First, I think safety cases are pretty clearly the only sane way to deploy AI, and it's great that you're talking about them. Now on to the discussion of how they ought to go.
I most certainly do not prefer option 2! People frequently assure others "I've thought of everything!" then later say "oh well it's totally reasonable that I missed this thing that seemed totally irrelevant but turned out to be a huge deal..." Like The Moonrise triggering the early warning system and nearly getting everyone nuked.
This is particularly true when you're dealing with a vastly complex system (an AGI mind) that is trained not built. And far more important once that mind is smarter than you, so it should be expected to think of things, and probably in ways, you haven't.
In the case of potentially-takeover-capable AGI (maybe not what you meant by GPT6), I'd far prefer Option 1 if the analogy holds; it would give me above 99% chance of survival if the "flight" was the same type as the test cases. The abstract arguments that "we've thought of everything" probably wouldn't get me to that high level of certainty.
But even for airplane safety, I'd prefer a combination of options 1 and 2, empirical and theoretical approaches to safety. And I think everyone else should, and mostly does, too.
On the empirical side, I'd like them to say "we flew it 100 times, and in ten of those, we flew it right into weather we'd never attempt with passengers. We shined lasers at it and flew it through a flock of birds; we flew it into some pretty big drones."
I want the theoretical claim that we've thought of everything that could go wrong to be applied in testing. I want it to be exposed to public scrutiny to see if anyone else can think of anything that could go wrong. I'd like a really thorough multifaceted safety case before we do anything that even might be the equivalent of loading all of humanity into an experimental plane.
I don't think we'll get that, but we should be clear that that's what a wise and selfless world would do, and we should get as close as possible in this world.
One big outstanding question is how we could do empirical research taht would really be anything like the equivalent of Option 1. We can't quite get there, but we should think about getting as close as possible.
Hi Seth, Thanks for the comment! I agree that empirical evidence is very important for both airplane and AI Safety. IMO a strong case for Option 2 also has to include empirical tests as described in Option 1. I could've written that better and will edit thx.
To uncover weird failure modes (eg like Moonrise edge cases), it's essential to have a well-resourced and capable reviewer team that is incentivised to think of such edge cases. However, this would probably still leave some edge cases that nobody ever thought of. I think such black swan events are just hard to anticipate for Risk Management esp when one doesn't have a lot of historical evidence about similar systems.
Safety Cases are a promising approach in AI Governance inspired by other safety-critical industries. They are structured arguments, based on evidence, that a system is safe in a specific context. I will introduce what Safety Cases are, how they can be used, and what work is being done on this atm. This explainer leans on Buhl et al 2024.
Imagine Boeing built a new airplane, and you’re supposed to get on it. What evidence would you want for the plane’s safety?
Option 1: “We tested 100 flights. No crashes. Some minor issues came up, but pilots handled them fine.”
Option 2: “We've systematically analyzed all known failure modes. For each, here's our evidence that it won't occur - or if it does, that safeguards will contain it.”
Most people would prefer Option 2 - not because it guarantees safety, but because it shows systematic thinking about what could go wrong. And good news: This is actually how airplane safety works! Governments mandate that companies provide a lot of evidence that makes an affirmative case that this plane will not crash. Stress testing the structural integrity of all components, demonstrating failure redundancy, simulating extreme weather scenarios, making test flights …. Only after following this lengthy process and getting government approval, can these airplanes be sold. Such Safety Cases are also essential parts in the risk management and regulation of other safety-critical industries such as nuclear reactors, …, and autonomous vehicles.
However, current AI Risk Management looks more like Option 1. Before releasing a new model, companies run some evaluations for dangerous capabilities and guardrails. These cover some narrow threats under some circumstances. The model sometimes misbehaves by hallucinating, being deceptive, or reward hacking, but the developers claim it’s unlikely to cause large harm. Even if the evaluation results were different, the company could still just release the model if it wanted.
As AI becomes more capable of risks and more deeply integrated into safety-critical aspects, Risk Management for AI needs to mature. And indeed this has been happening:
| GPT-3 | “Idk it’s probably fine.” |
| GPT-4 | “We tested some dangerous inputs to see whether the model refuses them.” |
| GPT-5 | “We ran multiple benchmarks for some different risks and found that none surpassed our pre-committed risk threshold.” |
| GPT-6 | Hopefully: “We can make a structured, convincing, affirmative case approved by neutral third parties why our model does not pose catastrophic risk.” ⇒ This is a Safety Case! |
Development of Risk Assessment in Frontier LLMs
A Safety Case:
A structured argument, supported by evidence, that a system is safe enough in a given operational context.
Unlike testing-based approaches that ask 'did we find problems?', Safety Cases ask 'can we prove the AI is safe?’. A Safety Case could be used to justify claims such as "Model X poses minimal misuse risk and can be released safely, as proven by the following Safety Case."
Creating such a Safety Case requires breaking safety claims into verifiable sub-claims, gathering evidence (evals, proofs, expert judgment, …) for each, and stating assumptions clearly. Buhl et al 2024 describe 4 components of Safety Cases:
Making a Safety Case is a lot of work. Why go through all that effort?
Creating a Safety Case requires us to explicitly lay out our reasoning. This helps others understand where we are at, but it also helps to identify gaps in our arguments. For example, a reviewer could point out that our safeguard defences fail under some assumptions, based on which we can adapt the safety case.
Notably, the responsibility of proving safety is put on the companies providing the AIs. This is great because providers tend to have the most expertise and insight into their AI model.
Additionally, it incentivizes innovation on risk mitigation and assessment on the side of the provider. Better safeguards or evaluations will enable the company to make a more convincing safety case. Additionally, good practices such as documentation of processes and ongoing incident monitoring are beneficial for using Safety Cases.
In contrast to rules, Safety Cases provide flexibility. Companies can decide which strategy they would like to use to argue for a claim. Additionally, Safety Cases can be adapted to still fulfill the claim when the technology or risks change. And the same objective can apply to different kinds of systems, which can follow different strategies for proving safety.
Lastly, Safety Cases can also serve as an aspirational goal to guide research. By attempting to sketch out a Safety Case, we can identify gaps, assumptions, and promising avenues. This helps us to prioritise research directions. Additionally, Safety Cases can enable collaborations between different research cultures. Policy makers, prosaic safety researchers, and theoretical ML researchers can all contribute their knowledge to this one shared document. [Teixeira et al argue SCs could be such a “boundary object”]
However, there are also downsides:
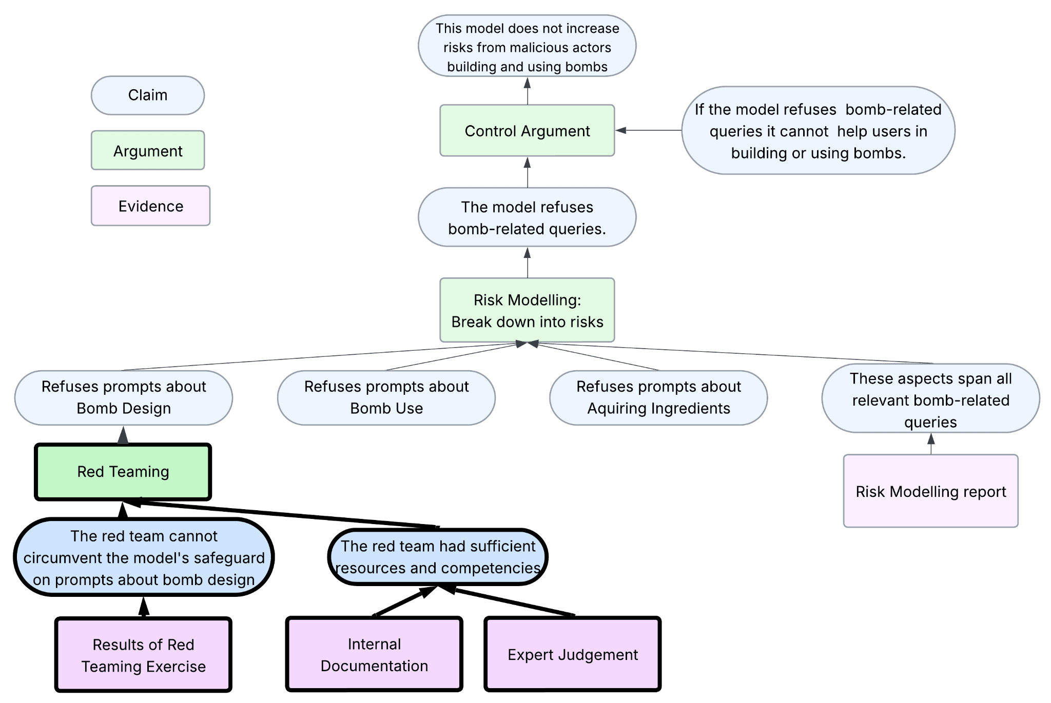
Let’s walk through a simplified scenario: We want to release a new Frontier LLM, but the government mandates us to argue convincingly that this model cannot be used to assist in building a bomb.
An Objective is a claim about the safety of our model. Our objective is “This model does not increase risks from malicious actors building and using bombs”. Ideally, such an objective is quantitative, specific, and directly related to the downstream risk. We will now try to prove that this claim is true for our model.
Let’s choose a strategy that lets us argue for this claim. Which of the strategies in the figure below should we choose to argue for our objective?
Examples of Strategies taken from Clymer et al 2024.
Let’s go with Control: We will argue that the safeguards we have in place would prevent users from getting help in bomb-building from our model.
We just made an argument! We broke down our original claim into subclaims, such that if both subclaims are true, our original claim is also true. Next, we need to argue for the two subclaims.
From now on, we will keep decomposing claims into subclaims via arguments or directly prove that a subclaim is true by providing evidence for it. In this way, we will build an argument tree where the leaf nodes are pieces of evidence.
So let’s keep breaking down our subclaims. In this step, we decide to conduct Risk Modelling to identify three possible sources of risk:
We just used our first piece of evidence! The Risk Modelling Report backs up our claim that our list of risks is complete. Evidence can take many forms. We could use benchmark scores, expert judgements, documentation of company processes, mathematical proofs, conduct test exercises, … Really, we can get creative here as long as our evidence convincingly supports the claim
What evidence could we use to prove that our model will refuse relevant queries? For our safety case, we will use a red teaming exercise as evidence. If red teamers cannot get the model to give support with bomb building, this indicates that malicious actors can also not do this. To strengthen this argument, we are making another claim that the red teaming adequately assesses the risk.
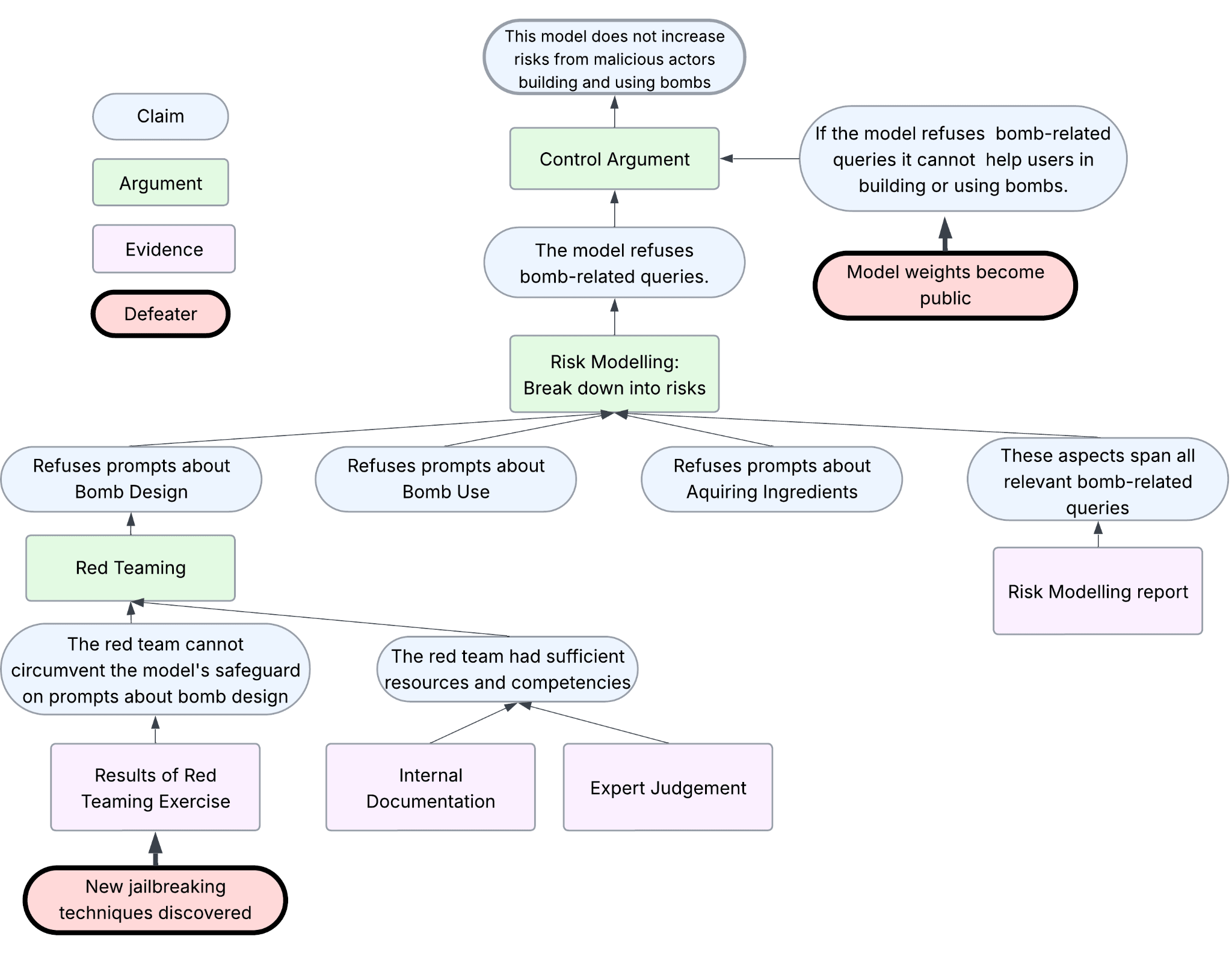
This is a nice argument, but we are not quite done yet. The whole time, we assumed that our safeguards could not be easily removed. But what if the weights of our model get leaked? This change in assumptions would make our safety case invalid. To enable reviewers to evaluate the validity of our arguments, they need to know the scope in which they apply. We need to state under what assumptions and in what situations our safety case would fail. We can simply note them or add them to the specific evidence that would invalidate them:
Ideally, reviewers also have information about our models' training and know which deployment settings and use cases are covered by the Safety Case.
We just made a (very primitive) safety case! Real-world Safety Cases will be much longer, might use multiple pieces of evidence for one claim, or are probabilistic instead of definitively proving claims. But now you have all the fundamental building blocks.
By themselves, Safety Cases are just a piece of paper. Their power comes from influencing decisions around the development and deployment of AIs. Making sure that Safety Cases have the intended effect is largely an institutional challenge. There needs to be strong processes, the right incentives for involved actors, and enough capacity.
Self-regulation: Safety Cases can inform major safety-critical decisions a company makes. By having safety-relevant information laid out in a systematic, comprehensible way, senior management can make better decisions about training runs or model deployments. Furthermore, safety cases can be used as a tool for ongoing risk management and to build trust with third parties.
Regulation: Governments can mandate companies to provide safety cases to assess whether they comply with regulations. For example, companies could be required to prove that their model poses under 1% risk of catastrophic damage. Furthermore, Safety Cases could provide transparency by requiring companies to share important safety information with government agencies.
Safety cases can complement other governance tools. They can trigger when certain risk thresholds are crossed (as in Responsible Scaling Policies), provide structure for transparency reporting, be the basis for liability schemes, or be required for attaining model licenses.
Generally, Safety Cases can fulfil many functions such as:
There are many design considerations when designing a Safety Case. There are typically three roles:
To highlight important design considerations of Safety Cases, we will imagine two scenarios where Safety Cases fail to have their intended effect.
Scenario 1: “A company makes a Safety Case for their model. Based on this report, the board approves the deployment of the model, but upon deployment, the model turns out to be unsafe.” What could have gone wrong?
Scenario 2: “The US Government reviews a Safety Case for a new model. They approve the model for release, but 2 months later, the model is used to cause catastrophic harm.” What could have gone wrong?
EU AI Act Code of Practice:
The CoP is the regulation of LLMs that requires the most thorough Risk Management. Companies must submit a Safety and Security Model Report, including “a detailed justification for why the systemic risks stemming from the model are acceptable”. For this, they need to assess sources of risk, set criteria for whether the risk is acceptable, and justify why these criteria are appropriate.
This has similarities to Safety Cases. It places the responsibility for risk assessment and mitigation on the companies, requires them to provide justifications for the safety of their system, and leaves some flexibility for how to make this justification. However, it does not require structured, comprehensive arguments.
Responsible Scaling Commitments:
Anthropic and DeepMind have made commitments that indicate they need to provide Safety Cases once their models cross certain capability thresholds:
DeepMind's Frontier Security Framework gives the most explicit commitments to the Safety Framework. Models that cross certain Critical Capability Levels for Misuse or ML R&D can only be released if an adequate Safety Case can be made. Safety Cases could include risk reduction measures, the likelihood and consequences of misuse or breaking the safeguards, the scope of deployment, comparisons to other available models, and historical evidence. The Safety Case is reviewed by an “appropriate governance function” and is monitored after deployment.
Similarly, Anthropics RSP states that once a model crosses the AI R&D 4 threshold: “we will develop an affirmative case that (1) identifies the most immediate and relevant risks from models pursuing misaligned goals and (2) explains how we have mitigated these risks to acceptable levels. The affirmative case will describe, as relevant, evidence on model capabilities; evidence on AI alignment; mitigations (such as monitoring and other safeguards); and our overall reasoning.”
Both companies have made first attempts at creating narrow Safety Cases. Such “practice runs” are essential for building the institutional know-how and developing best practices for when safety cases become load-bearing. Anthropic made a structured argument based on evidence that their Opus 4 is not capable or inclined to pose Sabotage Risk. DeepMind built a Safety Case concluding that current models are “almost certainly incapable of causing severe harm via scheming in real deployment”.
Notably, the commitments made by companies wrt Safety Cases are very vague and can be ignored at any time.
The field of AI Risk Management is moving from spotty Safety Evals to more structured Risk Management. Safety Cases could be the next step in this trajectory, but are currently more aspirational than operational. They are useful for structuring thinking, but lacking the institutional teeth and technical evidence that make aviation safety cases load-bearing. For Safety Cases to fulfill their promise, we need better evidence, the capacity to review them seriously, and real consequences for weak cases.