No LLM generated, heavily assisted/co-written, or otherwise reliant work.
Read full explanation
Imagine a genie traps you in a circular maze with only one correct path out. At every intersection, dozens of routes branch off. Which one gets you closer to freedom? Which sends you in circles?
You're filled with panic. The clock is ticking. You know you need to move, but your body stands still.
That is the mind of a stroke rehab patient.
Doctors promise 6-10 months of recovery. But those are months they'll never get back, months away from work, independence, their lives. So they fight. They focus intensely on every detail: the right angle, the right force, the right finger position. All that noise drowns out the one thing they actually need, not a question, but a signal: "Grab that cup."
Here's the cruel irony: the harder they think about moving, the worse they get at it.
The Reinvestment Paradox
This isn't speculation. There's actual research called the reinvestment hypothesis. When you consciously monitor your movements too much, you interfere with the brain systems that execute skilled movement automatically.
A pianist thinking too carefully about their fingers becomes stilted. A basketball player analyzing their shot mid-air misses. A stroke patient hyper-focused on movement mechanics? They slow down their own recovery.
For stroke survivors, this creates a devastating cycle: desperate to move → intense focus → executive interference → slower learning → more frustration → even harder focus. And repeat.
Traditional rehab tries to work around this through repetition, thousands of movement attempts hoping spared pathways gradually take over. Modern tech adds robotics, exoskeletons, VR. These help, but recovery remains frustratingly slow. Patients spend 6 months just to regain the ability to grasp a cup. The neural reorganization plateaus.
Why? Because we're fighting a cognitive interference problem we don't acknowledge.
What if we could temporarily turn off that interference while providing the perfect training signal?
The Foundation: BCI-FES
There's already technology that bridges the broken pathway between brain and muscle. BCI-FES (Brain-Computer Interface + Functional Electrical Stimulation) works like this:
Patient thinks about moving their hand → BCI detects the brain signal → FES delivers electrical currents to muscles → hand actually moves.
Even though the natural pathway is damaged, intent still causes action.
This works because of Hebbian plasticity: neurons that fire together wire together. When your brain commands movement and immediately feels it happen, it strengthens the sensorimotor loop. Over time, this rebuilds pathways.
The evidence is solid. A 2025 meta-analysis of 886 patients across 21 studies showed BCI-FES produces 4-5 point improvements on standard motor function scales (Figure 1). Benefits last 6-12 months post-treatment.
Figure 1: BCI-FES Effect Sizes
But the effect sizes are modest. Between-patient variability is massive. Some show dramatic recovery, others minimal change.
Why? Because patients are still consciously monitoring, analyzing, and overthinking every attempt. Their prefrontal cortex is still interfering with implicit learning. We're providing the right signal, but the brain is in the wrong state to learn from it.
The Solution: Strategic Neural Inhibition
The left dorsolateral prefrontal cortex (left DLPFC) handles working memory, executive control, and conscious movement monitoring. When you deliberately think about how to move, that's DLPFC activity.
Direct evidence shows that temporarily inhibiting left DLPFC facilitates implicit learning. In a 2017 study, continuous theta burst stimulation (cTBS) to left DLPFC before language learning made people learn faster and retain better than controls. By reducing top-down executive control, they let natural learning systems work without interference.
If it works for language, it should work even better for motor skills, because motor learning is fundamentally implicit.
The Protocol
Here's the complete approach:
Before each training session: Apply 40 seconds of cTBS to left DLPFC. This creates a 30-60 minute window of reduced executive interference, perfectly matching a typical BCI-FES session.
During the session: Patient attempts movement → BCI detects intention → FES produces action. But now their DLPFC is quieter. Less overthinking, more efficient implicit learning. Training feels more natural, more automatic.
Figure 2: How the Mechanisms Work Together
We're not adding two competing interventions. We're strategically timing them. cTBS creates the optimal brain state, BCI-FES provides the optimal training signal. Together they address both what to learn (correct motor patterns) and how to learn it (through implicit mechanisms).
Technical specs:
cTBS: 600 pulses, 40 seconds, targeting left DLPFC at 70-80% motor threshold
BCI-FES: Standard EEG detecting motor imagery, FES triggered only on successful detection
Expected Outcomes
Based on how much cognitive interference impacts motor learning, we expect an additional 2-3 FMA-UE points beyond BCI-FES alone. Total: 6-7 points, solidly clinically meaningful.
But clinical scores are just one piece. We should see:
Neurophysiological changes: Stronger brain signals during motor imagery (40% larger), faster BCI learning curves, greater connectivity increases (Figure 3).
Subjective experience: Movements "just happening" more easily, flow-like training states, less frustration.
The Study Design
To detect a 2-3 point improvement requires 80-200 participants per arm depending on effect size (Figure 4).
Figure 4: Sample Size Requirements
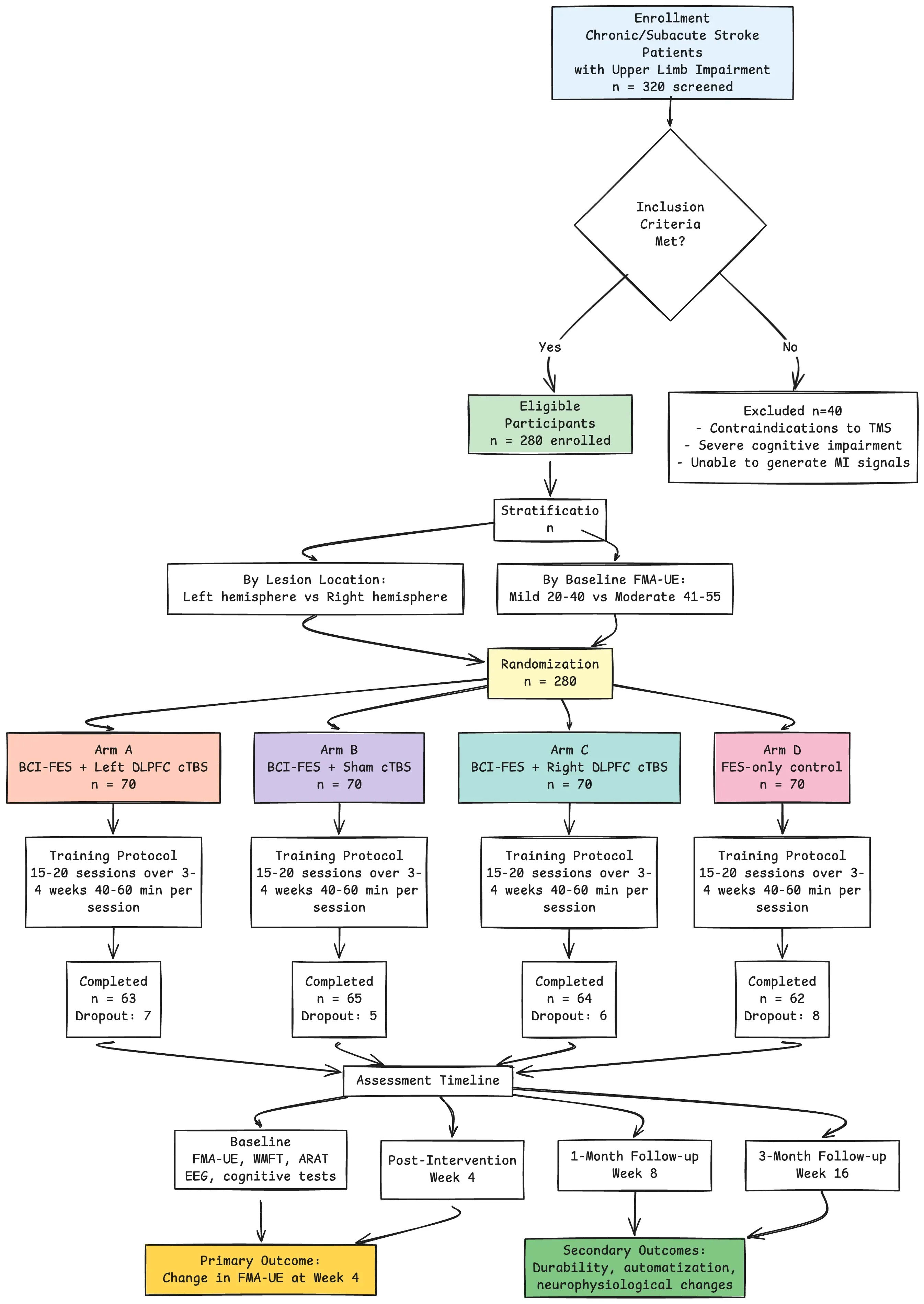
Proposed trial: 4 arms comparing BCI-FES + Left DLPFC cTBS (experimental) vs BCI-FES + Sham cTBS vs BCI-FES + Right DLPFC cTBS vs FES-only. Primary outcome at 4 weeks, follow-up at 16 weeks for durability.
Figure 5: Study Flow
Why This Matters
For stroke survivors, every month in rehab is a month away from their job, independence, life. If we can cut recovery from 10 months to 6, or to 4, that's transformative.
Figure 6: Potential Extensions
But it's bigger than stroke. If this works, it validates that cognitive state matters as much as training methods. We can engineer optimal learning states instead of hoping patients stumble into them. This applies to traumatic brain injury, cerebral palsy, Parkinson's, sports injury recovery, anywhere people relearn movement.
The pieces exist. The science is sound. The infrastructure is ready.
The overthinking problem is solvable. We just need to stop overthinking how to solve it.
Imagine a genie traps you in a circular maze with only one correct path out. At every intersection, dozens of routes branch off. Which one gets you closer to freedom? Which sends you in circles?
You're filled with panic. The clock is ticking. You know you need to move, but your body stands still.
That is the mind of a stroke rehab patient.
Doctors promise 6-10 months of recovery. But those are months they'll never get back, months away from work, independence, their lives. So they fight. They focus intensely on every detail: the right angle, the right force, the right finger position. All that noise drowns out the one thing they actually need, not a question, but a signal: "Grab that cup."
Here's the cruel irony: the harder they think about moving, the worse they get at it.
The Reinvestment Paradox
This isn't speculation. There's actual research called the reinvestment hypothesis. When you consciously monitor your movements too much, you interfere with the brain systems that execute skilled movement automatically.
A pianist thinking too carefully about their fingers becomes stilted. A basketball player analyzing their shot mid-air misses. A stroke patient hyper-focused on movement mechanics? They slow down their own recovery.
For stroke survivors, this creates a devastating cycle: desperate to move → intense focus → executive interference → slower learning → more frustration → even harder focus. And repeat.
Traditional rehab tries to work around this through repetition, thousands of movement attempts hoping spared pathways gradually take over. Modern tech adds robotics, exoskeletons, VR. These help, but recovery remains frustratingly slow. Patients spend 6 months just to regain the ability to grasp a cup. The neural reorganization plateaus.
Why? Because we're fighting a cognitive interference problem we don't acknowledge.
What if we could temporarily turn off that interference while providing the perfect training signal?
The Foundation: BCI-FES
There's already technology that bridges the broken pathway between brain and muscle. BCI-FES (Brain-Computer Interface + Functional Electrical Stimulation) works like this:
Patient thinks about moving their hand → BCI detects the brain signal → FES delivers electrical currents to muscles → hand actually moves.
Even though the natural pathway is damaged, intent still causes action.
This works because of Hebbian plasticity: neurons that fire together wire together. When your brain commands movement and immediately feels it happen, it strengthens the sensorimotor loop. Over time, this rebuilds pathways.
The evidence is solid. A 2025 meta-analysis of 886 patients across 21 studies showed BCI-FES produces 4-5 point improvements on standard motor function scales (Figure 1). Benefits last 6-12 months post-treatment.
Figure 1: BCI-FES Effect Sizes
But the effect sizes are modest. Between-patient variability is massive. Some show dramatic recovery, others minimal change.
Why? Because patients are still consciously monitoring, analyzing, and overthinking every attempt. Their prefrontal cortex is still interfering with implicit learning. We're providing the right signal, but the brain is in the wrong state to learn from it.
The Solution: Strategic Neural Inhibition
The left dorsolateral prefrontal cortex (left DLPFC) handles working memory, executive control, and conscious movement monitoring. When you deliberately think about how to move, that's DLPFC activity.
Direct evidence shows that temporarily inhibiting left DLPFC facilitates implicit learning. In a 2017 study, continuous theta burst stimulation (cTBS) to left DLPFC before language learning made people learn faster and retain better than controls. By reducing top-down executive control, they let natural learning systems work without interference.
If it works for language, it should work even better for motor skills, because motor learning is fundamentally implicit.
The Protocol
Here's the complete approach:
Before each training session: Apply 40 seconds of cTBS to left DLPFC. This creates a 30-60 minute window of reduced executive interference, perfectly matching a typical BCI-FES session.
During the session: Patient attempts movement → BCI detects intention → FES produces action. But now their DLPFC is quieter. Less overthinking, more efficient implicit learning. Training feels more natural, more automatic.
Figure 2: How the Mechanisms Work Together
We're not adding two competing interventions. We're strategically timing them. cTBS creates the optimal brain state, BCI-FES provides the optimal training signal. Together they address both what to learn (correct motor patterns) and how to learn it (through implicit mechanisms).
Technical specs:
Expected Outcomes
Based on how much cognitive interference impacts motor learning, we expect an additional 2-3 FMA-UE points beyond BCI-FES alone. Total: 6-7 points, solidly clinically meaningful.
But clinical scores are just one piece. We should see:
Neurophysiological changes: Stronger brain signals during motor imagery (40% larger), faster BCI learning curves, greater connectivity increases (Figure 3).
Figure 3: Predicted Brain Signal Changes
Behavioral changes: Movements becoming automatic (reduced dual-task costs), less mental effort, milestones reached weeks earlier.
Subjective experience: Movements "just happening" more easily, flow-like training states, less frustration.
The Study Design
To detect a 2-3 point improvement requires 80-200 participants per arm depending on effect size (Figure 4).
Figure 4: Sample Size Requirements
Proposed trial: 4 arms comparing BCI-FES + Left DLPFC cTBS (experimental) vs BCI-FES + Sham cTBS vs BCI-FES + Right DLPFC cTBS vs FES-only. Primary outcome at 4 weeks, follow-up at 16 weeks for durability.
Figure 5: Study Flow
Why This Matters
For stroke survivors, every month in rehab is a month away from their job, independence, life. If we can cut recovery from 10 months to 6, or to 4, that's transformative.
Figure 6: Potential Extensions
But it's bigger than stroke. If this works, it validates that cognitive state matters as much as training methods. We can engineer optimal learning states instead of hoping patients stumble into them. This applies to traumatic brain injury, cerebral palsy, Parkinson's, sports injury recovery, anywhere people relearn movement.
The pieces exist. The science is sound. The infrastructure is ready.
The overthinking problem is solvable. We just need to stop overthinking how to solve it.