awake states (as opposed to deep sleep, anaesthesia, or coma)
The third element is the self.
It is I who am conscious; I subjectively experience things happening to me.
Some aspects of the “sense of self” are complex, hard to measure, and debatable whether they’re well-defined or universal among humans — things like “self-image”, “ego”, “first-person narrative”, and other psychological concepts.
But we can also talk about more basic, more perceptual aspects of the “self”, which may be easier to test experimentally, and which may be shared with some animals.1
Sometimes psychologists and philosophers speak of the “minimal self” or “ipseity” to refer to this basic sense that things are happening to me, in a first-person sense. It is this seemingly self-evident “me-ness” that gets distorted in dissociative disorders.
For instance:
The experience of proprioception or self-other boundaries, the feeling that one’s body is “one’s own” in the sense that the external world isn’t.
as opposed to certain body-map distortions in which a limb may feel like a foreign object
The experience of one’s body being embedded in surrounding space, or “egocentric coordinates”2, as opposed to autoscopy3 or other spatial perspective distortions
The experience of volition or agency:
the feeling that it was I who moved my body, as opposed to being puppeteered by some external force
and the lack of any feeling that I am (telekinetically) controlling the movements of things separate from my body
The experience of autobiographical memory; not only the ability to recall events in one’s past, but also the feeling that they happened to me.
The connection with consciousness is that, ordinarily, we are conscious of things, and we are also conscious of being the conscious perceiver, the “I”.
The nature of that “I,” and what’s included in it, may vary in different mental states, without consciousness being absent. For instance, someone with amnesia, with impaired autobiographical memory, may not remember his own name or much of his past, but we wouldn’t say he isn’t conscious; he has a first-person perspective, just one that’s confined to a limited span of time.4
But looking at the borders of what people identify as “me/mine” vs. “not me/not-mine”, we can see what characterizes the felt sense of “me-ness”, and extrapolate what it would be like to have no “me-ness” whatsoever. Arguably, without a subject, there is no subjective experience.
Body Perception Disturbances, Asomatognosia, and Somatoparaphrenia
In Oliver Sacks’ autobiographical book, A Leg To Stand On, he describes how a severe leg injury left him with the curious feeling that his “bad” leg was not part of his own body, as though it was somehow an amputated leg that some prankster had sewn onto him.
Today, the term “body perception disturbances” refers to this sort of altered relationship to an injured body part, “encompassing negative emotions toward the limb, perceived size distortions, reduced sense of ownership and in some cases, even a desire for amputation.5” Usually, this is associated with complex regional pain syndrome (CRPS), an unusually long-lasting painful inflammatory response to tissue injury.
Now, obviously, it’s natural to have “negative emotions” about a painful injured limb, or even to hope that amputation will relieve the pain, but is there more to it than that? Is there actually a perceptual distortion or alteration in the “body map”?
Yes. Despite the pain, patients with CRPS often neglect the affected limb, forget to care for it, and they’ll often position it outside their field of view. They may describe it as “foreign” or “strange”, or estimate its size as larger than it really is. Even when it hurts acutely, they may feel as though they can’t tell where the limb is. The “negative emotions” can go beyond frustration with pain and disability into an extreme sense of disgust at the limb; one patient compared her feelings upon even thinking about her arm to how she felt about pedophilia.6
There are also a lot of objective measurements showing that CRPS patients have impaired ability to sense the movement and position of the affected limb, as well as impaired motor control.7
The perceptual distortion is suggestive of a neurological, as opposed to a purely psychological, problem. But brain tissue is not directly injured in CRPS; only the damaged limb is.
Still, we can see anomalies in brain function in body perception disturbances. The somatosensory cortex contains a “body map” with different regions sensitive to different body parts; in CRPS, this map is “blurred”, with more overlap between regions in the affected limb, consistent with distorted internal representations of the body. Indeed, people with CRPS may have “referred sensations”, feeling it in their injured limb when they are touched on some other part of the body; and these effects are consistent with which body part representations are adjacent on their (distorted) cortical “body map.”8
More broadly, asomatognosia refers to the feeling that a body part is “not one’s own.” It can happen as a result of stroke, alongside hemispatial neglect.9 When this manifests as a literal delusion that the limb is not their own (such as believing someone has put a cadaver’s leg in their bed and trying to kick it out), it is known as somatoparaphrenia. For both asomatognosia and somatoparaphrenia in the context of stroke, the most commonly damaged area is the right posterior insula, in the parietal cortex near the temporo-parietal junction.1011
In rare cases, patients with stroke-related somatoparaphrenia can have intact sensory and motor abilities in the limb (usually the left hand) that they don’t believe is their own. Interestingly, the “sense of ownership” of the hand can fluctuate if the experimenter moves it to a new location. 12
This suggests that something about the sense of body ownership is related to predictability. If the hand is where we expect it to be, it feels like our own hand; if the hand suddenly appears where we don’t expect it, it feels foreign, and we may confabulate a story where it’s really someone else’s hand.
Seizures in the right parietal lobe can also cause an “alien hand syndrome” where the left hand feels like it’s not one’s own and engages in involuntary motions.13
In particular, somatoparaphrenia patients, compared to stroke patients with neglect but no delusions about body ownership, were more likely to have damage to subcortical structures in the right hemisphere — the thalamus, the basal ganglia, and the white matter tracts.14
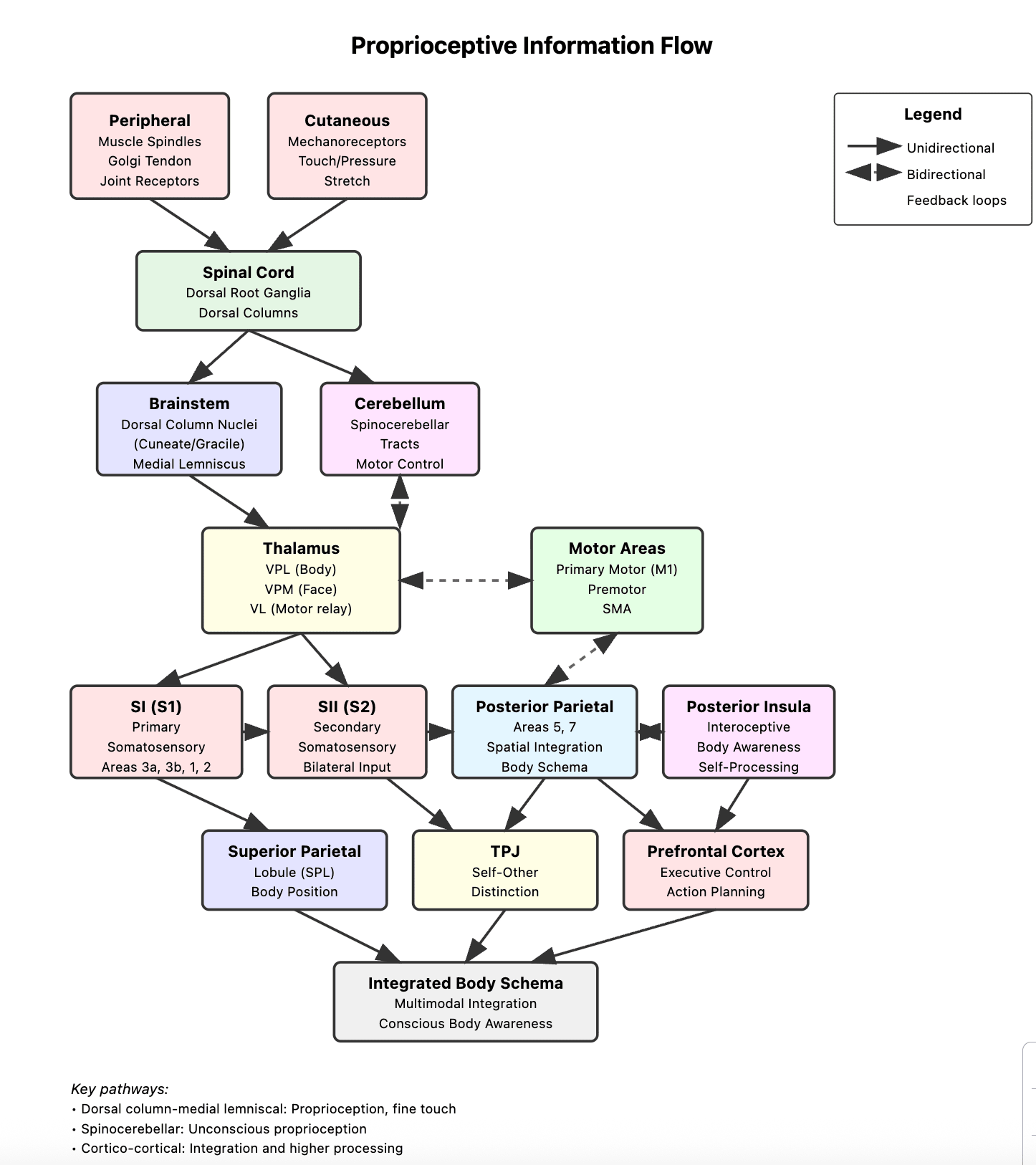
Anatomically, the brain regions involved in asomatognosia and CRPS-related body perception disturbances are connected, and are known to be involved in proprioception.
The posterior insula (frequently damaged in asomatognosia) connects to the posterior parietal cortex (also frequently damaged in asomatognosia and responsible for the “body schema” representing the body’s orientation in space), as well as to the somatosensory cortex (altered in CRPS, and involved in early processing of tactile sensory input from the body and proprioceptive signals from the muscles).
Flowchart created by Claude Opus 4.1
In general, when a part of your body doesn’t feel like “your own”, you’ll generally also have a perceptual deficit, particularly in recognizing the position or motion of that body part, though you don’t necessarily need to have both sensory and motor impairments.
The problem can start peripherally, with injury to a limb, or centrally, with damage directly to a proprioception-related brain region, usually in the right parietal lobe or temporo-parietal junction, but potentially also “lower” in the subcortical regions like the thalamus.
It’s interesting that more severe delusions of non-ownership are associated with damage to regions “earlier” in the ascending proprioceptive pathway like the thalamus, suggesting that sensory signals aren’t reaching the cortex at all in such cases. (This rhymes with the suggestive fact that even subconscious skin-conductance responses to stimuli are absent in somatoparaphrenia, but not in asomatognosia or neglect.)15
Regardless, whether the problem starts in a limb or the brain, we see evidence of distortion in the brain’s “body map” or “body representation”. When the sensations from the body part aren’t “as expected”, it may feel foreign, alien, or even disgusting.
The Rubber Hand Illusion
Just as, in some circumstances, people can perceive parts of their own body as “not mine”, they can perceive objects not part of their body as “mine.”
The famous “rubber hand illusion” shows that, if a subject’s left hand is hidden out of sight, while a realistic rubber hand is stroked with a paintbrush at the same time the real left hand is stroked with an identical brush, then the subjects will begin to experience the rubber hand as “their own.”
This tells us that a close match between visual and tactile sensations is crucial to the brain’s inferences as to where our body is. When the touch of the brush on the hand doesn’t match up with the sight of the rubber hand being brushed, the rubber hand illusion goes away.
Primates also show a rubber hand illusion, and mice have an analogous “rubber tail illusion”16, suggesting that nonhuman mammals do have at least some basic, bodily “sense of self.”
Interestingly, the rubber hand illusion is stronger in patients who have less sense of ownership of their actual body.
A patient with post-stroke somatoparaphrenia had a stronger rubber hand illusion on the affected hand (which she ordinarily felt was “not hers”) than on the normal, unaffected hand.17
The rubber hand illusion is also stronger in schizophrenia18 (which, as we will see, involves distortions in self-other perception), and during ketamine use19 (which induces experience of dissociation or disembodiment) and weaker in pianists20, who might be expected to have a more “embodied” sense of their own hands.
These examples point towards a consistent picture where the illusion of body ownership (in the rubber hand experiment) is induced more strongly when real perceptions of body ownership are weaker or more ambiguous.
Relatedly, the rubber hand illusion is more robust to slight asynchrony between brushstrokes to the rubber and real hands when noise is added in the form of tactile vibrations21, and in Parkinson’s Disease patients, who often have sensory deficits and hallucinations as well as the more famous motor deficits.22 In other words, the synchronization may need to be less precise for the rubber hand illusion to work, if the underlying sensory perception is itself “noisier” or more error-prone.
What’s going on in the brain when the feeling of ownership transfers to the rubber hand? The most direct evidence comes from epileptic patients implanted with brain electrodes, where high-gamma-band neural activity in the premotor and intraparietal cortexes is present during periods when the rubber hand illusion is working. 23
This is pretty much as expected — these are sensory integration regions. The intraparietal sulcus is known to be involved in connecting visual and tactile sensory data to guide movement. If a close match between visual and tactile data drives the rubber hand illusion, it makes sense for sensory integration regions to be active when the illusion works.
The Sense of Body Ownership Depends on Predictability and Consistency
Whether we’re looking at gaining the “sense of bodily ownership” (as in the rubber hand illusion) or losing that sense (as in CRPS, asomatognosia, and somatoparaphrenia), one pattern is that we need predictable and logically consistent evidence about where our body is, in order to feel like it’s “ours”, and that may be all we need.
Perfectly healthy people can feel that a rubber hand is “theirs” if all their senses are presenting them data consistent with that hypothesis. But the illusion vanishes if there’s a mismatch (like out-of-synch stroking between the real and rubber hand, or the real hand being visible.)
Likewise, noise or uncertainty in ordinary sensory perception strengthens the rubber hand illusion; more possibilities are potentially consistent with noisy data!
When it comes to loss of the “sense of body ownership” in stroke or limb injury, there’s more uncertainty about how it works, but we see similar suggestions that the inability to feel, move, or track the location of a limb seems to make it more likely (though not inevitable!) that the patient will disown or reject that limb as “not-me”.
If the limb turns up in an unexpected location (because of impaired proprioception), or feels “hot” on the inside but is cool to the touch (due to nerve damage), or feels “big” and swollen but is visibly normal-sized (again due to nerve damage), then the inconsistency between different sources of sense data seems to sometimes lead to loss of the body-ownership feeling.
And this makes sense. You have more, and more tightly integrated, sense data about your own body than about anything else in your environment. You can see and touch a chair, but you can also move your body and feel sensations on and inside it. And there are predictable, consistent relationships between how your movement affects your sensations. It might be possible to define “my body” in terms of some of those predictable relationships, which don’t obtain with regard to external objects.
In further posts, I’ll want to talk about other “disturbances of the sense of self”, from out-of-body experiences to dissociation, and also what underlies the sense of volition/agency.
nknown location and revealed to theWe’re pretty sure animals aren’t verbally narrating their lives in their heads, or reflecting on themselves in explicit abstract ways, but we don’t know they don’t have some simpler felt sense of “me-ness”. The mirror test proves that many mammals and birds have some sort of self-other distinction.
egocentric coordinates are directions relative to one’s own body; “up”, “down”, “left”, “right”, “backwards,” and “forwards,” as opposed to coordinates relative to some impersonal measurement grid like “north, south, east, west.”
in retrograde amnesia, where memories from before an injury are lost, you might say the autobiographical memory only goes back so far in time. In anterograde amnesia, where the patient loses the ability to form new long-term memories, perhaps not being able to remember anything between the injury and the last half-hour, you might say the autobiographical memory only goes up to a point in time, plus the most recent half-hour.
Karpin, Hana, et al. “A Model of Body Perception Disturbances in Chronic Limb Pain: The Predictive Role of Kinesiophobia, Depersonalization and Symptom Severity.” European Journal of Pain 29.9 (2025): e70123.
Lewis, Jennifer S., et al. “Body perception disturbance: a contribution to pain in complex regional pain syndrome (CRPS).” PAIN® 133.1-3 (2007): 111-119.
Swart, CMA Karin, John F. Stins, and Peter J. Beek. “Cortical changes in complex regional pain syndrome (CRPS).” European journal of pain 13.9 (2009): 902-907.
Feinberg, Todd E., et al. “The neuroanatomy of asomatognosia and somatoparaphrenia.” Journal of Neurology, Neurosurgery & Psychiatry 81.3 (2010): 276-281.
Romano, Daniele, and Angelo Maravita. “The dynamic nature of the sense of ownership after brain injury. Clues from asomatognosia and somatoparaphrenia.” Neuropsychologia 132 (2019): 107119.
Feinberg, Todd E., David M. Roane, and Jeffrey Cohen. “Partial Status Epilepticus Associated With Asomatognosia and Alien Hand–Like Behaviors.” Archives of Neurology 55.12 (1998): 1574-1576.
Romano, Daniele, et al. “Arousal responses to noxious stimuli in somatoparaphrenia and anosognosia: clues to body awareness.” Brain 137.4 (2014): 1213-1223.
Thakkar, Katharine N., et al. “Disturbances in body ownership in schizophrenia: evidence from the rubber hand illusion and case study of a spontaneous out-of-body experience.” PloS one 6.10 (2011): e27089.
Pyasik, Maria, Adriana Salatino, and Lorenzo Pia. “Do movements contribute to sense of body ownership? Rubber hand illusion in expert pianists.” Psychological Research 83.1 (2019): 185-195.
Ding, Catherine, et al. “Parkinson’s disease alters multisensory perception: Insights from the Rubber Hand Illusion.” Neuropsychologia 97 (2017): 38-45.
In past posts, we talked about two of the three things neuroscientists consistently mean when they talk about consciousness:
subjective perception; what we are aware of as opposed to what we are unaware of
awake states (as opposed to deep sleep, anaesthesia, or coma)
The third element is the self.
It is I who am conscious; I subjectively experience things happening to me.
Some aspects of the “sense of self” are complex, hard to measure, and debatable whether they’re well-defined or universal among humans — things like “self-image”, “ego”, “first-person narrative”, and other psychological concepts.
But we can also talk about more basic, more perceptual aspects of the “self”, which may be easier to test experimentally, and which may be shared with some animals.1
Sometimes psychologists and philosophers speak of the “minimal self” or “ipseity” to refer to this basic sense that things are happening to me, in a first-person sense. It is this seemingly self-evident “me-ness” that gets distorted in dissociative disorders.
For instance:
The experience of proprioception or self-other boundaries, the feeling that one’s body is “one’s own” in the sense that the external world isn’t.
as opposed to certain body-map distortions in which a limb may feel like a foreign object
The experience of one’s body being embedded in surrounding space, or “egocentric coordinates”2, as opposed to autoscopy3 or other spatial perspective distortions
The experience of volition or agency:
the feeling that it was I who moved my body, as opposed to being puppeteered by some external force
and the lack of any feeling that I am (telekinetically) controlling the movements of things separate from my body
The experience of autobiographical memory; not only the ability to recall events in one’s past, but also the feeling that they happened to me.
The connection with consciousness is that, ordinarily, we are conscious of things, and we are also conscious of being the conscious perceiver, the “I”.
The nature of that “I,” and what’s included in it, may vary in different mental states, without consciousness being absent. For instance, someone with amnesia, with impaired autobiographical memory, may not remember his own name or much of his past, but we wouldn’t say he isn’t conscious; he has a first-person perspective, just one that’s confined to a limited span of time.4
But looking at the borders of what people identify as “me/mine” vs. “not me/not-mine”, we can see what characterizes the felt sense of “me-ness”, and extrapolate what it would be like to have no “me-ness” whatsoever. Arguably, without a subject, there is no subjective experience.
Body Perception Disturbances, Asomatognosia, and Somatoparaphrenia
In Oliver Sacks’ autobiographical book, A Leg To Stand On, he describes how a severe leg injury left him with the curious feeling that his “bad” leg was not part of his own body, as though it was somehow an amputated leg that some prankster had sewn onto him.
Today, the term “body perception disturbances” refers to this sort of altered relationship to an injured body part, “encompassing negative emotions toward the limb, perceived size distortions, reduced sense of ownership and in some cases, even a desire for amputation.5” Usually, this is associated with complex regional pain syndrome (CRPS), an unusually long-lasting painful inflammatory response to tissue injury.
Now, obviously, it’s natural to have “negative emotions” about a painful injured limb, or even to hope that amputation will relieve the pain, but is there more to it than that? Is there actually a perceptual distortion or alteration in the “body map”?
Yes. Despite the pain, patients with CRPS often neglect the affected limb, forget to care for it, and they’ll often position it outside their field of view. They may describe it as “foreign” or “strange”, or estimate its size as larger than it really is. Even when it hurts acutely, they may feel as though they can’t tell where the limb is. The “negative emotions” can go beyond frustration with pain and disability into an extreme sense of disgust at the limb; one patient compared her feelings upon even thinking about her arm to how she felt about pedophilia.6
There are also a lot of objective measurements showing that CRPS patients have impaired ability to sense the movement and position of the affected limb, as well as impaired motor control.7
The perceptual distortion is suggestive of a neurological, as opposed to a purely psychological, problem. But brain tissue is not directly injured in CRPS; only the damaged limb is.
Still, we can see anomalies in brain function in body perception disturbances. The somatosensory cortex contains a “body map” with different regions sensitive to different body parts; in CRPS, this map is “blurred”, with more overlap between regions in the affected limb, consistent with distorted internal representations of the body. Indeed, people with CRPS may have “referred sensations”, feeling it in their injured limb when they are touched on some other part of the body; and these effects are consistent with which body part representations are adjacent on their (distorted) cortical “body map.”8
More broadly, asomatognosia refers to the feeling that a body part is “not one’s own.” It can happen as a result of stroke, alongside hemispatial neglect.9 When this manifests as a literal delusion that the limb is not their own (such as believing someone has put a cadaver’s leg in their bed and trying to kick it out), it is known as somatoparaphrenia. For both asomatognosia and somatoparaphrenia in the context of stroke, the most commonly damaged area is the right posterior insula, in the parietal cortex near the temporo-parietal junction.10 11
In rare cases, patients with stroke-related somatoparaphrenia can have intact sensory and motor abilities in the limb (usually the left hand) that they don’t believe is their own. Interestingly, the “sense of ownership” of the hand can fluctuate if the experimenter moves it to a new location. 12
This suggests that something about the sense of body ownership is related to predictability. If the hand is where we expect it to be, it feels like our own hand; if the hand suddenly appears where we don’t expect it, it feels foreign, and we may confabulate a story where it’s really someone else’s hand.
Seizures in the right parietal lobe can also cause an “alien hand syndrome” where the left hand feels like it’s not one’s own and engages in involuntary motions.13
In particular, somatoparaphrenia patients, compared to stroke patients with neglect but no delusions about body ownership, were more likely to have damage to subcortical structures in the right hemisphere — the thalamus, the basal ganglia, and the white matter tracts.14
Anatomically, the brain regions involved in asomatognosia and CRPS-related body perception disturbances are connected, and are known to be involved in proprioception.
The posterior insula (frequently damaged in asomatognosia) connects to the posterior parietal cortex (also frequently damaged in asomatognosia and responsible for the “body schema” representing the body’s orientation in space), as well as to the somatosensory cortex (altered in CRPS, and involved in early processing of tactile sensory input from the body and proprioceptive signals from the muscles).
In general, when a part of your body doesn’t feel like “your own”, you’ll generally also have a perceptual deficit, particularly in recognizing the position or motion of that body part, though you don’t necessarily need to have both sensory and motor impairments.
The problem can start peripherally, with injury to a limb, or centrally, with damage directly to a proprioception-related brain region, usually in the right parietal lobe or temporo-parietal junction, but potentially also “lower” in the subcortical regions like the thalamus.
It’s interesting that more severe delusions of non-ownership are associated with damage to regions “earlier” in the ascending proprioceptive pathway like the thalamus, suggesting that sensory signals aren’t reaching the cortex at all in such cases. (This rhymes with the suggestive fact that even subconscious skin-conductance responses to stimuli are absent in somatoparaphrenia, but not in asomatognosia or neglect.)15
Regardless, whether the problem starts in a limb or the brain, we see evidence of distortion in the brain’s “body map” or “body representation”. When the sensations from the body part aren’t “as expected”, it may feel foreign, alien, or even disgusting.
The Rubber Hand Illusion
Just as, in some circumstances, people can perceive parts of their own body as “not mine”, they can perceive objects not part of their body as “mine.”
The famous “rubber hand illusion” shows that, if a subject’s left hand is hidden out of sight, while a realistic rubber hand is stroked with a paintbrush at the same time the real left hand is stroked with an identical brush, then the subjects will begin to experience the rubber hand as “their own.”
This tells us that a close match between visual and tactile sensations is crucial to the brain’s inferences as to where our body is. When the touch of the brush on the hand doesn’t match up with the sight of the rubber hand being brushed, the rubber hand illusion goes away.
Primates also show a rubber hand illusion, and mice have an analogous “rubber tail illusion”16, suggesting that nonhuman mammals do have at least some basic, bodily “sense of self.”
Interestingly, the rubber hand illusion is stronger in patients who have less sense of ownership of their actual body.
A patient with post-stroke somatoparaphrenia had a stronger rubber hand illusion on the affected hand (which she ordinarily felt was “not hers”) than on the normal, unaffected hand.17
The rubber hand illusion is also stronger in schizophrenia18 (which, as we will see, involves distortions in self-other perception), and during ketamine use19 (which induces experience of dissociation or disembodiment) and weaker in pianists20, who might be expected to have a more “embodied” sense of their own hands.
These examples point towards a consistent picture where the illusion of body ownership (in the rubber hand experiment) is induced more strongly when real perceptions of body ownership are weaker or more ambiguous.
Relatedly, the rubber hand illusion is more robust to slight asynchrony between brushstrokes to the rubber and real hands when noise is added in the form of tactile vibrations21, and in Parkinson’s Disease patients, who often have sensory deficits and hallucinations as well as the more famous motor deficits.22 In other words, the synchronization may need to be less precise for the rubber hand illusion to work, if the underlying sensory perception is itself “noisier” or more error-prone.
What’s going on in the brain when the feeling of ownership transfers to the rubber hand? The most direct evidence comes from epileptic patients implanted with brain electrodes, where high-gamma-band neural activity in the premotor and intraparietal cortexes is present during periods when the rubber hand illusion is working. 23
This is pretty much as expected — these are sensory integration regions. The intraparietal sulcus is known to be involved in connecting visual and tactile sensory data to guide movement. If a close match between visual and tactile data drives the rubber hand illusion, it makes sense for sensory integration regions to be active when the illusion works.
The Sense of Body Ownership Depends on Predictability and Consistency
Whether we’re looking at gaining the “sense of bodily ownership” (as in the rubber hand illusion) or losing that sense (as in CRPS, asomatognosia, and somatoparaphrenia), one pattern is that we need predictable and logically consistent evidence about where our body is, in order to feel like it’s “ours”, and that may be all we need.
Perfectly healthy people can feel that a rubber hand is “theirs” if all their senses are presenting them data consistent with that hypothesis. But the illusion vanishes if there’s a mismatch (like out-of-synch stroking between the real and rubber hand, or the real hand being visible.)
Likewise, noise or uncertainty in ordinary sensory perception strengthens the rubber hand illusion; more possibilities are potentially consistent with noisy data!
When it comes to loss of the “sense of body ownership” in stroke or limb injury, there’s more uncertainty about how it works, but we see similar suggestions that the inability to feel, move, or track the location of a limb seems to make it more likely (though not inevitable!) that the patient will disown or reject that limb as “not-me”.
If the limb turns up in an unexpected location (because of impaired proprioception), or feels “hot” on the inside but is cool to the touch (due to nerve damage), or feels “big” and swollen but is visibly normal-sized (again due to nerve damage), then the inconsistency between different sources of sense data seems to sometimes lead to loss of the body-ownership feeling.
And this makes sense. You have more, and more tightly integrated, sense data about your own body than about anything else in your environment. You can see and touch a chair, but you can also move your body and feel sensations on and inside it. And there are predictable, consistent relationships between how your movement affects your sensations. It might be possible to define “my body” in terms of some of those predictable relationships, which don’t obtain with regard to external objects.
In further posts, I’ll want to talk about other “disturbances of the sense of self”, from out-of-body experiences to dissociation, and also what underlies the sense of volition/agency.
nknown location and revealed to theWe’re pretty sure animals aren’t verbally narrating their lives in their heads, or reflecting on themselves in explicit abstract ways, but we don’t know they don’t have some simpler felt sense of “me-ness”. The mirror test proves that many mammals and birds have some sort of self-other distinction.
egocentric coordinates are directions relative to one’s own body; “up”, “down”, “left”, “right”, “backwards,” and “forwards,” as opposed to coordinates relative to some impersonal measurement grid like “north, south, east, west.”
autoscopy is an “out of body” experience, the sensation that you’re looking down on yourself from above
in retrograde amnesia, where memories from before an injury are lost, you might say the autobiographical memory only goes back so far in time. In anterograde amnesia, where the patient loses the ability to form new long-term memories, perhaps not being able to remember anything between the injury and the last half-hour, you might say the autobiographical memory only goes up to a point in time, plus the most recent half-hour.
Karpin, Hana, et al. “A Model of Body Perception Disturbances in Chronic Limb Pain: The Predictive Role of Kinesiophobia, Depersonalization and Symptom Severity.” European Journal of Pain 29.9 (2025): e70123.
Lewis, Jennifer S., et al. “Body perception disturbance: a contribution to pain in complex regional pain syndrome (CRPS).” PAIN® 133.1-3 (2007): 111-119.
Halicka, Monika, et al. “Neuropsychological changes in complex regional pain syndrome (CRPS).” Behavioural Neurology 2020.1 (2020): 4561831.
Swart, CMA Karin, John F. Stins, and Peter J. Beek. “Cortical changes in complex regional pain syndrome (CRPS).” European journal of pain 13.9 (2009): 902-907.
Feinberg, Todd E., et al. “The neuroanatomy of asomatognosia and somatoparaphrenia.” Journal of Neurology, Neurosurgery & Psychiatry 81.3 (2010): 276-281.
Dieguez, Sebastian, and Jean-Marie Annoni. “Asomatognosia: disorders of the bodily self.” The behavioral and cognitive neurology of stroke 170 (2013).
Baier, Bernhard, and Hans-Otto Karnath. “Tight link between our sense of limb ownership and self-awareness of actions.” Stroke 39.2 (2008): 486-488.
Romano, Daniele, and Angelo Maravita. “The dynamic nature of the sense of ownership after brain injury. Clues from asomatognosia and somatoparaphrenia.” Neuropsychologia 132 (2019): 107119.
Feinberg, Todd E., David M. Roane, and Jeffrey Cohen. “Partial Status Epilepticus Associated With Asomatognosia and Alien Hand–Like Behaviors.” Archives of Neurology 55.12 (1998): 1574-1576.
Gandola, Martina, et al. “An anatomical account of somatoparaphrenia.” Cortex 48.9 (2012): 1165-1178.
Romano, Daniele, et al. “Arousal responses to noxious stimuli in somatoparaphrenia and anosognosia: clues to body awareness.” Brain 137.4 (2014): 1213-1223.
Wada, Makoto, et al. “The rubber tail illusion as evidence of body ownership in mice.” Journal of Neuroscience 36.43 (2016): 11133-11137.
van Stralen, Haike E., et al. “The rubber hand illusion in a patient with hand disownership.” Perception 42.9 (2013): 991-993.
Thakkar, Katharine N., et al. “Disturbances in body ownership in schizophrenia: evidence from the rubber hand illusion and case study of a spontaneous out-of-body experience.” PloS one 6.10 (2011): e27089.
Morgan, Hannah L., et al. “Exploring the impact of ketamine on the experience of illusory body ownership.” Biological psychiatry 69.1 (2011): 35-41.
Pyasik, Maria, Adriana Salatino, and Lorenzo Pia. “Do movements contribute to sense of body ownership? Rubber hand illusion in expert pianists.” Psychological Research 83.1 (2019): 185-195.
Chancel, Marie, and H. Henrik Ehrsson. “Proprioceptive uncertainty promotes the rubber hand illusion.” Cortex 165 (2023): 70-85.
Ding, Catherine, et al. “Parkinson’s disease alters multisensory perception: Insights from the Rubber Hand Illusion.” Neuropsychologia 97 (2017): 38-45.
Guterstam, Arvid, et al. “Direct electrophysiological correlates of body ownership in human cerebral cortex.” Cerebral Cortex 29.3 (2019): 1328-1341.