This post summarises the key findings from my master’s thesis at the University of Cape Town, supervised by Jonathan Shock. The full thesis PDF is available here. Code can be found here.
Additional thanks to Paul Colognese and Narmeen Oozeer for collaboration on an early version of this work.
TLDR: We investigated how a maze-solving RL agent (not a transformer model) internally represents and switches between multiple sequential goals. The headline finding is that the network uses spatial gating through negative activations to mark regions of interest, and instead of using specific channels to track targets tends to reuse learned patterns in channels to switch between targets. Additionally we find that it’s possible to use a simple uniform addition to activations across a channel to completely redirect the agent’s targeting behaviour. We confirm that the lack of channel specialisation is a genuine property by confirming that SAEs trained on these layers learn the same encoding strategy rather than developing specialised channels.
A Nano Banana Pro generated illustration of the main finding: the key mechanism by which targets are selected is through the use of spatial gating, where regions of strong negative activation (blue overlay, bottom row) indicate regions of interest and which become much more positive as entities are collected.
Background and motivation
This work builds on Understanding and Controlling a Maze-Solving Policy Network by Mini et al., which identified “cheese channels” in an agent trained on the procgen Maze environment that could be selectively ablated to retarget the network. That work led to the discovery of activation steering being effective in LLMs by Turner et al..
We wanted to extend this to a setting which involved having multiple targets that the agent would need to choose between, so that we could study the mechanism by which target selection occurs. The Procgen Heist environment requires the agent to collect up to three keys which are always generated in the same order (blue, green, red) to open corresponding locks before reaching a gem.
Initially we had the goal of studying how the agent selects between targets. In our experiments we found that rather than selecting targets by what is most efficient, we found that even when all barriers are removed and the agent can head straight to the gem, the network has a strong bias towards the blue-green-red-gem ordering. This preference is dominant (~93% blue-first) but is not absolute, and the encoding turns out to be surprisingly redirectable.
A simple level with no keys or locks. The agent just navigates to the gem.
A complex Heist level with all three key-lock pairs. The agent must always collect the blue key first, then green, and finally red key in order to unlock corresponding doors before reaching the gem.
We felt that based on the insights derived from Understanding and Controlling a Maze-Solving Policy Network that the approach of deeply analysing a single environment and single model architecture could still yield valuable insights about deep learning despite it not being immediately clear that it would replicate to additional environments or architectures. Replicating these findings in other environments and architectures is the most critical target for future work.
The model
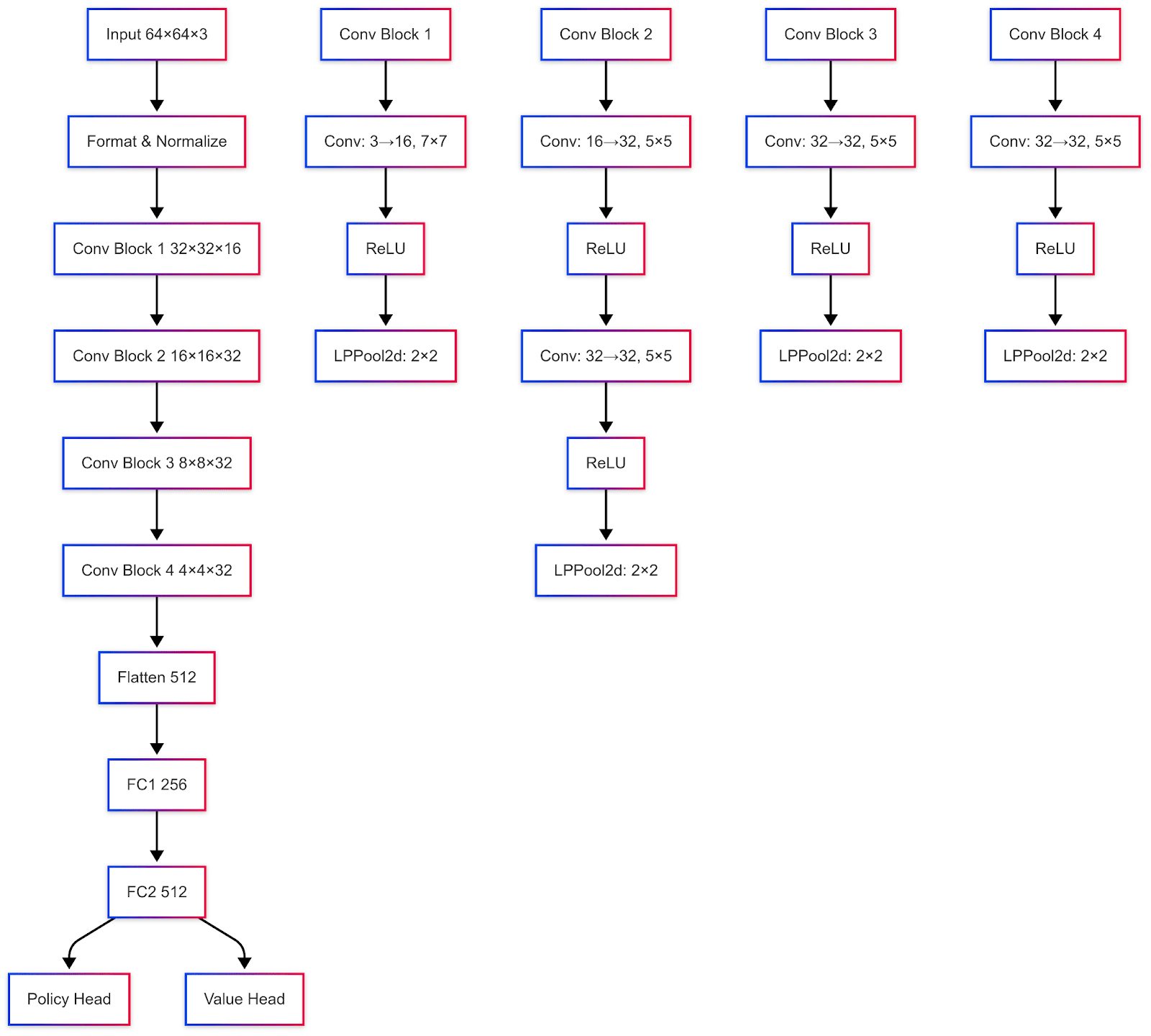
We trained a reduced IMPALA CNN (5 convolutional layers instead of 15, following Hilton et al. 2020) with PPO on the Heist environment. The simpler architecture gave us a narrower surface area to analyse, and was still able to master the environment (achieving a consistent average reward of 9.99 over 1000 training steps) despite having fewer parameters.
The compressed CNN architecture used in this work.
In our training setup we used unlimited procedurally generated environments rather than the standard 200-500 fixed levels, without which the compressed architecture would not converge to a successful policy. It's worth noting that the full IMPALA model can learn this environment on a limited set of levels, but for us the tradeoff of being able to analyse a smaller number of layers was worth this tradeoff.
The primary model was trained for approximately 800 million environment steps with 60 equally spaced checkpoints being collected over the course of training.
Finding 1: Shared channels encode all entities via activation magnitude
Our first major experiment used a controlled “parallel rollout” design. We created a T-junction shaped maze with the agent at the base, then performed a single policy rollout capturing 4 observations at each step, swapping out the entity placed at the target location at each step. In this work “entity” refers to one of the blue key, green key, red key, or gem.
Illustration of the parallel rollout methodology. Each row shows the same trajectory but with a different entity at the end of the arm.
Illustration of the core finding. Each panel shows the same maze with the same agent position, but with a different entity placed at the target location. The bar below each panel shows the mean activation across all spatial positions in a single CNN channel at a single timestep. The same channel is active in all four cases, but at a different level depending on the entity.
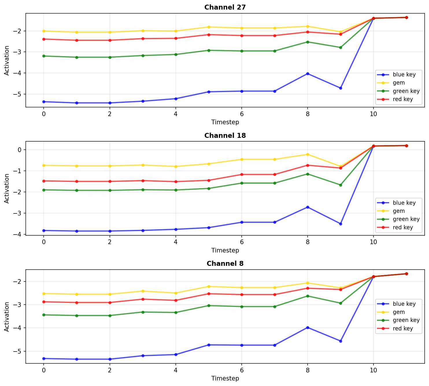
By analysing the mean activations across different channels we observed there were consistent differences in activation levels depending on the entity at the end of the maze. Rather than observing specific channels having high activations for specific entities, we found shared channels where activation magnitude shifts depending on the entity. The image above illustrates how each data point was collected as the average activation across a given channel, and how changing the entity radically altered the mean activation across the channel.
Mean activation trajectories for channels with highest inter-entity variance in conv4a. Each subplot shows a single channel, with coloured lines for the four parallel rollouts. The parallel, vertically-separated trajectories show that target identity is encoded in activation magnitude, not channel identity.
To determine whether the patterns of activations were similar despite activation strength differences we calculated the correlations between entity trajectories across rollouts. We found that the correlation in conv3a averaged 0.956, and conv4a averaged 0.931. The trajectories move in parallel, just at different vertical offsets, indicating that the core infrastructure is similar between them, with variations in magnitude being the main differentiator.
Here we calculate the correlations of average activations taken from specific channels across the course of whole episodes of the simplified T shaped maze shown above, comparing between all four entities, and then represent those correlations at each timestep as violin plots. The consistently high correlations show that the activation patterns are almost exactly the same across entities, just shifted in magnitude.
Finding 2: A flat offset to activations completely redirects the agent
This was probably the most surprising result. If activation magnitude encodes target identity, could we simply shift all activations by a constant value to change which entity the agent pursues?
The cross maze used for offset steering experiments. This maze contains no locks, so the agent can freely reach any entity directly. Entity positions within each arm were randomised across trials.
We created a four-armed “cross maze” with no locks and each entity in a different arm, meaning the agent could go directly to any of them. We then swept across offset values applied uniformly to all channels in a layer. To be explicit about what this means: every neuron in every channel in a given layer would be uniformly increased or decreased by a single scalar value.
This turned out to be remarkably effective at redirecting the agent to a different goal, when a wide variety of other steering efforts were vastly less effective at achieving such precise control, including activation steering towards or away from a given entity as performed in Understanding and Controlling a Maze-Solving Policy Network.
Conv4a activation offset steering results. At baseline (offset 0), the agent collects the blue key 93% of the time. Positive offsets shift it to green key targeting (94% at offset +4.8). Negative offsets shift towards red key (52% at -5.8). The agent maintains navigational competence throughout.
At baseline, the agent collects the blue key 93% of the time (consistent with its trained sequential preference). At positive offsets, the agent switches to targeting the green key, peaking at 94% at offset +4.8. At negative offsets, we observe peak red key collection of 52% at offset -5.8. The relative difficulty of steering towards the red key likely reflects the training distribution: since the red key is always the last key collected, the model has the strongest prior against pursuing it first. Rates of not collecting any entity increase at the extremes, but overall collection remains fairly high, meaning important navigational capabilities continue to operate.
This works across all convolutional layers. Conv2a showed particularly fine-grained control, with offsets of just +/-0.3 sufficient for reliable steering, and also demonstrating steering towards the gem and the green key. That said, this steering is somewhat unprincipled in that it is difficult to know in advance which values will produce control towards the various entities.
Conv2a offset steering with fine-grained control. Red key steering peaks at 75% at offset +0.30. There is also a surprising surge in gem collection (12.2%) at offset +0.40.
Surprisingly, conv1a showed the best gem steering at 50%, far exceeding later layers (conv2a: 12%, conv4a: 3%). This suggests that interventions early in the network, before target integration occurs, can bypass the learned sequential preference entirely.
Finding 3: Spatial gating through negative activations
The offset steering result raised the question: why does activation magnitude correlate with target identity? The answer was something that we call a spatial gating mechanism.
We tracked mean activations across channels over the course of full episodes. Clear upward jumps occur at the moment each entity is collected, visible in the highest-variance channels:
Mean activation values across all timesteps in an unmodified rollout for the 6 highest-variance channels. Shaded regions indicate the current next target. Note the upward jumps at entity collection points.
To understand what was driving these jumps, we analysed the spatial structure of activations within individual channels. The pattern was clear: negative activation regions follow the maze structure, marking areas where the agent still needs to go. As each entity is collected, we see that the region around it suddenly shifts from a strong negative value to near-zero. The network uses negative activations to suppress representations of future objectives, with suppression lifting as each objective is completed.
Progressive disinhibition in Conv4a over the course of an episode. Top row: game observations with blue overlay showing regions of strong negative activation derived from channel 18. Bottom row: pure spatial activation maps for channel 18. Mean activation starts at -12.6 and increases to -0.8 as entities are collected.
This explains the steering via activation offset result. Early game stages have strongly negative activations overall, with many objectives and negative regions remaining. Shifting all activations positive mimics the activation patterns of later game stages where a different target must be pursued, causing the agent to switch targets. We are still somewhat uncertain why shifting the values downwards when the blue and green key are present leads to the pursuit of the red key, but it might be that there is some kind of wraparound effect where the signal produced by the values results in surprising targets.
We test this mechanism by clamping activations to zero in regions we do not want the agent to enter. Importantly, this does not physically block any path; the maze geometry is unchanged and the agent can still walk anywhere. Despite this, the agent reliably avoids the clamped regions because the signal marking them as worth visiting has been removed. Tests in our cross maze environment reveal 100% retargeting of the agent to regions that are not clamped:
Top row: baseline behaviour where the agent moves toward the blue key. Bottom row: after clamping activations to zero in three spatial regions (red dashed boxes on the left, bottom and right), the agent instead moves toward the green key in the remaining unclamped region.
To verify that this mechanism operates spatially rather than on entity representations, we shuffled entity positions across maze arms and tested whether clamping still redirected the agent. With shuffled positions, clamping a region caused the agent to avoid that direction regardless of which entity occupied it, which we refer to as repulsion. Through backward elimination, we identified a minimal set of 13 out of 32 channels sufficient for 100% position-invariant spatial repulsion. This set reliably prevents the agent from entering any clamped region regardless of which arm of the maze the entity was in. Some channels were particularly important; removing a single channel from the set lowered the successful repulsion rate by up to 25%.
Finding 4: Two-phase processing architecture
Linear probes trained on layer activations show a clean separation of responsibilities in different stages of the network, where the early layers show high fidelity of which entity is current, while the later layers show greater ability to determine the direction to move in. This was somewhat less surprising than the results above, but was a clean mechanistic story nonetheless.
Layer
Entity Accuracy
Direction Accuracy
conv1a
20.0%
25.1% (random)
conv2a
96.6%
42.7%
conv3a
99.3%
63.6%
conv4a
97.6%
51.7%
fc1
87.5%
62.9%
fc2
76.8%
67.3%
fc3
20.4% (random)
21.1% (random)
The probe accuracies across layers reveal that the convolutional layers dominate in encoding which entity to target, while the fully connected layers rapidly transition to translating information into actions. The contrasting progressions reveal a two-stage processing architecture:
Stage 1 – Goal identification (conv2a-conv4a): Entity information emerges sharply from conv1a through conv2a (96.6%) and peaks at conv3a (99.3%), remaining extremely high at conv4a at 97.6%. At this stage, directional information remains relatively weak (63.6% at conv3a), suggesting the network prioritises identifying the correct goal before planning how to reach it.
Stage 2 – Navigation planning (fc1-fc2): As entity information compresses (99.3% to 20.4%), directional information strengthens (63.6% to 67.3%). The network transforms explicit entity representations into spatial navigation commands, with peak directional accuracy at fc2 (67.3%) suggesting motion-oriented features directly relevant to action selection. Both types of information then collapse at fc3 as they are compressed into the final action distribution and value estimates.
This explains why our patching interventions work at the convolutional layers: we modify goal selection before it is translated into directions. Interventions earlier would interfere with the model building a picture of its inputs, while later interventions would disrupt coherent movement patterns.
Even though conv1a at the whole layer level is worse than random at determining which entity is the current target, it contains highly specialised entity detectors at the individual channel level (five channels achieve >90% accuracy on blue keys, five on red keys, three on the gem). This implies entity detection happens very early, but the signals are constructed as completely separate channels before being integrated into a linearly separable representation at the layer level in conv2a.
Finding 5: SAEs confirm this isn’t polysemanticity
Training SAEs on conv3a and conv4a did not reveal additional interpretable structure beyond what we observed in the base model. SAE latents exhibited the same patterns of systematic activation level differences between game states. This preservation across radically different representation schemes suggests the activation patterns we observe are fundamental to the operations of the network and not simply an artefact of compression.
We trained SAEs with 4x expansion factors on the CNN layers, using 1x1 convolutional layers following Gorton et al. 2024, with an L1 warm-up schedule and decoder column norm scaling from Conerly et al. 2024. SAEs recovered 99.6% (conv4a) and 102% (conv3a) of task performance, with variance explained approaching 100%. We trained 5 SAEs per layer to verify robustness. We had hypothesised, following Bricken et al. 2023, that SAEs would decompose the polysemantic activations into a more disentangled and interpretable set of features.
Our primary method for using SAEs to ensure that we hadn’t simply found polysemanticity in the network was to apply the same quantitative patching approach to all of the latents in an SAE. If it were natural to encode different entities into separate channels, we would expect the SAE to learn distinct latents for each entity type.
The patching setup works as follows: in a fork maze with all four entities at the ends of different arms, we clamp individual channels (or SAE latents) to specific activation values at a single spatial location and measure which entity the agent pursues.
The patching setup: original channel activations (left), the same channel with a single spatial location clamped to a high value (centre), and the corresponding maze environment (right). The agent is redirected toward the clamped region.
The figure below shows the base model results for conv4a. The fact that specific value ranges correspond with specific entities reinforces the idea that the magnitude of the activation plays a real role in specifying a particular entity.
Base model patching results for conv4a. Each column is a channel, each coloured dot marks a successful redirection toward that entity at that activation value. Different entities respond to different value ranges within the same channels. Black dotted lines show the 99.9th percentile of normal activation values.
Instead of learning distinct latents for each entity, we observe broadly the same patterns in the SAE: individual SAE latents successfully redirect the agent away from multiple entities, with similar activation patterns to the base model.
The same patching experiment applied to conv4a SAE latents (top 37 most successful). The pattern is the same as the base model: individual latents redirect toward multiple entities at different activation magnitudes rather than specialising for one entity type.
A caveat on the patching results: the black dotted lines in both plots mark the 99.9th percentile of normal activation values. Most successful interventions require values well beyond this range, meaning they exploit structure in the learned weights rather than mimicking the network’s natural operating regime. The stronger causal evidence for the magnitude-encoding mechanism comes from the spatial gating experiments (Finding 3), where clamping to zero, a value within normal range, produces 100% retargeting. The patching results complement this by revealing that entity-sensitive structure is preserved in the weights even after SAE decomposition, but they should be understood as probing the geometry of the representation rather than replicating natural network behaviour.
Implications
For RL interpretability
In the single-objective Procgen Maze environment, Mini et al. found dedicated “cheese channels” that could be individually ablated to retarget the network. In our multi-objective setting, the network appears to have developed a different approach: it reuses the same channels across entities, with activation levels encoding which entity is the current target. This implies that representational strategies may differ substantially between single-goal and multi-goal environments. For RL interpretability we reflect that there may be unexpected solutions discovered in more complex settings (Bereska & Gavves 2024).
For mechanistic interpretability
The key mechanistic insight in this work came from analysing how activation levels changed over complete rollouts, rather than examining individual observations in isolation. Many of the standard tools in mechanistic interpretability were not designed to expose this kind of temporal pattern. SAEs and probes successfully identified which channels responded to which entities, but did not reveal how activation levels shifted systematically over time. This suggests that revisiting other “well-understood” models with basic statistical approaches, particularly tracking how activations evolve over the course of sequential tasks, could uncover organisational principles that more sophisticated tools have overlooked.
Correlation vs causation in activation steering
Offset steering was able to preserve navigation while cleanly redirecting to new targets, using only a single scalar value. The spatial gating mechanism itself is causal. Clamping to zero reliably redirects the agent. But the offset steering technique works by shifting activation magnitudes in a way that mimics different game stages, and we cannot be certain this engages the same pathway the network uses during normal target selection. This presents a broader consideration for activation-based interventions: even when the effect is reliable and the underlying mechanism is real, the intervention may be exploiting a different mechanism than what it would naturally use.
Limitations
We test only on a single environment and a compressed architecture. A full-size IMPALA or a transformer might develop a different strategy for the same task. It is unclear to what extent the spatial gating phenomenon generalises, though the representational challenge it addresses, highlighting regions of interest, is common to many goal-directed systems.
Most results are from a single checkpoint (35001). While we confirmed the spatial gating pattern persists across checkpoints, the specific channel-level details drift, so some of the finer-grained findings may not hold at other points in training.
The offset steering and patching interventions push the network into off-distribution activation states. The spatial gating mechanism itself is directly observable from natural operations, but the steering results should be understood as probing the network’s structure rather than replicating its natural behaviour.
This post summarises the key findings from my master’s thesis at the University of Cape Town, supervised by Jonathan Shock. The full thesis PDF is available here. Code can be found here.
Additional thanks to Paul Colognese and Narmeen Oozeer for collaboration on an early version of this work.
TLDR: We investigated how a maze-solving RL agent (not a transformer model) internally represents and switches between multiple sequential goals. The headline finding is that the network uses spatial gating through negative activations to mark regions of interest, and instead of using specific channels to track targets tends to reuse learned patterns in channels to switch between targets. Additionally we find that it’s possible to use a simple uniform addition to activations across a channel to completely redirect the agent’s targeting behaviour. We confirm that the lack of channel specialisation is a genuine property by confirming that SAEs trained on these layers learn the same encoding strategy rather than developing specialised channels.
A Nano Banana Pro generated illustration of the main finding: the key mechanism by which targets are selected is through the use of spatial gating, where regions of strong negative activation (blue overlay, bottom row) indicate regions of interest and which become much more positive as entities are collected.
Background and motivation
This work builds on Understanding and Controlling a Maze-Solving Policy Network by Mini et al., which identified “cheese channels” in an agent trained on the procgen Maze environment that could be selectively ablated to retarget the network. That work led to the discovery of activation steering being effective in LLMs by Turner et al..
We wanted to extend this to a setting which involved having multiple targets that the agent would need to choose between, so that we could study the mechanism by which target selection occurs. The Procgen Heist environment requires the agent to collect up to three keys which are always generated in the same order (blue, green, red) to open corresponding locks before reaching a gem.
Initially we had the goal of studying how the agent selects between targets. In our experiments we found that rather than selecting targets by what is most efficient, we found that even when all barriers are removed and the agent can head straight to the gem, the network has a strong bias towards the blue-green-red-gem ordering. This preference is dominant (~93% blue-first) but is not absolute, and the encoding turns out to be surprisingly redirectable.
A simple level with no keys or locks. The agent just navigates to the gem.
A complex Heist level with all three key-lock pairs. The agent must always collect the blue key first, then green, and finally red key in order to unlock corresponding doors before reaching the gem.
We felt that based on the insights derived from Understanding and Controlling a Maze-Solving Policy Network that the approach of deeply analysing a single environment and single model architecture could still yield valuable insights about deep learning despite it not being immediately clear that it would replicate to additional environments or architectures. Replicating these findings in other environments and architectures is the most critical target for future work.
The model
We trained a reduced IMPALA CNN (5 convolutional layers instead of 15, following Hilton et al. 2020) with PPO on the Heist environment. The simpler architecture gave us a narrower surface area to analyse, and was still able to master the environment (achieving a consistent average reward of 9.99 over 1000 training steps) despite having fewer parameters.
In our training setup we used unlimited procedurally generated environments rather than the standard 200-500 fixed levels, without which the compressed architecture would not converge to a successful policy. It's worth noting that the full IMPALA model can learn this environment on a limited set of levels, but for us the tradeoff of being able to analyse a smaller number of layers was worth this tradeoff.
The primary model was trained for approximately 800 million environment steps with 60 equally spaced checkpoints being collected over the course of training.
Finding 1: Shared channels encode all entities via activation magnitude
Our first major experiment used a controlled “parallel rollout” design. We created a T-junction shaped maze with the agent at the base, then performed a single policy rollout capturing 4 observations at each step, swapping out the entity placed at the target location at each step. In this work “entity” refers to one of the blue key, green key, red key, or gem.
By analysing the mean activations across different channels we observed there were consistent differences in activation levels depending on the entity at the end of the maze. Rather than observing specific channels having high activations for specific entities, we found shared channels where activation magnitude shifts depending on the entity. The image above illustrates how each data point was collected as the average activation across a given channel, and how changing the entity radically altered the mean activation across the channel.
To determine whether the patterns of activations were similar despite activation strength differences we calculated the correlations between entity trajectories across rollouts. We found that the correlation in conv3a averaged 0.956, and conv4a averaged 0.931. The trajectories move in parallel, just at different vertical offsets, indicating that the core infrastructure is similar between them, with variations in magnitude being the main differentiator.
Finding 2: A flat offset to activations completely redirects the agent
This was probably the most surprising result. If activation magnitude encodes target identity, could we simply shift all activations by a constant value to change which entity the agent pursues?
We created a four-armed “cross maze” with no locks and each entity in a different arm, meaning the agent could go directly to any of them. We then swept across offset values applied uniformly to all channels in a layer. To be explicit about what this means: every neuron in every channel in a given layer would be uniformly increased or decreased by a single scalar value.
This turned out to be remarkably effective at redirecting the agent to a different goal, when a wide variety of other steering efforts were vastly less effective at achieving such precise control, including activation steering towards or away from a given entity as performed in Understanding and Controlling a Maze-Solving Policy Network.
At baseline, the agent collects the blue key 93% of the time (consistent with its trained sequential preference). At positive offsets, the agent switches to targeting the green key, peaking at 94% at offset +4.8. At negative offsets, we observe peak red key collection of 52% at offset -5.8. The relative difficulty of steering towards the red key likely reflects the training distribution: since the red key is always the last key collected, the model has the strongest prior against pursuing it first. Rates of not collecting any entity increase at the extremes, but overall collection remains fairly high, meaning important navigational capabilities continue to operate.
This works across all convolutional layers. Conv2a showed particularly fine-grained control, with offsets of just +/-0.3 sufficient for reliable steering, and also demonstrating steering towards the gem and the green key. That said, this steering is somewhat unprincipled in that it is difficult to know in advance which values will produce control towards the various entities.
Surprisingly, conv1a showed the best gem steering at 50%, far exceeding later layers (conv2a: 12%, conv4a: 3%). This suggests that interventions early in the network, before target integration occurs, can bypass the learned sequential preference entirely.
Finding 3: Spatial gating through negative activations
The offset steering result raised the question: why does activation magnitude correlate with target identity? The answer was something that we call a spatial gating mechanism.
We tracked mean activations across channels over the course of full episodes. Clear upward jumps occur at the moment each entity is collected, visible in the highest-variance channels:
To understand what was driving these jumps, we analysed the spatial structure of activations within individual channels. The pattern was clear: negative activation regions follow the maze structure, marking areas where the agent still needs to go. As each entity is collected, we see that the region around it suddenly shifts from a strong negative value to near-zero. The network uses negative activations to suppress representations of future objectives, with suppression lifting as each objective is completed.
This explains the steering via activation offset result. Early game stages have strongly negative activations overall, with many objectives and negative regions remaining. Shifting all activations positive mimics the activation patterns of later game stages where a different target must be pursued, causing the agent to switch targets. We are still somewhat uncertain why shifting the values downwards when the blue and green key are present leads to the pursuit of the red key, but it might be that there is some kind of wraparound effect where the signal produced by the values results in surprising targets.
We test this mechanism by clamping activations to zero in regions we do not want the agent to enter. Importantly, this does not physically block any path; the maze geometry is unchanged and the agent can still walk anywhere. Despite this, the agent reliably avoids the clamped regions because the signal marking them as worth visiting has been removed. Tests in our cross maze environment reveal 100% retargeting of the agent to regions that are not clamped:
To verify that this mechanism operates spatially rather than on entity representations, we shuffled entity positions across maze arms and tested whether clamping still redirected the agent. With shuffled positions, clamping a region caused the agent to avoid that direction regardless of which entity occupied it, which we refer to as repulsion. Through backward elimination, we identified a minimal set of 13 out of 32 channels sufficient for 100% position-invariant spatial repulsion. This set reliably prevents the agent from entering any clamped region regardless of which arm of the maze the entity was in. Some channels were particularly important; removing a single channel from the set lowered the successful repulsion rate by up to 25%.
Finding 4: Two-phase processing architecture
Linear probes trained on layer activations show a clean separation of responsibilities in different stages of the network, where the early layers show high fidelity of which entity is current, while the later layers show greater ability to determine the direction to move in. This was somewhat less surprising than the results above, but was a clean mechanistic story nonetheless.
Layer
Entity Accuracy
Direction Accuracy
conv1a
20.0%
25.1% (random)
conv2a
96.6%
42.7%
conv3a
99.3%
63.6%
conv4a
97.6%
51.7%
fc1
87.5%
62.9%
fc2
76.8%
67.3%
fc3
20.4% (random)
21.1% (random)
The probe accuracies across layers reveal that the convolutional layers dominate in encoding which entity to target, while the fully connected layers rapidly transition to translating information into actions. The contrasting progressions reveal a two-stage processing architecture:
This explains why our patching interventions work at the convolutional layers: we modify goal selection before it is translated into directions. Interventions earlier would interfere with the model building a picture of its inputs, while later interventions would disrupt coherent movement patterns.
Even though conv1a at the whole layer level is worse than random at determining which entity is the current target, it contains highly specialised entity detectors at the individual channel level (five channels achieve >90% accuracy on blue keys, five on red keys, three on the gem). This implies entity detection happens very early, but the signals are constructed as completely separate channels before being integrated into a linearly separable representation at the layer level in conv2a.
Finding 5: SAEs confirm this isn’t polysemanticity
Training SAEs on conv3a and conv4a did not reveal additional interpretable structure beyond what we observed in the base model. SAE latents exhibited the same patterns of systematic activation level differences between game states. This preservation across radically different representation schemes suggests the activation patterns we observe are fundamental to the operations of the network and not simply an artefact of compression.
We trained SAEs with 4x expansion factors on the CNN layers, using 1x1 convolutional layers following Gorton et al. 2024, with an L1 warm-up schedule and decoder column norm scaling from Conerly et al. 2024. SAEs recovered 99.6% (conv4a) and 102% (conv3a) of task performance, with variance explained approaching 100%. We trained 5 SAEs per layer to verify robustness. We had hypothesised, following Bricken et al. 2023, that SAEs would decompose the polysemantic activations into a more disentangled and interpretable set of features.
Our primary method for using SAEs to ensure that we hadn’t simply found polysemanticity in the network was to apply the same quantitative patching approach to all of the latents in an SAE. If it were natural to encode different entities into separate channels, we would expect the SAE to learn distinct latents for each entity type.
The patching setup works as follows: in a fork maze with all four entities at the ends of different arms, we clamp individual channels (or SAE latents) to specific activation values at a single spatial location and measure which entity the agent pursues.
The figure below shows the base model results for conv4a. The fact that specific value ranges correspond with specific entities reinforces the idea that the magnitude of the activation plays a real role in specifying a particular entity.
Instead of learning distinct latents for each entity, we observe broadly the same patterns in the SAE: individual SAE latents successfully redirect the agent away from multiple entities, with similar activation patterns to the base model.
A caveat on the patching results: the black dotted lines in both plots mark the 99.9th percentile of normal activation values. Most successful interventions require values well beyond this range, meaning they exploit structure in the learned weights rather than mimicking the network’s natural operating regime. The stronger causal evidence for the magnitude-encoding mechanism comes from the spatial gating experiments (Finding 3), where clamping to zero, a value within normal range, produces 100% retargeting. The patching results complement this by revealing that entity-sensitive structure is preserved in the weights even after SAE decomposition, but they should be understood as probing the geometry of the representation rather than replicating natural network behaviour.
Implications
For RL interpretability
In the single-objective Procgen Maze environment, Mini et al. found dedicated “cheese channels” that could be individually ablated to retarget the network. In our multi-objective setting, the network appears to have developed a different approach: it reuses the same channels across entities, with activation levels encoding which entity is the current target. This implies that representational strategies may differ substantially between single-goal and multi-goal environments. For RL interpretability we reflect that there may be unexpected solutions discovered in more complex settings (Bereska & Gavves 2024).
For mechanistic interpretability
The key mechanistic insight in this work came from analysing how activation levels changed over complete rollouts, rather than examining individual observations in isolation. Many of the standard tools in mechanistic interpretability were not designed to expose this kind of temporal pattern. SAEs and probes successfully identified which channels responded to which entities, but did not reveal how activation levels shifted systematically over time. This suggests that revisiting other “well-understood” models with basic statistical approaches, particularly tracking how activations evolve over the course of sequential tasks, could uncover organisational principles that more sophisticated tools have overlooked.
Correlation vs causation in activation steering
Offset steering was able to preserve navigation while cleanly redirecting to new targets, using only a single scalar value. The spatial gating mechanism itself is causal. Clamping to zero reliably redirects the agent. But the offset steering technique works by shifting activation magnitudes in a way that mimics different game stages, and we cannot be certain this engages the same pathway the network uses during normal target selection. This presents a broader consideration for activation-based interventions: even when the effect is reliable and the underlying mechanism is real, the intervention may be exploiting a different mechanism than what it would naturally use.
Limitations