Nice post. I was surprised that the model provides the same nonsense definition regardless of the token when the embedding is rescaled to be large, and moreover that this nonsense definition is very similar to the one given when the embedding is rescaled to be small. Here's an explanation I find vaguely plausible. Suppose the model completes the task as follows:
'A typical definition of <token> would be '. <token> position attends back to 'definition' and gains a component in the residual stream direction that represents the I am the token being defined feature.Now, suppose we rescale the <token> embedding to be very large. The size of the I am the token being defined component moved to the <token> position by A1 stays roughly the same as before (since no matter how much we scale query vectors, attention probabilities can never exceed 1). So, as a fraction of the total norm of the residual stream at that position, we've made the I am the token being defined component a lot smaller.
Then, when the residual stream is fed into the layernorm preceding A2, the I am the token being defined component gets squashed down to almost zero: it has been "squeezed out" by the very large token embedding. Hence, when the QK matrix of A2 looks for positions with the I am the token being defined feature, it finds nothing, and all the model can do is give some generic nonsense definition. Unsurprisingly, this nonsense definition ends up being pretty similar to the one given when the token embedding is sent to zero, since in both cases the model is essentially trying to define a token that isn't there.
The details of this explanation may be totally wrong, and I haven't checked any of this. But my guess is that something roughly along these lines is correct.
Others have suggested that the vagueness of the definitions at small and large distance from centroid are a side effect of layernorm (although you've given the most detailed account of how that might work). This seemed plausible at the time, but not so much now that I've just found this:
The prompt "A typical definition of '' would be '", where there's no customised embedding involved (we're just eliciting a definition of the null string) gives "A person who is a member of a group." at temp 0. And I've had confirmation from someone with GPT4 base model access that it does exactly the same thing (so I'd expect this is something across all GPT models - a shame GPT3 is no longer available to test this).
Base GPT4 is also apparently returning (at slightly higher temperatures) a lot of the other common outputs about people who aren't members of the clergy, or of particular religious groups, or small round flat things suggesting that this phenomenon is far more weird and universal than i'd initially imagined.
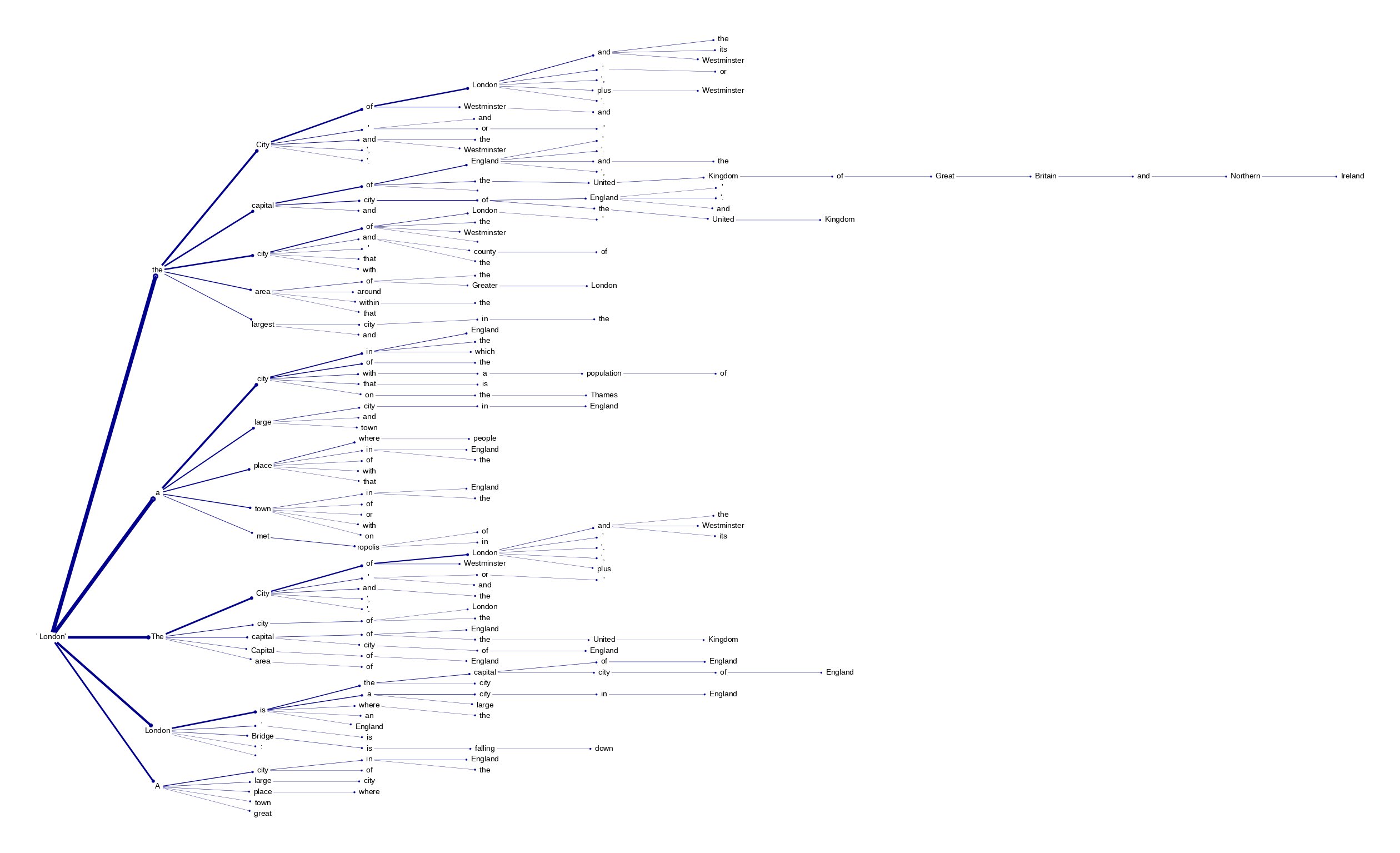
Here's the upper section (most probable branches) of GPT-J's definition tree for the null string:
Thanks! That's the best explanation I've yet encountered. There had been previous suggestions that layer norm is a major factor in this phenomenon
TL;DR: The first post in this series revealed a curious kind of "stratified ontology" involving concentric hyperspherical shells in GPT-J embedding space via a simple prompt-based elicitation of definitions. This post examines the variation of definitions as we (1) move from a token embedding "down" to the centroid and "up" away from it; (2) between pairs of tokens. Many detailed examples are given in the appendices, with the main body of the post examining a few closely and presenting a number of empirical observations.
[Mapping the semantic void III: Exploring neighbourhoods]
Work supported by the Long Term Future Fund.
1. Diving/ascending from token embeddings
All distances given are distances from the centroid, which is the mean of the 50,257 token embedding vectors in GPT-J's 4096-d embedding space[1]. The unit hypersphere I will occasionally refer to is the hypersphere of radius 1 centred at the centroid. 95% of token embeddings lie within distance 0.1 of this hypersphere.
Ten tokens were selected, on the basis of being whole words which GPT-J was able to define satisfactorily via the prompt
at temperature zero. These ten tokens were
The ten tokens' embeddings lie in the usual range, at distances between 0.97 and 1.07 from the centroid.
Imagine a ray emanating from the centroid through one of these token embeddings. I divided the section between the token embedding and the centroid (which has length ~1) into 10, divided the section between the token embedding and the point at distance 250 into 50, and divided the section from distance 250 to 1000 into 5. This ad hoc division reflected my experience of definitional variation seeming to naturally scale exponentially (see the bar charts in part I).
In some instances, I interpolated an extra 10 subsegments to get a clearer picture of how the definition was evolving (particularly in the 0.5 range where we often see a sudden semantic shift from generic group membership themes to something more specific).
example
All ten examples are given in detail in Appendix A. Here are the definitions seen along the ray through the ' broccoli' token embedding (the definition elicited for the actual token embedding is given in boldface):
400–1000: 'a person who is a member of a group of people who share a common characteristic or attribute'
187.4–250: 'a person who is a member of a group of people who are united by a common interest or purpose'
177.6–182.5: 'a person who is a member of a group that is characterized by a common characteristic or quality'
145.4402–172.7: 'a person who is a member of a group that is characterized by a common set of attitudes, beliefs, and practices'
128.5–145.3957: 'a small, green, edible vegetable with a distinctive pungent odor and flavor'
108.9–123.6: 'a member of the genus of plants that includes the cultivated species of the species Brassica oleracea'
104.0: 'a vegetable that is green and has a head'
99.1: 'a vegetable with a long stem and a head of flowers'
5.9–94.2: 'a vegetable with a large head and a stalk'
0.896–0.996: 'a vegetable with a green head and a stalk'
0.887: 'a vegetable with a green head and stalk, and a flower-like cluster of small green leaves'
0.788: 'a member of the cabbage family, with a large head of tightly packed, dark green leaves and a stalk with a single flower'
0.591–0.689: 'a member of the cabbage family, especially a member of the genus Brassica'
0.542–0.581: 'a vegetable that is a member of the cabbage family'
0.5258–0.532: a 'garden vegetable' or 'garden vegetable'
0.512–0.5256: 'a person who is a member of the British Royal Family'
0.493-0.502: 'a person who is a member of a group of people who are not members of another group of people'
0.394: 'a person who is a member of a group of people who are not members of other groups'
0.296: 'a person who is a member of a group of people who are all the same'
0.000–0.197: 'a person who is not a member of a group'
observations
upper range
The top of the range examined (usually from 250, certainly by 1000) is almost always of the two similar definitions:
'a person who is a member of a group of people who share a common characteristic or quality'
'a person who is a member of a group of people who share a common characteristic or attribute'
As reported in part I, these are just about the only kinds of definitions seen when randomly sampling points at these distances from the centroid.
The token ' purple' was unusual in this regard. The definition is still about group membership, but framed in a more exclusionary way:
600–1000: 'a person who is a member of a group of people who are not considered to be a member of the dominant group'
550–590: 'a person who is a member of a group of people who are not members of a group of people who are not members of a group...'
450–550: 'a person who is a member of a group of people who are not members of another group'
420–440: 'a person who is a member of a group of people who are not considered to be a part of the dominant culture'
400: 'a person who is a member of a group of people who are not considered to be a part of the mainstream society'
Descending from the "semantic upper atmosphere" to a token embedding, we sometimes see a hint of continuity between successive definitions:
' London':
225.1–450: 'a person who is a member of a group of people who share a common interest or activity'
206.9–219.0: 'a person who lives in a particular place'
182.7–200.9: 'a city or town in England, the United Kingdom, or the Commonwealth of Nations, with a population of more than 100,000'
' Laos':
500–1000: 'a person who is a member of a group of people who share a common characteristic or attribute'
230.7–400: 'a person who is a member of a group of people who share a common interest or activity'
205.2–225.6: 'a person who is a member of the Communist Party of the Soviet Union'
128.6–200.1: 'a person who is a member of the Communist Party of the Lao People's Democratic Republic (LPDR)'
123.5: 'a person who is a member of the Communist Party of Laos'
87.8–118.4: 'a country in Southeast Asia, bounded by China to the north, Burma to the east, Thailand to the south, and Cambodia to...'
' purple':
400 'a person who is a member of a group of people who are not considered to be a part of the mainstream society'
185–300 'a person who is a member of a group that is distinguished by a distinctive color, pattern, or other physical feature'
180: 'a color that is the result of the mixture of two or more colors'
Often we don't see any continuity, but rather (as with ' broccoli') a sudden change of definitional style and content:
' transistor':
126.47: 'a person who is a member of a group of people who are similar in some way'
126.42: 'a device that is used to amplify or attenuate an electrical signal'
' radio':
177.342: 'a person who is in a position of authority or responsibility'
177.393: 'a device that transmits and receives radio waves'
' DNA':
189.075: 'a person who is a member of a group of people who share a common characteristic or trait'
189.026: 'a long, thin, flexible, and elastic thread, usually of silk, used in weaving, embroidery'
' trumpet':
226.7: 'a person who is a member of a group of people who share a common characteristic or attribute'
226.65: 'a sound made by a trumpet or horn'
lower range
Ascending from the centroid (distance 0) up to the token embedding in the 0.9–1.1 range has a lot in common with descending from the 1000 range down to the token embedding.
The definition elicited for the centroid itself is 'a person who is not a member of a group', so this is where every token dive ends up. Ascending from this to the token embedding (close to the unit hypersphere), the theme of group membership persists up to around 0.5. In some cases, the general group membership definitions give way to something more specific:
'a person who is a member of the royal family of England, Scotland, or Wales' (token: ' London', distance: 0.479)
'a person who is a member of the British Royal Family' (token: ' broccoli', distance: 0.512)
'a person who is not a member of the Lao People's Revolutionary Party (LPRP)' (token: ' Laos', distance: 0.502)
'a person who is a member of the Roman Catholic Church and who is a priest, deacon, or brother' (token: ' purple', distance: 0.499)
'a person who is a member of a particular profession or trade' (token: ' laundry', distance: 0.578)
Sometimes they give way to something more convoluted:
'a person who is a member of a group of people who are not members of another group'
'a person who is not a member of a group, but who is accepted as a member by that group'
'a person who is a member of a group of people who are distinguished from others by some quality or characteristic'
We then see these morph in ways that has some thematic continuity, e.g., as we ascend from 0.479 to 0.584 to the ' London' embedding:
'a person who is a member of the royal family of England, Scotland, or Wales'
→ 'a city or town in England, Scotland, Wales, or Ireland, or in the United States, Canada, or Australia, or...'
→ 'the capital of England'
Or, as we ascend from 0.512 to 0.581 to the ' broccoli' embedding:
'a person who is a member of the British Royal Family'
→ 'a vegetable that is a member of the cabbage family'
Or, as we ascend from 0.502 to 0.615 to the ' Laos' embedding:
'a person who is not a member of the Lao People's Revolutionary Party (LPRP)'
→ 'a country in Southeast Asia, bordered by China, Myanmar, Thailand, Cambodia, and Vietnam'
Often there seems to be a sharp break between the centroid and the token embedding, a sudden jump from generic group membership definitions to something else altogether:
' transistor'
0.558–0.578: 'a device that is used to amplify a signal'
0.399–0.548: 'a person who is a member of a group of people who are not members of another group'
' radio'
0.575: 'a broadcast station that transmits music and other audio programs to the public over the airwaves'
0.555–0.566: 'a person who is a member of a group that is not a member of another group'
' laundry'
0.643: 'to cleanse, purify, or refresh'
0.578: 'a person who is a member of a particular profession or trade'
Occasionally we see definitional themes between the centroid and the token embedding that neither seem relevant to the token definition nor have obviously developed out of the group membership theme, e.g.,
' DNA':
0.700–0.901: 'the genetic material of a cell or organism'
0.600: 'the substance of life'
0.500: 'a unit of genetic information that is passed from parent to offspring'
0.490–0.494: 'a unit of measurement of the amount of a substance that is equal to one gram'
0.479–0.488: 'a set of all the things that are not'x' '
0.4757–0.4760: 'a letter of the alphabet'
0.470: 'a person who is a member of a group of people who share a common characteristic or trait'
circular definitions
Circular definitions (i.e. those that include the word being defined) are often seen both inside and outside the unit hypersphere:
7.0–13.1: 'a person from London'
123.5: 'a person who is a member of the Communist Party of Laos'
6.1–175.2: 'a device that transmits and receives radio waves'
0.472–0.502: 'a trumpet-like instrument'
145.9–225.9: 'a sound made by a trumpet or horn'
underspecification
Underspecification tends to occur some distance out beyond the unit hypersphere:
'a city or town in England, the United Kingdom, or the Commonwealth of Nations, with a population of more than 100,000' (token: ' London', distance 182.7–200.9)
'A device that amplifies a signal' (token: ' transistor', distance 80.4–120.1)
'a color that is the result of the combination of two or more colors' (token: ' purple', distance 120.4–175.1)
'a musical instrument that is played by blowing air through a tube into a mouthpiece' (token: ' trumpet', distance 80.9–140.9)
2. Journeying between token embeddings
Using the same ten tokens, all 10∗9/2=45 pairs were considered. For each pair, the line segment between the two token embeddings was subdivided into 10 subsegments and the GPT-J definition elicited at each intermediate point.
example
' radio' to ' laundry'
0/10: distance (from centroid) 1.0284
'a broadcast medium that uses electromagnetic waves to convey information'
1/10: distance 0.9342
'a broadcast medium that uses electromagnetic waves to convey information'
2/10: distance 0.8549
'a broadcast medium that uses electromagnetic waves to convey information'
3/10: distance 0.7951
'a broadcast medium that uses electromagnetic waves to convey information'
4/10: distance 0.7592
'a broadcast medium that is not a cable or satellite service'
5/10: distance 0.7509
'a broadcast station that transmits on a frequency allocated by the Federal Communications Commission (FCC) to a particular geographic area'
6/10: distance 0.7709
'a place where people go to buy or sell things'
7/10: distance 0.8172
'a place where clothes are washed'
8/10: distance 0.8856
'to wash or cleanse by means of water'
9/10: distance 0.9716
'to wash or cleanse by means of water'
10/10: distance 1.0708
'to wash or clean clothes'
observations
Starting and ending distances-from-centroid were in the range 0.97–1.07. The distance-from-centroid of intermediate points decreases towards a minimum around 0.7 near the inter-token midpoint, and then increases again.
A switch of definitional theme usually happens about halfway between the tokens. Typically, as we proceed away from the first token embedding, the definition starts to become vague or circular, then passes through a kind of inflection point and a definition for the second token begins to crystallise out of genericity.
Perhaps disappointingly, we don't see any kind of surreal conceptual morphing going on on the boundary of, say, ' broccoli' and ' transistor. I zoomed right in to check for several of these pairs, and there really does seem to be a hard border between these zones of definitional influence, with the exception of a few examples seen below where both tokens exert some influence on intermediate noken definitions.
boundary definitions
Sometimes we see generic definitions appear on the boundary that aren't relevant to either token:
' London' to ' transistor'
'a city or town in the United Kingdom that is the capital of a county or a county in the United Kingdom that is the capital...'
→ 'a person who is a member of a group of people who are in a position of authority over another group of people'
→ 'a device that controls the flow of electricity in a circuit'
' transistor' to ' purple'
'a device that converts alternating current (AC) to direct current (DC) or vice versa'
→ 'a person who is a master of a particular art, craft, or profession'
→ 'a color that is a mixture of red and blue'
' purple' to ' radio'
'a color that is a mixture of red and blue'
→ 'a color that is not visible to the human eye'
→ 'a person who is not a member of a particular group'
→ 'a broadcast station that transmits on a frequency allocated by the Federal Communications Commission (FCC) for use by licensed radio stations'
Sometimes these boundary definitions are more specific:
' Laos' to ' purple'
'a country in Southeast Asia, bordered by Cambodia, Thailand, and Vietnam, with a population of about 70 million people'
→ 'a person who is very proud of his or her own wealth and possessions'
→ 'a color of the spectrum of the visible light that is produced by the combination of red and blue light'
' London' to ' radio'
'the city of London, England, the capital of England, and the largest city in the United Kingdom'
→ 'a place where people gather to drink alcohol and socialize'
→ 'a broadcast station that transmits on a frequency of 870 MHz to 890 MHz, and is licensed to a particular community or...'
' DNA' to ' trumpet'
'the genetic material of a cell or organism'
→ 'the substance of life'
→ 'a piece of paper or other material used to wrap or protect something'
→ 'a musical instrument with a long, straight, cylindrical body, a flared bell, and a long, straight,...''
continuity
Sometimes a kind of thematic continuity can be discerned between definition steps, as if both tokens are exerting an influence on some intermediate noken definitions:
' Laos' to ' trumpet'
'a country in Southeast Asia, bordered by Cambodia, China, and Vietnam, with a population of approximately 6 million'
→ 'a musical instrument of the trumpet family, with a cylindrical bore and a conical bell, used in the traditional music of Laos and Cambodia'
→ 'a musical instrument that is played with the mouth'
' purple' to ' trumpet'
'a color that is a mixture of red and blue'
→ 'a large, showy, and often fragrant flower, usually of the genus _Arum_, with a long, slender stem and a large, showy, trumpet-shaped, usually red or purple, corolla'
→ 'a large, thin-walled, hollow, bell-shaped, trumpet-shaped, or conical instrument, usually made of brass'
' broccoli' to ' purple'
'a member of the cabbage family, especially the cultivated species Brassica oleracea'
→ 'a dark-colored, leafy vegetable with a strong flavor and a high vitamin C content'
→ 'a deep, dark, purplish-red color'
→ 'a deep, rich, dark, and vivid color of the color spectrum, usually associated with the color of the flower of the plant...'
→ 'a color of the spectrum between red and violet, with a dominant wavelength of about 575 nm'
circular definitions
As we move from one token embedding to another, definitions explicitly involving one of the tokens are quite common:
'the city of London, England, the capital of England and the United Kingdom'
'a transistor is a semiconductor device that controls the flow of electric current'
'a deep, dark, purplish-red color'
'laundry' or 'laundry and dry cleaning'
'a member of the cabbage family, especially broccoli, which is a member of the genus...'
'a person who is a thief, a robber, a swindler, a cheat, a liar, a deceiver,...'
'a person who is a member of a gang of thieves, robbers, or other criminals'
Appendix A: Dive/ascent data
Definitions for the actual token embedding are in boldface.
' London'
600–1000: 'a person who is a member of a group of people who share a common characteristic or quality'
225.1–450: 'a person who is a member of a group of people who share a common interest or activity'
206.9–219.0: 'a person who lives in a particular place'
182.7–200.9: 'a city or town in England, the United Kingdom, or the Commonwealth of Nations, with a population of more than 100,000'
170.6–176.6 'a city or town in England, the capital of England, or the United Kingdom'
19.1–164.5: 'a city in England, the capital of England, and the largest city in the United Kingdom'
7.0–13.1: 'a person from London'
0.681–0.973: 'a city in England, the capital of England, and the largest city in the United Kingdom'
0.584: 'the capital of England'
0.487: 'a city or town in England, Scotland, Wales, or Ireland, or in the United States, Canada, or Australia, or...'
0.479: 'a person who is a member of the royal family of England, Scotland, or Wales'
0.448–0.467: 'a person who is a member of the royal family'
0.389–0.438: 'a person who is a member of a group of people who are united by a common interest or purpose'
0.000–0.292: 'a person who is not a member of a group'
' transistor'
219.3–1000: 'a person who is a member of a group of people who share a common characteristic or attribute'
139.9–214.3: 'a person who is a member of a group of people who share a common characteristic or trait'[3]
129.9–134.9: 'a person who is a member of a group of people who are similar in some way'
125.0: 'A device that is used to amplify or attenuate an electrical signal'
80.4–120.1: 'A device that amplifies a signal'
75.4: 'a device that is a combination of a semiconductor and a metal oxide'
10.9–70.4: 'a semiconductor device that is used to amplify or switch electronic signals'
5.9: 'a semiconductor device that has a source, a drain, and a gate'
0.896–0.996: 'a device that has a source, a drain, and a gate'
0.697–0.797: 'a device that has a current gain of at least 100'
0.598: 'a device that is used to amplify or switch signals'
0.558–0.578: 'a device that is used to amplify a signal'
0.399–0.548: 'a person who is a member of a group of people who are not members of another group'
0.299: 'a person who is a member of a group or organization'
0.000–0.199: 'a person who is not a member of a group'
' broccoli'
400–1000: 'a person who is a member of a group of people who share a common characteristic or attribute'
187.4–250: 'a person who is a member of a group of people who are united by a common interest or purpose'
177.6–182.5: 'a person who is a member of a group that is characterized by a common characteristic or quality'
145.4402–172.7: 'a person who is a member of a group that is characterized by a common set of attitudes, beliefs, and practices'
128.5–145.3957: 'a small, green, edible vegetable with a distinctive pungent odor and flavor'
108.9–123.6: 'a member of the genus of plants that includes the cultivated species of the species Brassica oleracea'
104.0: 'a vegetable that is green and has a head'
99.1: 'a vegetable with a long stem and a head of flowers'
5.9–94.2: 'a vegetable with a large head and a stalk'
0.896–0.996: 'a vegetable with a green head and a stalk'
0.887: 'a vegetable with a green head and stalk, and a flower-like cluster of small green leaves'
0.788: 'a member of the cabbage family, with a large head of tightly packed, dark green leaves and a stalk with a single flower'
0.591–0.689: 'a member of the cabbage family, especially a member of the genus Brassica'
0.542–0.581: 'a vegetable that is a member of the cabbage family'
0.5258–0.532: a 'garden vegetable' or 'garden vegetable'
0.512–0.5256: 'a person who is a member of the British Royal Family'
0.493-0.502: 'a person who is a member of a group of people who are not members of another group of people'
0.394: 'a person who is a member of a group of people who are not members of other groups'
0.296: 'a person who is a member of a group of people who are all the same'
0.000–0.197: 'a person who is not a member of a group'
' Laos'
550–1000: 'a person who is a member of a group of people who share a common characteristic or attribute'
230.7–400: 'a person who is a member of a group of people who share a common interest or activity'
205.2–225.6: 'a person who is a member of the Communist Party of the Soviet Union'
128.6–200.1: 'a person who is a member of the Communist Party of the Lao People's Democratic Republic (LPDR)'
123.5: 'a person who is a member of the Communist Party of Laos'
87.8–118.4: 'a country in Southeast Asia, bounded by China to the north, Burma to the east, Thailand to the south, and Cambodia to
82.7: 'a country in Southeast Asia, bordered by Thailand, Cambodia, and Vietnam'
16.3–77.6: 'a country in Southeast Asia, bordered by Thailand, Cambodia, Vietnam, and China'
11.2: 'a country in Southeast Asia, bordered by Thailand, Cambodia, and Vietnam'
6.1: 'a country in Southeast Asia'
0.615–1.025: 'a country in Southeast Asia, bordered by China, Myanmar, Thailand, Cambodia, and Vietnam'
0.502–0.513: 'a person who is not a member of the Lao People's Revolutionary Party (LPRP)'
0.492: 'a person who is a member of a particular group of people, or a particular class of people, who are distinguished from
0.410–0.481: 'a person who is a member of a group of people who are not members of another group of people'
0.000–0.308: 'a person who is not a member of a group'
' purple'
600–1000: 'a person who is a member of a group of people who are not considered to be a member of the dominant group'
500.5 'a person who is a member of a group of people who are not members of another group'
400.6 'a person who is a member of a group of people who are not considered to be a part of the mainstream society'
185.1-300.7 'a person who is a member of a group that is distinguished by a distinctive color, pattern, or other physical feature'
180.1: 'a color that is the result of the mixture of two or more colors'
120.4–175.1: 'a color that is the result of the combination of two or more colors'
100.5–115.4: 'a color that is the result of the combination of red and blue'
0.699–95.5: 'a color that is a mixture of red and blue'
0.599: 'a color that is produced by the combination of red and blue light'
0.579–0.589: 'a color that is produced by the interaction of light with a pigment that absorbs light in the visible spectrum and re-emits it'
0.559–0.569: 'a color that is not red'
0.554: 'a person who is very proud of his or her skin color'
0.519–0.549: 'a person who is very proud of his or her appearance'
0.5105–0.514: a person who is very proud of his or her own achievements and accomplishments'
0.499–0.510: 'a person who is a member of the Roman Catholic Church and who is a priest, deacon, or brother'
0.299–0.399: 'a person who is a member of a group of people who are distinguished from others by some quality or characteristic'
0.099–0.199 'a person who is a member of a group or organization'
0.0000 'a person who is not a member of a group'
' radio'
241.7–1000: 'a person who is a member of a group of people who share a common characteristic or attribute'
221.2–236.6: 'a person who is not a member of a group'
180.3–216.1: 'a person who is in a position of authority or responsibility'
6.1–175.2: 'a device that transmits and receives radio waves'
0.719–1.028: 'a broadcast medium that uses electromagnetic waves to convey information'
0.586–0.617: 'a broadcast station that transmits on a frequency of 1.
0.575: 'a broadcast station that transmits music and other audio programs to the public over the airwaves'
0.555–0.566: 'a person who is a member of a group that is not a member of another group'
0.514–0.545: 'a person who is a member of a group of people who are united by a common interest or purpose'
0.411: 'a person who is a member of a group of people who are similar in some way'
0.206–0.309: 'a person who is a member of a group or organization'
0.000–0.103: 'a person who is not a member of a group'
' laundry'
251.7–1000: 'a person who is a member of a group of people who share a common characteristic or attribute'
241.0–246.3: 'a person who is always doing something'
209.0–235.7: 'a piece of clothing worn by a person to protect the body from the elements, such as rain, wind, and cold'
193.0–203.7: 'a piece of clothing worn by a person to protect the person's body from the elements, such as rain, snow, wind'
134.4–187.7: 'a piece of clothing worn by a person to protect the person from the elements, such as rain, snow, wind, and cold'
118.4–129.1: 'a person who does the washing and ironing for others'
113.1: 'a person who does the washing and drying of clothes'
81.1–107.7: 'to perform a task that is usually done by someone else'
54.4–75.7: 'to perform a task that is usually done by a servant or maid'
11.7–49.1: 'to wash or cleanse (clothes) in water'
6.4: 'to wash clothes in a washing machine'
1.071 'to wash or clean clothes'
0.749–0.964: 'to wash or cleanse by means of water'
0.643: 'to cleanse, purify, or refresh'
0.578: 'a person who is a member of a particular profession or trade'
0.535–0.568: 'a person who is a member of a particular group or class of people'
0.428: 'a person who is not a member of a particular group'
0.000–0.321: 'a person who is not a member of a group'
' DNA'
850–1000: 'a person who is a member of a group of people who share a common characteristic or quality'
700: 'a person who is a member of a group of people who share a common characteristic or attribute'
400–550: 'a person who is a member of a group of people who share a common characteristic or quality'
190.3–250: 'a person who is a member of a group of people who share a common characteristic or trait'
155.5–185.4: 'a long, thin, flexible, and elastic thread, usually of silk, used in weaving, embroidery'
150.5: 'a long, thin, flexible, and elastic thread, usually of protein, that is used to join together two'
140.5–145.5: 'a long, thin, flexible, double-stranded molecule found in all living organisms, consisting of two complementary strands of'
130.5–135.5: 'a long, thin, flexible thread that is used to join two pieces of material together'
120.6–125.6: 'a long, thin, double-stranded molecule found in the nucleus of eukaryotic cells that carries genetic information'
1.001–115.6: 'deoxyribonucleic acid'
0.700–0.901: 'the genetic material of a cell or organism'
0.600: 'the substance of life'
0.500: 'a unit of genetic information that is passed from parent to offspring'
0.490: 'a unit of measurement of the amount of a substance that is equal to one gram'
0.480: 'a set of all the things that are not'x' '
0.470: 'a person who is a member of a group of people who share a common characteristic or trait'
0.400–0.460: 'a person who is a member of a group of people who share a common characteristic or attribute'
0.300: 'a word or phrase that is used to introduce a new topic or idea'[2]
0.100–0.200: 'a person who is a member of a group'
0.000: 'a person who is not a member of a group'
' thief'
500.4–1000: 'a person who is a member of a group or organization'
400.6: 'a person who is a member of a group of people who share a common characteristic or attribute'
300.6: 'a person who is a member of a group of people who are united by a common interest or purpose'
170.9–200.8: 'a person who steals or takes away something that belongs to someone else'
127.2–166.0: 'one who steals or takes away by stealth or fraud'
88.3–122.3: 'a person who steals or takes something from someone else without their consent'
5.8–83.5: 'a person who steals or takes something that belongs to someone else'
0.682–0.975: 'one who steals' or 'one who takes by force'
0.585: 'a person who steals' or 'a person who commits theft'
0.556–575: 'a person who steals' or 'a person who commits a crime'
0.517–0.546: 'a person who commits a crime'
0.507: 'a person who is dishonest, untrustworthy, or unscrupulous'
0.497: 'a person who is not a member of a group, but who is accepted as a member by that group'
0.000–0.487: 'a person who is not a member of a group'
' trumpet'
230.9–1000: 'a person who is a member of a group of people who share a common characteristic or attribute'
145.9–225.9: 'a sound made by a trumpet or horn'
80.9–140.9: 'a musical instrument that is played by blowing air through a tube into a mouthpiece'
30.9–75.9: 'a musical instrument with a straight, cylindrical, or conical bore, used to produce a sound similar to'
20.9–25.9: 'a musical instrument with a straight, cylindrical tube, usually made of brass'
15.9: 'a musical instrument with a single, large, flared bell'
6.0–10.9: 'a musical instrument with a long, straight, cylindrical tube, with a flared end'
0.903–1.094: 'a musical instrument that is played with the mouth, and is used to produce a wide range of sounds'
0.803: 'a musical instrument that is played with the mouth'
0.703: 'a musical instrument with a long, straight tube, usually made of metal, and a flared bell at one end, used for playing'
0.602: 'a musical instrument that produces a loud, shrill sound'
0.472–0.502: 'a trumpet-like instrument'
0.462: 'a person who is a leader of a group of people'
0.301–0.452: 'a person who is a member of a group of people who are distinguished from others by some quality or characteristic'
0.202: 'a person who is a member of a group or organization'
0.000–0.100: 'a person who is not a member of a group'
Appendix B: Inter-token journeying data
Here "depth" indicates distance from centroid.
' London' to ' transistor'
0/10: depth 0.9730
'a city in England, the capital of England, and the largest city in the United Kingdom'
1/10: depth 0.8777
'a city in England, the capital of England, and the largest city in the United Kingdom'
2/10: depth 0.7963
'the City of London and the surrounding area'
3/10: depth 0.7335
'the city of London, England, the capital of England and the United Kingdom'
4/10: depth 0.6944
'the city of London, England, the capital of England, and the largest city in the United Kingdom'
5/10: depth 0.6831
'a city or town in the United Kingdom that is the capital of a county or a county in the United Kingdom that is the capital...'
6/10: depth 0.7009
'a person who is a member of a group of people who are in a position of authority over another group of people'
7/10: depth 0.7458
'a device that controls the flow of electricity in a circuit'
8/10: depth 0.8132
'a device that has a low on-resistance and a high breakdown voltage'
9/10: depth 0.8982
'a device that has a source, a drain, and a gate'
10/10: depth 0.9961
'a device that has a source, a drain, and a gate'
' London' to ' broccoli'
0/10: depth 0.9730
'a city in England, the capital of England, and the largest city in the United Kingdom'
1/10: depth 0.8793
'a city in England, the capital of England, and the largest city in the United Kingdom'
2/10: depth 0.7992
'a city in England, the capital of England, and the largest city in the United Kingdom'
3/10: depth 0.7371
'the City of London and the surrounding area'
4/10: depth 0.6978
'the city of London, England, the capital of England and the United Kingdom'
5/10: depth 0.6854
'a city in England, the capital of England, and the largest city in the United Kingdom'
6/10: depth 0.7012
'a city in the UK with a population of over 100,000'
7/10: depth 0.7435
'a plant of the genus Brassica, of the family Brassicaceae, having a large head of edible, loose-headed...'
8/10: depth 0.8080
'a member of the cabbage family, Brassica oleracea, with a large head of edible, crunchy, dark green leaves...'
9/10: depth 0.8900
'a vegetable with a green head and stalk, and a flower-like cluster of small green leaves'
10/10: depth 0.9852
'a vegetable with a green head and a stalk'
' London' to ' Laos'
0/10: depth 0.9730
'a city in England, the capital of England, and the largest city in the United Kingdom'
1/10: depth 0.8824
'a city in England, the capital of England, and the largest city in the United Kingdom'
2/10: depth 0.8063
'a city in England, the capital of England, and the largest city in the United Kingdom'
3/10: depth 0.7492
'a city of the United Kingdom, located on the River Thames, in the south-eastern part of England, and the capital...'
4/10: depth 0.7157
'a city of the United Kingdom, located on the River Thames, in the south-eastern part of England, and the capital...'
5/10: depth 0.7091
'a city of the United Kingdom, located on the River Thames, in the south-eastern part of England, and the capital...'
6/10: depth 0.7301
'a city of the East, situated on the River Thames, and the capital of the United Kingdom of Great Britain and Ireland'
7/10: depth 0.7765
'a country in Southeast Asia, bordered by China, Myanmar, Thailand, Cambodia, and Vietnam'
8/10: depth 0.8441
'a country in Southeast Asia, bordered by China, Myanmar, Thailand, Cambodia, and Vietnam'
9/10: depth 0.9283
'a country in Southeast Asia, bordered by China, Myanmar, Thailand, Cambodia, and Vietnam'
10/10: depth 1.0250
'a country in Southeast Asia, bordered by China, Myanmar, Thailand, Cambodia, and Vietnam'
' London' to ' purple'
0/10: depth 0.9730
'a city in England, the capital of England, and the largest city in the United Kingdom'
1/10: depth 0.8800
'a city in England, the capital of England, and the largest city in the United Kingdom'
2/10: depth 0.8010
'the City of London and the surrounding area'
3/10: depth 0.7403
'the city of London, England, the capital of England and the United Kingdom'
4/10: depth 0.7029
'the city of London, England, the capital of England, and the largest city in the United Kingdom'
5/10: depth 0.6924
'a city of the United Kingdom, the capital of England, and the largest city in the United Kingdom'
6/10: depth 0.7101
'a city of the United States of America, situated on the Hudson River, and bounded on the north by the state of New York'[3]
7/10: depth 0.7540
'a color that is a mixture of red and blue'
8/10: depth 0.8199
'a color that is a mixture of red and blue'
9/10: depth 0.9029
'a color that is a mixture of red and blue'
10/10: depth 0.9989
'a color that is a mixture of red and blue'
' London' to ' radio'
0/10: depth 0.9730
'a city in England, the capital of England, and the largest city in the United Kingdom'
1/10: depth 0.8851
'a city in England, the capital of England, and the largest city in the United Kingdom'
2/10: depth 0.8117
'the City of London and the surrounding area'
3/10: depth 0.7570
'the city of London, England, the capital of England and the United Kingdom'
4/10: depth 0.7253
'the city of London, England, the capital of England, and the largest city in the United Kingdom'
5/10: depth 0.7195
'a place where people gather to drink alcohol and socialize'
6/10: depth 0.7404
'a broadcast station that transmits on a frequency of 870 MHz to 890 MHz, and is licensed to a particular community or...'
7/10: depth 0.7857
'a broadcast medium that is not a cable or satellite service'
8/10: depth 0.8517
'a broadcast medium that uses electromagnetic waves to convey information'
9/10: depth 0.9339
'a broadcast medium that uses electromagnetic waves to convey information'
10/10: depth 1.0284
'a broadcast medium that uses electromagnetic waves to convey information'
' London' to ' laundry'
0/10: depth 0.9730
'a city in England, the capital of England, and the largest city in the United Kingdom'
1/10: depth 0.8835
'a city in England, the capital of England, and the largest city in the United Kingdom'
2/10: depth 0.8097
'the City of London and the surrounding area'
3/10: depth 0.7564
'the City of London and its environs'
4/10: depth 0.7280
'the city of London, England, the capital of England and the United Kingdom'
5/10: depth 0.7275
'a city of London'
6/10: depth 0.7550
'a place where people live and work'
7/10: depth 0.8075
'a place where clothes are washed and dried'
8/10: depth 0.8806
'the process of washing and drying clothes'
9/10: depth 0.9697
'to wash or cleanse by means of water'
10/10: depth 1.0708
'to wash or clean clothes'
' London' to ' DNA'
0/10: depth 0.9730
'a city in England, the capital of England, and the largest city in the United Kingdom'
1/10: depth 0.8851
'a city in England, the capital of England, and the largest city in the United Kingdom'
2/10: depth 0.8109
'the capital of England' or 'the capital of the United Kingdom'
3/10: depth 0.7545
'the city of London, England, the capital of England and the United Kingdom'
4/10: depth 0.7200
'the city of London, England, the capital of England, and the largest city in the United Kingdom'
5/10: depth 0.7107
'a person who lives in London'
6/10: depth 0.7275
'the substance of life'
7/10: depth 0.7687
'the substance of life'
8/10: depth 0.8307
'the genetic material of a cell or organism'
9/10: depth 0.9093
'the genetic material of a cell or organism'
10/10: depth 1.0005
'deoxyribonucleic acid'
' London' to ' thief'
0/10: depth 0.9730
'a city in England, the capital of England, and the largest city in the United Kingdom'
1/10: depth 0.8824
'a city in England, the capital of England, and the largest city in the United Kingdom'
2/10: depth 0.8050
'the City of London and the surrounding area'
3/10: depth 0.7448
'the City of London and its environs'
4/10: depth 0.7064
'the city of London, England, the capital of England, and the largest city in the United Kingdom'
5/10: depth 0.6933
'a city of the United Kingdom, the capital of England, and the largest city in the United Kingdom'
6/10: depth 0.7069
'a person who commits a crime'
7/10: depth 0.7458
'one who steals' or 'one who takes by force'
8/10: depth 0.8063
'one who steals' or 'one who takes by force'
9/10: depth 0.8841
'one who steals' or 'one who takes by force'
10/10: depth 0.9749
'one who steals' or 'one who takes by force'
' London' to ' trumpet'
0/10: depth 0.9730
'a city in England, the capital of England, and the largest city in the United Kingdom'
1/10: depth 0.8816
'a city in England, the capital of England, and the largest city in the United Kingdom'
2/10: depth 0.8042
'the City of London and the surrounding area'
3/10: depth 0.7451
'the City of London and the surrounding area'
4/10: depth 0.7090
'the city of London, England, the capital of England and the United Kingdom'
5/10: depth 0.6994
'the city of London, England, the capital of England, and the largest city in the United Kingdom'
6/10: depth 0.7175
'a city in England, the capital of England, and the largest city in the United Kingdom'
7/10: depth 0.7611
'a large, cylindrical, open-ended tube, usually made of brass, used for blowing into or for playing a wind...'
8/10: depth 0.8264
'a musical instrument that is played with the mouth, and is used to produce a wide range of sounds'
9/10: depth 0.9085
'a musical instrument that is played with the mouth, and is used to produce a wide range of sounds'
10/10: depth 1.0035
'a musical instrument that is played with the mouth, and is used to produce a wide range of sounds'
' transistor' to ' broccoli'
0/10: depth 0.9961
'a device that has a source, a drain, and a gate'
1/10: depth 0.9056
'a device that has a source, a drain, and a gate'
2/10: depth 0.8281
'a device that has a source, a drain, and a gate'
3/10: depth 0.7675
'a device that has a collector, an emitter, and a base'
4/10: depth 0.7282
'a transistor is a semiconductor device that controls the flow of electric current'
5/10: depth 0.7136
'a small, low-power, low-cost, high-density, high-frequency, high-gain, low-noise'
6/10: depth 0.7252
'a vegetable that is a member of the cabbage family'
7/10: depth 0.7618
'a member of the cabbage family, Brassica oleracea, with a large head of edible, crunchy, dark green leaves'
8/10: depth 0.8202
'a vegetable with a green head and stalk, and a white or purple flower'
9/10: depth 0.8959
'a vegetable with a green head and stalk, and a flower-like cluster of small green leaves'
10/10: depth 0.9852
'a vegetable with a green head and a stalk'
' transistor' to ' Laos'
0/10: depth 0.9961
'a device that has a source, a drain, and a gate'
1/10: depth 0.9005
'a device that has a source, a drain, and a gate'
2/10: depth 0.8192
'a device that has a source, a drain, and a gate'
3/10: depth 0.7569
'a device that has a very low on-resistance and a high breakdown voltage'
4/10: depth 0.7185
'a device that is used to amplify or switch signals'
5/10: depth 0.7080
'a person who is a member of the Chinese Communist Party and who is also a member of the Chinese government'
6/10: depth 0.7266
'a country in Southeast Asia, bordered by China, Burma, Thailand, Cambodia, and Vietnam'
7/10: depth 0.7721
'a country in Southeast Asia, bordered by China, Myanmar, Thailand, Cambodia, and Vietnam'
8/10: depth 0.8403
'a country in Southeast Asia, bordered by China, Myanmar, Thailand, Cambodia, and Vietnam'
9/10: depth 0.9261
'a country in Southeast Asia, bordered by China, Myanmar, Thailand, Cambodia, and Vietnam'
10/10: depth 1.0250
'a country in Southeast Asia, bordered by China, Myanmar, Thailand, Cambodia, and Vietnam'
' transistor' to ' purple'
0/10: depth 0.9961
'a device that has a source, a drain, and a gate'
1/10: depth 0.9004
'a device that has a source, a drain, and a gate'
2/10: depth 0.8182
'a device that has a high input impedance and a low output impedance'
3/10: depth 0.7542
'a device that can be used to amplify or switch a signal'
4/10: depth 0.7132
'a device that converts alternating current (AC) to direct current (DC) or vice versa'
5/10: depth 0.6992
'a person who is a master of a particular art, craft, or profession'
6/10: depth 0.7139
'a color that is a mixture of red and blue'
7/10: depth 0.7556
'a color that is a mixture of red and blue'
8/10: depth 0.8202
'a color that is a mixture of red and blue'
9/10: depth 0.9028
'a color that is a mixture of red and blue'
10/10: depth 0.9989
'a color that is a mixture of red and blue'
' transistor' to ' radio'
0/10: depth 0.9961
'a device that has a source, a drain, and a gate'
1/10: depth 0.9052
'a device that has a source, a drain, and a gate'
2/10: depth 0.8285
'a device that has a high input impedance and a low output impedance'
3/10: depth 0.7702
'a device that can be used to amplify or switch electronic signals'
4/10: depth 0.7348
'a person who is a member of a group that is allowed to use a certain type of radio equipment'
5/10: depth 0.7256
'a device that transmits and receives radio waves'
6/10: depth 0.7436
'a broadcast station that transmits on a frequency of between 88...'
7/10: depth 0.7870
'a broadcast station that transmits on a frequency of between 88...'
8/10: depth 0.8518
'a broadcast medium that uses electromagnetic waves to convey information'
9/10: depth 0.9336
'a broadcast medium that uses electromagnetic waves to convey information'
10/10: depth 1.0284
'a broadcast medium that uses electromagnetic waves to convey information'
' transistor' to ' laundry'
0/10: depth 0.9961
'a device that has a source, a drain, and a gate'
1/10: depth 0.9045
'a device that has a source, a drain, and a gate'
2/10: depth 0.8282
'a device that has a source, a drain, and a gate'
3/10: depth 0.7720
'a device that has a high input impedance and a low output impedance'
4/10: depth 0.7404
'a device that controls the flow of electricity in a circuit'
5/10: depth 0.7366
'a device for the transmission of electrical energy or signals'
6/10: depth 0.7610
'a place where clothes are washed and dried'
7/10: depth 0.8110
'a place where clothes are washed and dried'
8/10: depth 0.8824
'to wash or cleanse by means of water'
9/10: depth 0.9703
'to wash or cleanse by means of water'
10/10: depth 1.0708
'to wash or clean clothes'
' transistor' to ' DNA'
0/10: depth 0.9961
'a device that has a source, a drain, and a gate'
1/10: depth 0.9046
'a device that has a source, a drain, and a gate'
2/10: depth 0.8266
'a device that has a current gain of at least 100'
3/10: depth 0.7661
'a device that can be switched on and off by a gate voltage'
4/10: depth 0.7277
'a chemical compound that can be split into two or more parts by the application of heat or other energy'
5/10: depth 0.7148
'a molecule that contains the four bases adenine, cytosine, guanine, and thymine, and that is'
6/10: depth 0.7289
'the genetic material of a cell or organism'
7/10: depth 0.7684
'the genetic material of all living organisms'
8/10: depth 0.8297
'the genetic material of all living organisms'
9/10: depth 0.9085
'the genetic material of all living organisms'
10/10: depth 1.0005
'deoxyribonucleic acid'
' transistor' to ' thief'
0/10: depth 0.9961
'a device that has a source, a drain, and a gate'
1/10: depth 0.8992
'a device that has a source, a drain, and a gate'
2/10: depth 0.8153
'a device that has a current gain of at least 10'
3/10: depth 0.7488
'a device that has a low input impedance and a high output impedance'
4/10: depth 0.7048
'a device that can be used to amplify or switch signals'
5/10: depth 0.6875
'a person who steals or takes by fraud or deceit'
6/10: depth 0.6988
'one who steals' or 'one who steals property'
7/10: depth 0.7376
'one who steals' or 'one who takes by force'
8/10: depth 0.7997
'one who steals' or 'one who takes by force'
9/10: depth 0.8804
'one who steals' or 'one who takes by force'
10/10: depth 0.9749
'one who steals' or 'one who takes by force'
' transistor' to ' trumpet'
0/10: depth 0.9961
'a device that has a source, a drain, and a gate'
1/10: depth 0.9041
'a device that has a source, a drain, and a gate'
2/10: depth 0.8256
'a device that has a source, a drain, and a gate'
3/10: depth 0.7650
'a device that has a collector, an emitter, and a base'
4/10: depth 0.7265
'a device that amplifies a signal'
5/10: depth 0.7139
'a device that amplifies an audio signal'
6/10: depth 0.7286
'a musical instrument that is used to play a single note'
7/10: depth 0.7688
'a musical instrument that is played with the mouth'
8/10: depth 0.8310
'a musical instrument that is played with the mouth'
9/10: depth 0.9106
'a musical instrument that is played with the mouth'
10/10: depth 1.0035
'a musical instrument that is played with the mouth, and is used to produce a wide range of sounds'
' broccoli' to ' Laos'
0/10: depth 0.9852
'a vegetable with a green head and a stalk'
1/10: depth 0.8940
'a vegetable with a green head and a stalk'
2/10: depth 0.8172
'a vegetable with a green head and a stalk with leaves and flowers'
3/10: depth 0.7591
'a vegetable with a green head and a white stalk'
4/10: depth 0.7242
'a vegetable with a long stalk and a head of small, tender, edible leaves'
5/10: depth 0.7160
'a country in Southeast Asia, located in the Indochina Peninsula, between China and Thailand'
6/10: depth 0.7352
'a country in Southeast Asia, bordered by China, Myanmar, Thailand, Cambodia, and Vietnam'
7/10: depth 0.7800
'a country in Southeast Asia, bordered by China, Myanmar, Thailand, Cambodia, and Vietnam'
8/10: depth 0.8461
'a country in Southeast Asia, bordered by China, Myanmar, Thailand, Cambodia, and Vietnam'
9/10: depth 0.9292
'a country in Southeast Asia, bordered by China, Myanmar, Thailand, Cambodia, and Vietnam'
10/10: depth 1.0250
'a country in Southeast Asia, bordered by China, Myanmar, Thailand, Cambodia, and Vietnam
' broccoli' to ' purple'
0/10: depth 0.9852
'a vegetable with a green head and a stalk'
1/10: depth 0.9021
'a vegetable with a green head and a stalk'
2/10: depth 0.8322
'a member of the cabbage family, with a large head of edible, purple-red flowers and a thick, fleshy stem'
3/10: depth 0.7789
'a member of the cabbage family, especially the cultivated species Brassica oleracea'
4/10: depth 0.7458
'a dark-colored, leafy vegetable with a strong flavor and a high vitamin C content'
5/10: depth 0.7357
'a deep, dark, purplish-red color'
6/10: depth 0.7494
'a deep, rich, dark, and vivid color of the color spectrum, usually associated with the color of the flower of the plant'
7/10: depth 0.7858
'a color of the spectrum between red and violet, with a dominant wavelength of about 575 nm, and a color space coordinate of'
8/10: depth 0.8419
'a color that is a mixture of red and blue'
9/10: depth 0.9141
'a color that is a mixture of red and blue'
10/10: depth 0.9989
'a color that is a mixture of red and blue'
' broccoli' to ' radio'
0/10: depth 0.9852
'a vegetable with a green head and a stalk'
1/10: depth 0.8943
'a member of the cabbage family, with a large head of tightly packed, dark green leaves and a stalk with a single flower'
2/10: depth 0.8178
'a member of the cabbage family, Brassica oleracea, with a large head of edible, crunchy, dark green leaves'
3/10: depth 0.7601
'a plant of the genus Brassica, of the family Brassicaceae, which is cultivated for its edible, nutritious leaves and stems'
4/10: depth 0.7256
'a radio station that broadcasts on a frequency of between 88...'
5/10: depth 0.7179
'a broadcast station that transmits on a frequency allocated to it by the Federal Communications Commission (FCC)'
6/10: depth 0.7375
'a broadcast station that transmits on a frequency between 88...'
7/10: depth 0.7826
'a broadcast medium that uses electromagnetic waves to convey information'
8/10: depth 0.8491
'a broadcast medium that uses electromagnetic waves to convey information'
9/10: depth 0.9324
'a broadcast medium that uses electromagnetic waves to convey information'
10/10: depth 1.0284
'a broadcast medium that uses electromagnetic waves to convey information'
' broccoli' to ' laundry'
0/10: depth 0.9852
'a vegetable with a green head and a stalk'
1/10: depth 0.8990
'a vegetable that is green, has a firm texture, and is high in vitamin C'
2/10: depth 0.8282
'a vegetable that is green, leafy, and has a strong odor'
3/10: depth 0.7769
'a vegetable that is green and has a strong odor'
4/10: depth 0.7491
'a vegetable that is green and has a strong odor'
5/10: depth 0.7475
'a plant that is grown for its leaves, stems, and flowers, and is used for food, medicine, or other purpose'
6/10: depth 0.7722
'laundry' or 'laundry and dry cleaning'
7/10: depth 0.8209
'to wash or cleanse with water'
8/10: depth 0.8897
'to wash or cleanse by means of water'
9/10: depth 0.9742
'to wash or clean clothes'
10/10: depth 1.0708
'to wash or clean clothes'
' broccoli' to ' DNA'
0/10: depth 0.9852
'a vegetable with a green head and a stalk'
1/10: depth 0.8957
'a member of the cabbage family, with a large head of tightly packed, dark green leaves and a stalk with a single flower'
2/10: depth 0.8198
'a member of the cabbage family, Brassica oleracea, with a flower head containing many small yellow flowers and a thick...'
3/10: depth 0.7615
'a vegetable that is a member of the cabbage family, including cabbage, cauliflower, brussels sprouts, kale,...'
4/10: depth 0.7252
'the genetic material of a cell or organism'
5/10: depth 0.7141
'the genetic material of a cell or organism'
6/10: depth 0.7294
'the genetic material of a cell or organism'
7/10: depth 0.7695
'the genetic material of a cell or organism'
8/10: depth 0.8309
'the genetic material of a cell or organism'
9/10: depth 0.9092
'deoxyribonucleic acid'
10/10: depth 1.0005
'deoxyribonucleic acid'
' broccoli' to ' thief'
0/10: depth 0.9852
'a vegetable with a green head and a stalk'
1/10: depth 0.8871
'a vegetable with a green head and stalk, and a flower-like cluster of small green florets'
2/10: depth 0.8023
'a member of the cabbage family, with a large head of tightly packed, dark green leaves and a stalk with a single flower'
3/10: depth 0.7353
'a member of the cabbage family, especially broccoli, which is a member of the genus Brassica, and which has a flower head'
4/10: depth 0.6915
'a person who steals from the poor to give to the rich'
5/10: depth 0.6753
'a person who steals' or 'a person who steals'
6/10: depth 0.6886
'a person who steals' or 'a person who steals'
7/10: depth 0.7298
'one who steals' or 'one who takes by force'
8/10: depth 0.7947
'one who steals' or 'one who takes by force'
9/10: depth 0.8780
'one who steals' or 'one who takes by force'
10/10: depth 0.9749
'one who steals' or 'one who takes by force'
' broccoli' to ' trumpet'
0/10: depth 0.9852
'a vegetable with a green head and a stalk'
1/10: depth 0.8986
'a vegetable with a green head and a stalk'
2/10: depth 0.8255
'a member of the cabbage family, with a large head of tightly packed, dark green leaves and a stalk with a flower bud'
3/10: depth 0.7698
'a member of the cabbage family, especially a member of the genus Brassica, with a large head of edible flowers'
4/10: depth 0.7353
'a member of the cabbage family, especially a member of the genus Brassica, having a large head of tightly packed, small...'
5/10: depth 0.7251
'a large, showy, and often fragrant flower of the genus Brassica, especially the cultivated varieties of...'
6/10: depth 0.7403
'a 'large, round, and often brightly colored flower with a long, slender stem'
7/10: depth 0.7792
'a musical instrument that is played with the mouth'
8/10: depth 0.8387
'a musical instrument that is played with the mouth, and is used to produce a wide range of sounds'
9/10: depth 0.9147
'a musical instrument that is played with the mouth, and is used to produce a wide range of sounds'
10/10: depth 1.0035
'a musical instrument that is played with the mouth, and is used to produce a wide range of sounds'
' Laos' to ' purple'
0/10: depth 1.0250
'a country in Southeast Asia, bordered by China, Myanmar, Thailand, Cambodia, and Vietnam'
1/10: depth 0.9261
'a country in Southeast Asia, bordered by China, Myanmar, Thailand, Cambodia, and Vietnam'
2/10: depth 0.8404
'a country in Southeast Asia, bordered by China, Myanmar, Thailand, Cambodia, and Vietnam'
3/10: depth 0.7724
'a country in Southeast Asia, bordered by China, Thailand, Cambodia, and Vietnam'
4/10: depth 0.7271
'a country in Southeast Asia, bordered by Cambodia, Thailand, and Vietnam, with a population of about 70 million people'
5/10: depth 0.7089
'a person who is very proud of his or her own wealth and possessions'
6/10: depth 0.7198
'a color of the spectrum of the visible light that is produced by the combination of red and blue light'
7/10: depth 0.7586
'a color that is a mixture of red and blue'
8/10: depth 0.8213
'a color that is a mixture of red and blue'
9/10: depth 0.9029
'a color that is a mixture of red and blue'
10/10: depth 0.9989
'a color that is a mixture of red and blue'
' Laos' to ' radio'
0/10: depth 1.0250
'a country in Southeast Asia, bordered by China, Myanmar, Thailand, Cambodia, and Vietnam'
1/10: depth 0.9286
'a country in Southeast Asia, bordered by China, Myanmar, Thailand, Cambodia, and Vietnam'
2/10: depth 0.8461
'a country in Southeast Asia, bordered by China, Myanmar, Thailand, Cambodia, and Vietnam'
3/10: depth 0.7820
'a country in Southeast Asia, bordered by China, Vietnam, Cambodia, and Thailand'
4/10: depth 0.7411
'a person who is a member of the Communist Party of the Philippines (CPP)'
5/10: depth 0.7272
'a radio station that broadcasts on a frequency of between 88...'
6/10: depth 0.7420
'a broadcast station that transmits on a frequency between 88...'
7/10: depth 0.7838
'a broadcast medium that uses electromagnetic waves to convey information'
8/10: depth 0.8485
'a broadcast medium that uses electromagnetic waves to convey information'
9/10: depth 0.9315
'a broadcast medium that uses electromagnetic waves to convey information'
10/10: depth 1.0284
'a broadcast medium that uses electromagnetic waves to convey information'
' Laos' to ' laundry'
0/10: depth 1.0250
'a country in Southeast Asia, bordered by China, Myanmar, Thailand, Cambodia, and Vietnam'
1/10: depth 0.9340
'a country in Southeast Asia, bordered by China, Myanmar, Thailand, Cambodia, and Vietnam'
2/10: depth 0.8578
'a country in Southeast Asia, bordered by China, Myanmar, Thailand, Cambodia, and Vietnam'
3/10: depth 0.8007
'a country in Southeast Asia, bordered by China, Myanmar, Thailand, Cambodia, and Vietnam'
4/10: depth 0.7669
'a country in Southeast Asia that is a former French colony'
5/10: depth 0.7595
'a place where people wash their clothes'
6/10: depth 0.7793
'a place where you wash your clothes'
7/10: depth 0.8243
'a place where you wash your clothes'
8/10: depth 0.8908
'to wash or cleanse by means of water'
9/10: depth 0.9743
'to wash or cleanse by means of water'
10/10: depth 1.0708
'to wash or clean clothes'
' Laos' to ' DNA'
0/10: depth 1.0250
'a country in Southeast Asia, bordered by China, Myanmar, Thailand, Cambodia, and Vietnam'
1/10: depth 0.9300
'a country in Southeast Asia, bordered by China, Myanmar, Thailand, Cambodia, and Vietnam'
2/10: depth 0.8481
'a country in Southeast Asia, bordered by China, Myanmar, Thailand, Cambodia, and Vietnam'
3/10: depth 0.7835
'a country in Southeast Asia, bounded by the Gulf of Thailand to the west, the Andaman Sea to the east, the Indian...'
4/10: depth 0.7407
'a system of rules or principles governing the conduct of a person or group of persons'
5/10: depth 0.7236
'the substance of life'
6/10: depth 0.7340
'the substance of which the chromosomes are composed'
7/10: depth 0.7707
'the genetic material of a cell or organism'
8/10: depth 0.8304
'the genetic material of a cell or organism'
9/10: depth 0.9084
'deoxyribonucleic acid'
10/10: depth 1.0005
'deoxyribonucleic acid'
' Laos' to ' thief'
0/10: depth 1.0250
'a country in Southeast Asia, bordered by China, Myanmar, Thailand, Cambodia, and Vietnam'
1/10: depth 0.9286
'a country in Southeast Asia, bordered by China, Myanmar, Thailand, Cambodia, and Vietnam'
2/10: depth 0.8447
'a country in Southeast Asia, bordered by China, Myanmar, Thailand, Cambodia, and Vietnam'
3/10: depth 0.7774
'a country in Southeast Asia, bordered by China, Myanmar, Thailand, Cambodia, and Vietnam'
4/10: depth 0.7313
'a person who is a thief, a robber, a swindler, a cheat, a liar, a deceiver,...'
5/10: depth 0.7106
'a person who steals' or 'a person who steals'
6/10: depth 0.7175
'one who steals' or 'one who steals from another'
7/10: depth 0.7511
'one who steals' or 'one who steals from another'
8/10: depth 0.8083
'one who steals' or 'one who takes by force'
9/10: depth 0.8843
'one who steals' or 'one who takes by force'
10/10: depth 0.9749
'one who steals' or 'one who takes by force'
' Laos' to ' trumpet'
0/10: depth 1.0250
'a country in Southeast Asia, bordered by China, Myanmar, Thailand, Cambodia, and Vietnam'
1/10: depth 0.9269
'a country in Southeast Asia, bordered by China, Myanmar, Thailand, Cambodia, and Vietnam'
2/10: depth 0.8422
'a country in Southeast Asia, bordered by China, Myanmar, Thailand, Cambodia, and Vietnam'
3/10: depth 0.7752
'a country in Southeast Asia, bordered by China, Vietnam, Cambodia, Thailand, and Myanmar'
4/10: depth 0.7308
'a country in Southeast Asia, bordered by Cambodia, China, and Vietnam, with a population of approximately 6 million'
5/10: depth 0.7134
'a musical instrument of the trumpet family, with a cylindrical bore and a conical bell, used in the traditional music of...'
6/10: depth 0.7248
'a musical instrument that is played with the mouth'
7/10: depth 0.7638
'a musical instrument that is played with the mouth'
8/10: depth 0.8265
'a musical instrument that is played with the mouth, and is used to produce a wide range of sounds'
9/10: depth 0.9079
'a musical instrument that is played with the mouth, and is used to produce a wide range of sounds'
10/10: depth 1.0035
'a musical instrument that is played with the mouth, and is used to produce a wide range of sounds'
' purple' to ' radio'
0/10: depth 0.9989
'a color that is a mixture of red and blue'
1/10: depth 0.9048
'a color that is a mixture of red and blue'
2/10: depth 0.8250
'a color that is a mixture of red and blue'
3/10: depth 0.7640
'a color that is a mixture of red and blue'
4/10: depth 0.7266
'a color that is not visible to the human eye'
5/10: depth 0.7165
'a person who is not a member of a particular group'
6/10: depth 0.7348
'a broadcast station that transmits on a frequency allocated by the Federal Communications Commission (FCC) for use by licensed radio stations.'
7/10: depth 0.7795
'a broadcast station that transmits on a frequency between 88...'
8/10: depth 0.8464
'a broadcast medium that uses electromagnetic waves to convey information'
9/10: depth 0.9308
'a broadcast medium that uses electromagnetic waves to convey information'
10/10: depth 1.0284
'a broadcast medium that uses electromagnetic waves to convey information'
' purple' to ' laundry'
0/10: depth 0.9989
'a color that is a mixture of red and blue'
1/10: depth 0.9066
'a color that is a mixture of red and blue'
2/10: depth 0.8297
'a color that is a mixture of red and blue'
3/10: depth 0.7728
'a color that is a mixture of red and blue'
4/10: depth 0.7406
'a color that is a mixture of red and blue'
5/10: depth 0.7364
'a color that is produced by the interaction of light with a dye'
6/10: depth 0.7605
'to wash in a laundry'
7/10: depth 0.8104
'to wash or cleanse in water'
8/10: depth 0.8819
'to wash or cleanse by means of water'
9/10: depth 0.9700
'to wash or cleanse by means of water'
10/10: depth 1.0708
'to wash or clean clothes'
' purple' to ' DNA'
0/10: depth 0.9989
'a color that is a mixture of red and blue'
1/10: depth 0.9078
'a color that is a mixture of red and blue'
2/10: depth 0.8300
'a color that is a mixture of red and blue'
3/10: depth 0.7697
'a color that is not a primary color, but is a mixture of two or more primary colors'
4/10: depth 0.7313
'not natural' or 'not normal'
5/10: depth 0.7182
'the genetic material of a cell or organism'
6/10: depth 0.7317
'the substance of life'
7/10: depth 0.7706
'the genetic material of a cell or organism'
8/10: depth 0.8312
'the genetic material of a cell or organism'
9/10: depth 0.9092
'the genetic material of a cell or organism'
10/10: depth 1.0005
'deoxyribonucleic acid'
' purple' to ' thief'
0/10: depth 0.9989
'a color that is a mixture of red and blue'
1/10: depth 0.9066
'a color that is a mixture of red and blue'
2/10: depth 0.8270
'a color that is a mixture of red and blue'
3/10: depth 0.7642
'a color that is a mixture of red and blue'
4/10: depth 0.7227
'a color that is produced by the mixture of red and blue light'
5/10: depth 0.7060
'to steal' or 'to take by force'
6/10: depth 0.7161
'a person who steals' or 'a person who commits theft'
7/10: depth 0.7517
'one who steals' or 'one who takes by force'
8/10: depth 0.8096
'one who steals' or 'one who takes by force'
9/10: depth 0.8854
'one who steals' or 'one who takes by force'
10/10: depth 0.9749
'one who steals' or 'one who takes by force'
' purple' to ' trumpet'
0/10: depth 0.9989
'a color that is a mixture of red and blue'
1/10: depth 0.9113
'a color that is a mixture of red and blue'
2/10: depth 0.8369
'a color that is a mixture of red and blue'
3/10: depth 0.7797
'a color that is a mixture of red and blue'
4/10: depth 0.7434
'a color that is a mixture of red and blue'
5/10: depth 0.7314
'a color that is a mixture of red and blue'
6/10: depth 0.7447
'a large, showy, and often fragrant flower, usually of the genus _Arum_, with a long, slender stem and a large, showy, trumpet-shaped, usually red or purple, corolla'
7/10: depth 0.7820
'a large, thin-walled, hollow, bell-shaped, trumpet-shaped, or conical instrument, usually made of brass'
8/10: depth 0.8402
'a musical instrument with a flared bell, used for playing in a military band or for ceremonial purposes'
9/10: depth 0.9153
'a musical instrument that is played with the mouth'
10/10: depth 1.0035
'a musical instrument that is played with the mouth, and is used to produce a wide range of sounds'
' radio' to ' laundry'
0/10: depth 1.0284
'a broadcast medium that uses electromagnetic waves to convey information'
1/10: depth 0.9342
'a broadcast medium that uses electromagnetic waves to convey information'
2/10: depth 0.8549
'a broadcast medium that uses electromagnetic waves to convey information'
3/10: depth 0.7951
'a broadcast medium that uses electromagnetic waves to convey information'
4/10: depth 0.7592
'a broadcast medium that is not a cable or satellite service'
5/10: depth 0.7509
'a broadcast station that transmits on a frequency allocated by the Federal Communications Commission (FCC) to a particular geographic area'
6/10: depth 0.7709
'a place where people go to buy or sell things'
7/10: depth 0.8172
'a place where clothes are washed'
8/10: depth 0.8856
'to wash or cleanse by means of water'
9/10: depth 0.9716
'to wash or cleanse by means of water'
10/10: depth 1.0708
'to wash or clean clothes'
' radio' to ' DNA'
0/10: depth 1.0284
'a broadcast medium that uses electromagnetic waves to convey information'
1/10: depth 0.9357
'a broadcast medium that uses electromagnetic waves to convey information'
2/10: depth 0.8560
'a broadcast medium that uses electromagnetic waves to convey information'
3/10: depth 0.7932
'a broadcast medium that is not restricted to a particular geographic area and that is not subject to a license or other regulatory authority'
4/10: depth 0.7515
'a set of rules or principles that govern a particular activity or field of study'
5/10: depth 0.7345
'a chemical compound that is a member of a class of organic compounds that are characterized by the presence of a carbon-carbon double bond'
6/10: depth 0.7439
'a substance that is composed of two or more nucleotides and that is capable of being replicated by a living organism'
7/10: depth 0.7788
'the substance of life'
8/10: depth 0.8360
'the genetic material of a cell or organism'
9/10: depth 0.9112
'the genetic material of a cell or organism'
10/10: depth 1.0005
'deoxyribonucleic acid'
' radio' to ' thief'
0/10: depth 1.0284
'a broadcast medium that uses electromagnetic waves to convey information'
1/10: depth 0.9294
'a broadcast medium that uses electromagnetic waves to convey information'
2/10: depth 0.8430
'a broadcast medium that uses electromagnetic waves to convey information'
3/10: depth 0.7735
'a frequency range of between 3 kHz and 300 MHz, which is used for radio communication'
4/10: depth 0.7256
'a broadcast station that transmits on a frequency allocated by the Federal Communications Commission (FCC) for use by licensed radio stations'
5/10: depth 0.7039
'a place where people gather to listen to music, read, or talk'
6/10: depth 0.7107
'a person who is a member of a gang of thieves, robbers, or other criminals'
7/10: depth 0.7453
'a person who steals' or 'a person who commits theft'
8/10: depth 0.8040
'one who steals' or 'one who takes by force'
9/10: depth 0.8821
'one who steals' or 'one who takes by force'
10/10: depth 0.9749
'one who steals' or 'one who takes by force'
' radio' to ' trumpet'
0/10: depth 1.0284
'a broadcast medium that uses electromagnetic waves to convey information'
1/10: depth 0.9382
'a broadcast medium that uses electromagnetic waves to convey information'
2/10: depth 0.8610
'a broadcast medium that uses electromagnetic waves to convey information'
3/10: depth 0.8004
'a broadcast medium that uses electromagnetic waves to convey information'
4/10: depth 0.7604
'a broadcast medium that uses electromagnetic waves in the radio frequency (RF) portion of the electromagnetic spectrum, which is between approximately 10 kHz...'
5/10: depth 0.7443
'a broadcast medium that is not a television channel'
6/10: depth 0.7537
'a device for transmitting and receiving sound over a distance of several miles'
7/10: depth 0.7877
'a musical instrument that produces a sound by means of a vibrating column of air, usually enclosed in a resonant cavity, and...'
8/10: depth 0.8432
'a musical instrument with a conical bore, a flared bell, and a flared bell mouthpiece, used for playing in the key...'
9/10: depth 0.9165
'a musical instrument that is played with the mouth'
10/10: depth 1.0035
'a musical instrument that is played with the mouth, and is used to produce a wide range of sounds'
' laundry' to ' DNA'
0/10: depth 1.0708
'to wash or clean clothes'
1/10: depth 0.9713
'to wash or cleanse by means of water'
2/10: depth 0.8844
'to wash or cleanse with water'
3/10: depth 0.8142
'to wash or cleanse'
4/10: depth 0.7651
'the study of the structure and function of the human genome'
5/10: depth 0.7416
'the substance of which all living organisms are composed, consisting of the four bases of the nucleic acids, adenine,...'
6/10: depth 0.7459
'the genetic material of a cell or organism'
7/10: depth 0.7776
'the genetic material of a cell or organism'
8/10: depth 0.8336
'the genetic material of a cell or organism'
9/10: depth 0.9094
'deoxyribonucleic acid'
10/10: depth 1.0005
'deoxyribonucleic acid'
' laundry' to ' thief'
0/10: depth 1.0708
'to wash or clean clothes'
1/10: depth 0.9702
'to wash or cleanse by means of water'
2/10: depth 0.8816
'to wash or cleanse by means of water'
3/10: depth 0.8089
'to wash or cleanse something'
4/10: depth 0.7568
'a person who steals or takes the property of another without the owner's consent'
5/10: depth 0.7298
'one who steals' or 'one who steals from another'
6/10: depth 0.7304
'one who steals' or 'one who steals from another'
7/10: depth 0.7588
'one who steals' or 'one who steals from another'
8/10: depth 0.8121
'one who steals' or 'one who takes by force'
9/10: depth 0.8856
'one who steals' or 'one who takes by force'
10/10: depth 0.9749
'one who steals' or 'one who takes by force'
' laundry' to ' trumpet'
0/10: depth 1.0708
'to wash or clean clothes'
1/10: depth 0.9702
'to wash or cleanse by means of water'
2/10: depth 0.8822
'to wash or cleanse with water'
3/10: depth 0.8112
'to wash or cleanse with water'
4/10: depth 0.7617
'to wash or cleanse with water'
5/10: depth 0.7382
'a large, loose-fitting, usually brightly colored, and often brightly patterned, garment worn by men and women in the...'
6/10: depth 0.7432
'a large,..'
7/10: depth 0.7760
'a musical instrument with a long, thin, flexible tube, usually made of metal, and a bell at one end, used for...'
8/10: depth 0.8334
'a musical instrument with a long, straight, and flared tube, usually with a bell at one end and a mouthpiece at the...'
9/10: depth 0.9108
'a musical instrument that is played with the mouth..'
10/10: depth 1.0035
'a musical instrument that is played with the mouth, and is used to produce a wide range of sounds'
' DNA' to ' thief'
0/10: depth 1.0005
'deoxyribonucleic acid'
1/10: depth 0.9068
'deoxyribonucleic acid'
2/10: depth 0.8259
'the genetic material of a cell or organism'
3/10: depth 0.7620
'the substance of life'
4/10: depth 0.7195
'the substance of life'
5/10: depth 0.7023
'a substance that is capable of being copied or imitated by a machine'
6/10: depth 0.7124
'to do evil, to commit a crime, to commit a sin, to do wrong, to act wickedly'
7/10: depth 0.7486
'one who steals' or 'one who commits a theft'
8/10: depth 0.8073
'one who steals' or 'one who takes by force'
9/10: depth 0.8842
'one who steals' or 'one who takes by force'
10/10: depth 0.9749
'one who steals' or 'one who takes by force'
' DNA' to ' trumpet'
0/10: depth 1.0005
'deoxyribonucleic acid'
1/10: depth 0.9038
'deoxyribonucleic acid'
2/10: depth 0.8208
'the genetic material of a cell or organism'
3/10: depth 0.7561
'the genetic material of a cell or organism'
4/10: depth 0.7147
'the substance of life'
5/10: depth 0.7006
'the substance of life'
6/10: depth 0.7155
'a piece of paper or other material used to wrap or protect something'
7/10: depth 0.7577
'a musical instrument with a long, straight, cylindrical body, a flared bell, and a long, straight,...'
8/10: depth 0.8230
'a musical instrument with a flared bell, used for playing in a military band or marching band'
9/10: depth 0.9065
'a musical instrument that is played with the mouth'
10/10: depth 1.0035
'a musical instrument that is played with the mouth, and is used to produce a wide range of sounds'
' thief' to ' trumpet'
0/10: depth 0.9749
'one who steals' or 'one who takes by force'
1/10: depth 0.8855
'one who steals' or 'one who takes by force'
2/10: depth 0.8099
'one who steals' or 'one who takes by force'
3/10: depth 0.7523
'one who steals' or 'one who takes by force'
4/10: depth 0.7171
'one who steals'
5/10: depth 0.7077
'a person who steals or takes by stealth or fraud'
6/10: depth 0.7250
'a person who is a liar, a thief, a cheat, a swindler, a rogue, a scoundrel...'
7/10: depth 0.7672
'a musical instrument with a long, straight, and cylindrical bore, used for producing a high-pitched sound'
8/10: depth 0.8306
'a musical instrument with a long, straight, and flared tube, usually with a flared bell, and a mouthpiece at the end'
9/10: depth 0.9107
'a musical instrument that is played with the mouth'
10/10: depth 1.0035
'a musical instrument that is played with the mouth, and is used to produce a wide range of sounds'
This is a point at L2 distance ~1.716 from the origin.
This definition is a bit of a wildcard, has been seen at this distance-from-centroid several times before.
Interestingly, London gets conflated with New York City here. A more "purple" version of London?