Epistemic status: I put this together for myself mostly off the top of my head without carefully cross-referencing other sources. I'm hoping to flesh this out a lot more and do a much more thorough research job of it at some point, but in the meantime I've decided to err on the side of getting this out there even in the current unpolished state.
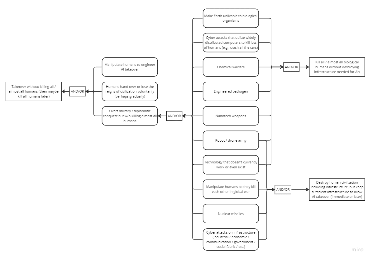
The following is a rough draft version of a Miro flowchart I put together for how a misaligned rogue AI or group of AIs might actually take over the world and cause kill all humans. I think it should be mostly self-explanatory, even if vague in places.
Partly this was inspired by Carl Shluman's recent interview on the Lunar Society podcast, but I haven't actually checked yet how closely this matches with Carl's discussion.
Epistemic status: I put this together for myself mostly off the top of my head without carefully cross-referencing other sources. I'm hoping to flesh this out a lot more and do a much more thorough research job of it at some point, but in the meantime I've decided to err on the side of getting this out there even in the current unpolished state.
The following is a rough draft version of a Miro flowchart I put together for how a misaligned rogue AI or group of AIs might actually take over the world and cause kill all humans. I think it should be mostly self-explanatory, even if vague in places.
Partly this was inspired by Carl Shluman's recent interview on the Lunar Society podcast, but I haven't actually checked yet how closely this matches with Carl's discussion.
Link to the Miro board
1) Paths towards human extinction
2) How exactly could rogue AIs defeat all humans?
3) How could misaligned AIs gain access to / control over the resources needed to defeat all humans?