Pedagogic feedback: each diagram is much longer than a page, it's harder to fit the whole thing in my head at once.
yeah... not trying for a complete analysis here, but one thing which is missing is the all-important residual stream. It has been rather downplayed in the original "Attention is all you need" paper, and has been greatly emphasized in https://transformer-circuits.pub/2021/framework/index.html
but I have to admit that I've only started to feel that I more-or-less understand principal aspects of Transformer architecture after I've spent some quality time with the pedagogical implementation of GPT-2 by Andrej Karpathy, https://github.com/karpathy/minGPT, specifically with the https://github.com/karpathy/minGPT/blob/master/mingpt/model.py file. When I don't understand something in a text, looking at a nice relatively simple-minded implementation allows me to see what exactly is going on
(People have also published some visualizations, some "illustrated Transformers", and those are closer to the style of your sketches, but I don't know which of them are good and which might be misleading. And, yes, at the end of the day, it takes time to get used to Transformers, one understands them gradually.)
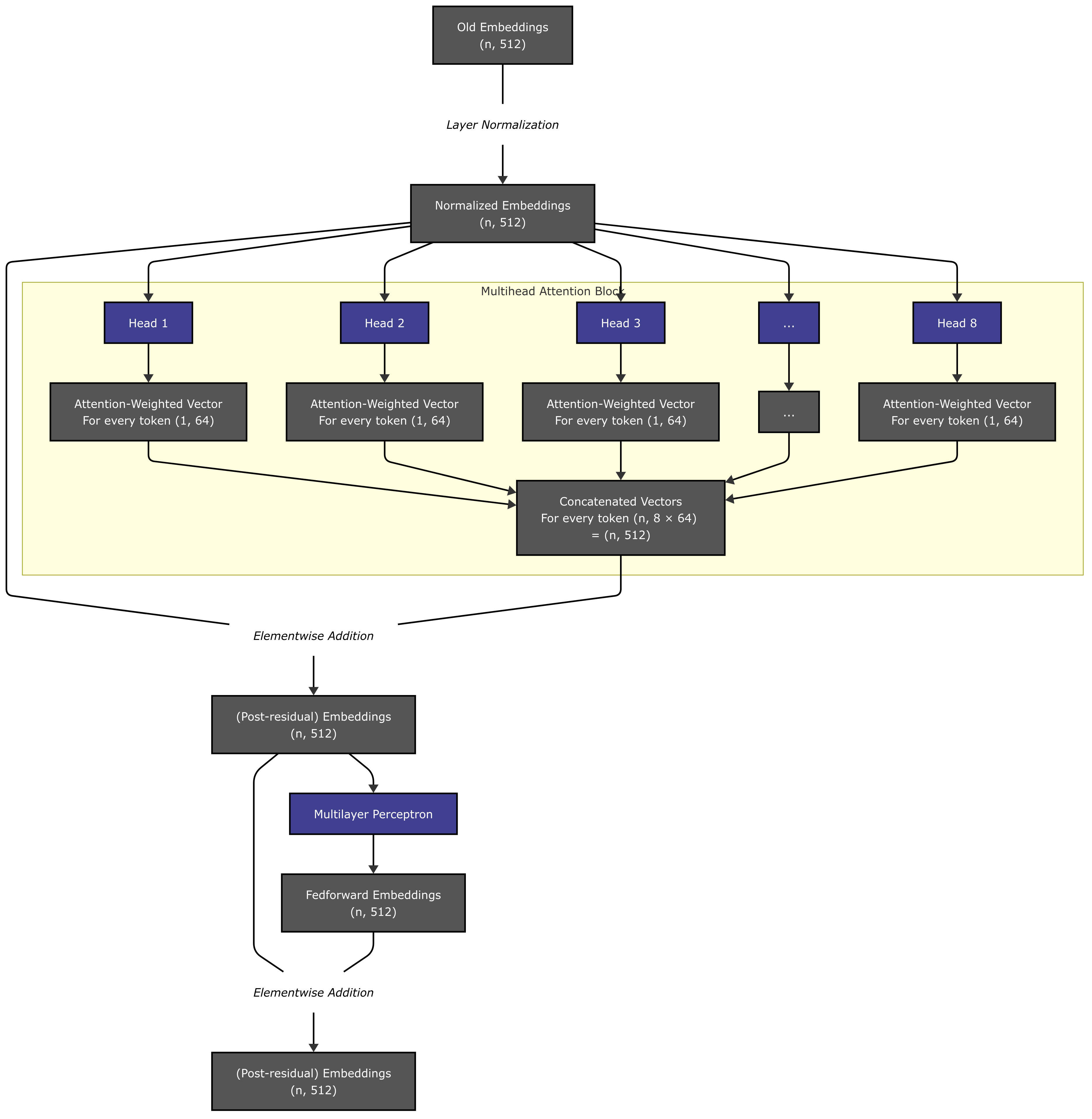
Many thanks! I have residuals going from before to after the MHA block, and from before to after MLP+FFNN. Should I have others in other places?
edit: Those links are super!
There are several ways to explain and diagram transformers, some links that were very helpful for my understanding:
https://blog.nelhage.com/post/transformers-for-software-engineers/
https://dugas.ch/artificial_curiosity/GPT_architecture.html
https://peterbloem.nl/blog/transformers
http://nlp.seas.harvard.edu/annotated-transformer/
https://sebastianraschka.com/blog/2023/self-attention-from-scratch.html
https://github.com/markriedl/transformer-walkthrough?ref=jeremyjordan.me
https://francescopochetti.com/a-visual-deep-dive-into-the-transformers-architecture-turning-karpathys-masterclass-into-pictures/
https://jalammar.github.io/illustrated-transformer/
https://e2eml.school/transformers.html
https://jaykmody.com/blog/attention-intuition/
https://eugeneyan.com/writing/attention/
https://www.jeremyjordan.me/attention/
I think there's this problem that occurs often when explaining something technical. Let's say you wanted to explain how a computer works. You could pick a specific computer, e.g. a Macbook Pro Retina. This would hang together nicely as an item, you could explain, in principle, why each specific bit of it was there and was designed the way it was. Of course, this would be insanely complicated for a beginner. They'd come away without understanding (in part because they can't triangulate from other computer architectures to what you've taught them about this one), nor intuition (because they can't leverage what you've taught them about this one to others).
You could instead come up with a much simplified toy model. It has all the bits computers standardly have (maybe even bits which are mutually exclusive in actual computers, but which are both important to know about). Here you couldn't even in principle explain why each given bit is there. For some components, there would truly be no reason to have both. Still, this model is much easier to understand, and can actually develop useful intuitions and explain key concepts.
I feel a similar difficulty in trying to understand how transformers work. I could pick a random recent ML paper and try and understand that architecture, or I could read about the toy models that people use to explain them online. What I would love is if there was something that was simple-ish, while also being a kind of average example of a transformer. Only then would I feel I'd actually understood what needs understanding.
What follows is my best understanding of that kind of "average" transformer (at least for text-continuation). Very interested to hear about any innaccuracies or improvements!
Legend:
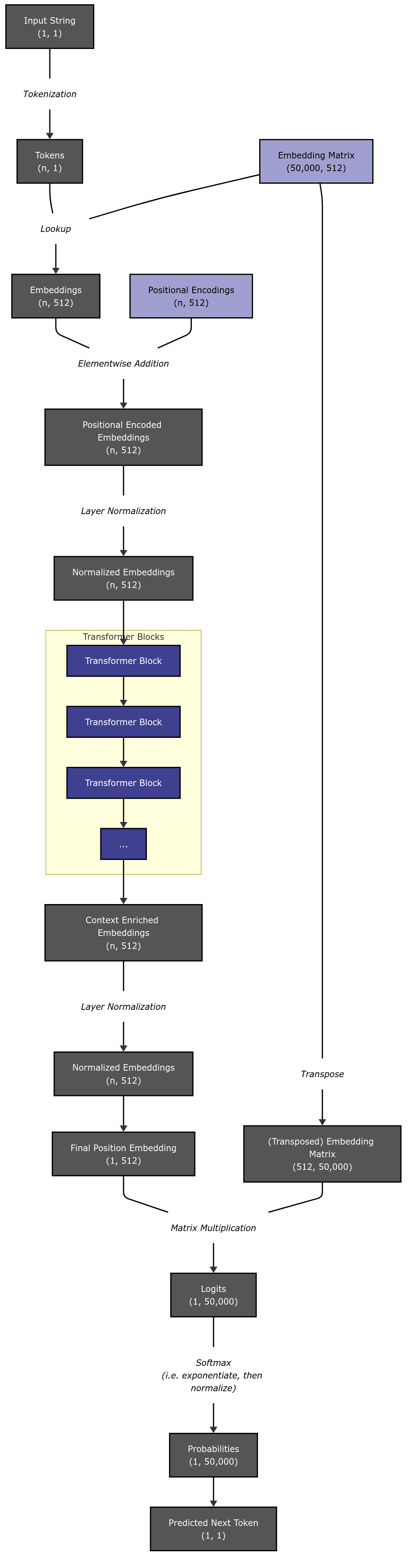
Diagram 1 represents the whole transformer model, abstracting from the internal details of the transformer block.
Diagram 2 represents a transformer block, abstracting from the internal details of one attention head.
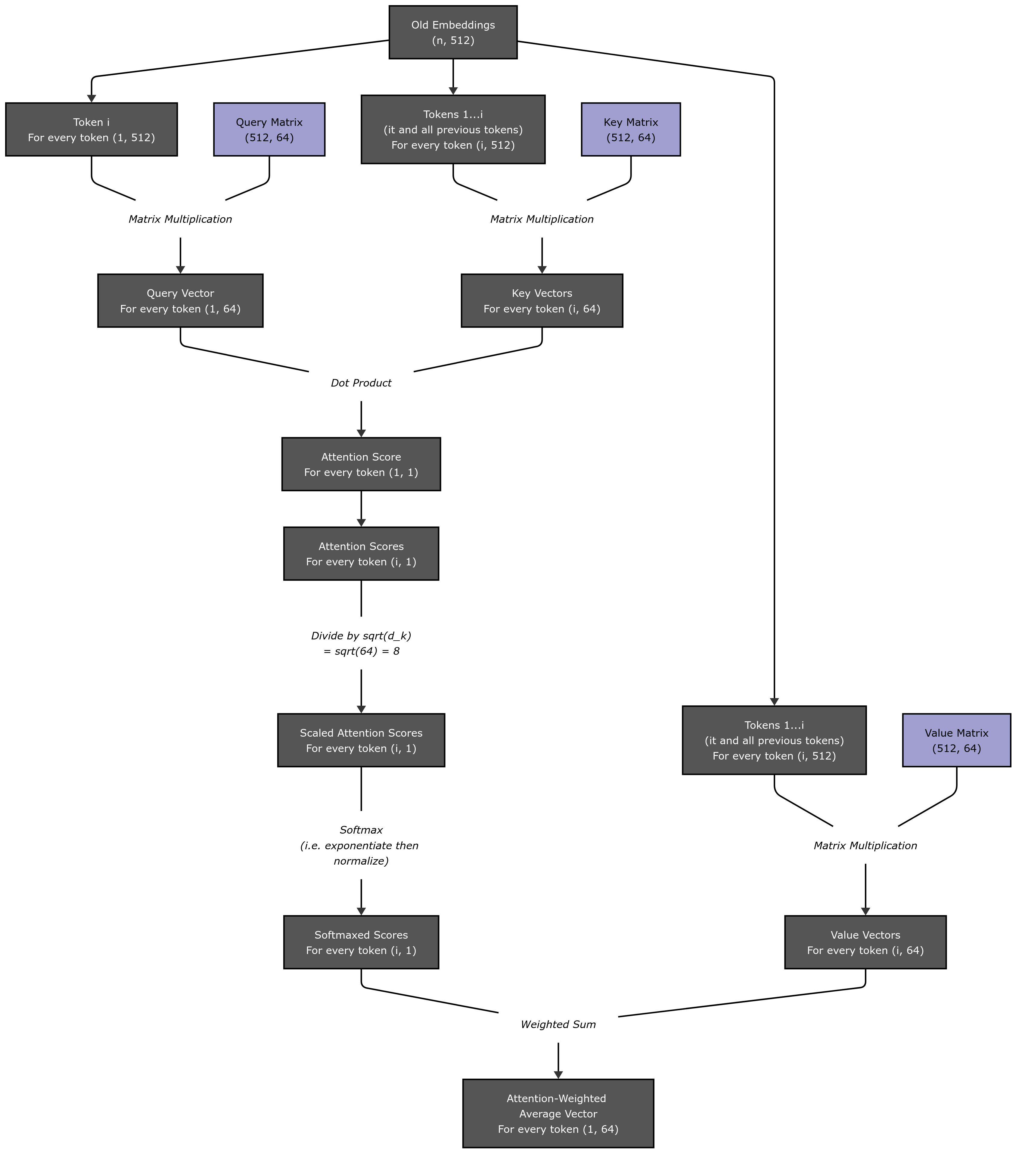
Diagram 3 represents an attention head.
(A note about the kludgy dimension notation I'm using: (x,y) is how I’m representing a matrix with x rows and y columns/y values per row. Sometimes, when I want to consider some number of matrices of dimensions (x,y) I say something like “n x (x,y)” rather than (n,x,y). This is because the operations in question are only being applied to each (x,y) on its own, not all the (x,y)’s collectively.)
Diagram 1: A Transformer
Diagram 2: A Transformer Block
Diagram 3: An Attention Head