66

LESSWRONG
LW

65
BiologyLife ExtensionWorld Modeling
Frontpage

14

Longevity: A critical look at "Loss of epigenetic information as a cause of mammalian aging"

by Anna Crow
24th Jul 2024
13 min read
2

14

14

Longevity: A critical look at "Loss of epigenetic information as a cause of mammalian aging"
0bhauth
1Anna Crow
New Comment
2 comments, sorted by
top scoring
Click to highlight new comments since: Today at 7:40 PM
[-]bhauth1y*00

Looking first at figure S3, nothing stands out. The most important figures here are A, B, and G-I. G-I are showing the % of sequencing runs that gave an unexpected base at I-Ppol cut sites, I-Ppol alternative cut sites, and 100,000 randomly selected sites. There’s a little bit of variation in the ICE samples at canonical sites, but I consider this pretty convincing evidence that the ICE system is not particularly mutagenic.

You should reconsider that conclusion. Double-strand breaks cause an increase in mutation rate. This is a known fact.

The experiment design is weird and the supposed results contradict a lot of other things.

Reply1
[-]Anna Crow1y10

I don't think the experiment design is that weird. This is not the first iDSB system, and the TAM dose was 1.9mg/kg of bodyweight, 2 OOM less than other IDSB papers, administered orally as opposed to intraperitoneally.

And you don't see zero mutagenesis, which I agree would be weird, you see a slight increase in mutagenesis specifically at I-Ppol cut sites, (which are, with a single exception non-coding). I'd have to look at accelerated aging via mutagenesis papers to see exactly how much lower the mutation increase here is vs standard, but I'd expect the rate in this paper to be a lot lower.

Could you be specific about what things, exactly, these results contradict?

Reply
Moderation Log
More from Anna Crow
View more
Curated and popular this week
2Comments
BiologyLife ExtensionWorld Modeling
Frontpage

Introduction: Epigenetic information loss as a cause of mammalian aging

I have generally been uncompelled by theories of aging which focus on accumulation of error at the cellular level, NAD+ decline, mutation accumulation, free radical production, etc. The core problem of biological systems is: stochastic inputs, deterministic outputs. Biological systems have a wide variety of mechanisms for error correction and returning to equilibrium. For such theories to make sense, let alone serve as the basis of radical human lifespan extension, you end up asking some rather difficult questions - about information specification and decay in biological systems, about reciprocal causation, the ways that complex systems fail.

These are, as it happens, exactly the questions I’m interested in. However, it would be nice if we could eke out a few more decades of healthy human lifespan without needing to answer them. For this reason, I find myself especially interested in the information theory of aging, and, in particular, the relocalized chromatin modifier hypothesis (RCM). The RCM argues that epigenetic modifications necessary to facilitate cellular response to DNA damage can fail to reverse, accumulating over time, resulting in cells losing identity information, resulting in dysfunction, and, eventually, death of the organism. 

As far as “error accumulation theories” go, the RCM is intriguing because it has an intuitive set of fitness tradeoffs. Robust responses to DNA damage help fend off senescence in young organisms, while extremely robust checking of epigenetic marks is irrevocably limited by the fact that epigenetic modifications are the mechanism which allows for adaptive responses at the cell level (Error checking of DNA of course, is much less limited in this way, excepting obvious meta-evolutionary considerations). Another point of interest is that partial cellular reprogramming is already one of the most interesting aging therapies currently under investigation, and its success would be entirely concordant with the RCM. 

“Loss of epigenetic information as a cause of mammalian aging” is the most substantive direct test of the information theory of aging we have so far. The most interesting, and controversial, parts of this paper are the system they used to test the RCM, and their validation of that system, so this post is overwhelmingly focused on those, especially considering that the experiments performed to prove it causes accelerated aging, and the reversal of the aging effects are extensive, and explaining most of them in any substantive detail requires a substantive background in cell biology. If there’s interest, I may write a crash course at some point, but not here. I will almost certainly write up an explanation of partial cell reprogramming though. 

Inducible changes to the epigenome: “ICE”

A specific claim of the RCM is that the bulk of epigenetic error accumulation is due to double strand breaks. Double strand break repair requires substantial reorganization of chromatin, and recruitment of regulators such as sirtuins, to enable repair proteins to access the DNA, and inhibit transcription around the break site. To test the RCM then, requires coming up with a way to induce widespread DNA damage in living mice, at levels high enough to trigger DSB repair in most cells, without causing widespread genotoxic effects. Mutations, senescence, and apoptosis are already very well established ways to cause accelerated aging. There was already a fairly well established tool to cause controlled double strand break induction, tying endonuclease activity to presence of the tamoxifen ligand. Usually TAM is injected at fairly high concentrations, resulting in high levels of endonuclease activity, but, invariably this is genotoxic. To try and get around this Yang 2023 administered tamoxifen in the diet, hoping that the indirect administration route would both result in low levels of endonuclease activity in cells, and ensure across the entire mouse, as opposed to being localized to any particular tissue. 

Some added detail on the ICE system, (mostly for non biologists): 

I figured I would write a few extra paragraphs on the experimental construct used in this paper, aimed at my audience which will be largely people who have, at most, hazy memories of AP bio, mostly because it helps clarify my own thoughts, but also because the additional context is useful for understanding debates around what I seems likely to be an increasingly prevalent experimental system.   

The ICE mice were created by inserting two separate “cassettes” into mouse embryos at the beginning of their development. A cassette here is an artificial sequence of genes and genetic control elements, which allows researchers to trigger effects by, in this case, feeding the mice tamoxifen. The cassettes used here were “ERT2-HA-I-PpoI-IRES”  and “Cre-ERT2”. 

The first cassette consists of a modified estrogen receptor, the I-PpoI endonuclease, and an internal ribosome entry site (alongside GFP but that’s not important right now). The endonuclease cuts the DNA at a specific recognition site, of which there are 19 in the mouse genome. This is fused to the ligand binding domain of an estrogen receptor, which has been modified to have high specificity for tamoxifen (yes, the drug used to treat breast cancer1). 

A defining feature of type 1 nuclear receptors is that, in the absence of a ligand, they diffuse freely in the cytoplasm. Ligand binding, in this case tamoxifen, does a number of things, but one of the most important is that it allows the receptor to interact with nuclear transport proteins, resulting in it being transported into the nucleus. This means that fusing a protein whose activity is only relevant in the nucleus, such as an endonuclease like I-Ppol, with the ligand binding domain of a type I nuclear receptor, provides an elegant way to both target the protein to the nucleus, and to control its activity. 

The other element of this system, and this part is core to the debate between the authors of this paper and longtime Sinclair critic Charles Brenner, is the Cre-ERT2 cassette. ERT2 is there for the same reason it’s there in the I-Ppol cassette, to target Cre to the nucleus. Cre acts to remove the STOP cassette from the I-Ppol cassette. The STOP cassette does exactly what it sounds like. It prevents the expression of the I-Ppol cassette until it’s been removed. 

Inducible changes to the epigenome: “ICE”

The upshot here then is that, when the ICE mice are born they are physiologically no different from the controls. However, upon being fed low concentrations of tamoxifen, Cre is activated, removing the STOP sequence from the I-Ppol cassette. This results in I-Ppol translation, and transport into the nucleus, whereupon it cuts DNA at 19 known sites, triggering double strand break repair, and (hopefully) not apoptosis. When the mice are no longer being fed tamoxifen I-Ppol is no longer transported into the nucleus, and will be constantly degraded in the cytoplasm. 

Does the ICE system induce changes to the epigenome without other progeric effects?

Probably. 

As said above,  since DSB’s are known mutagens, and the other is that DNA damage is one of the primary apoptosis triggers. Both mutations and senescence are known to cause accelerated aging, so “We stimulated endonuclease activity in mice and now they’re old” is not terribly interesting. 

Luckily for me the authors provide a nice little graphic showing the experimental setup

Mice were fed with tamoxifen supplemented food for 1 month, and tissue from the liver, kidney, neurons, eyes, hair follicles and muscle were taken prior to treatment, immediately post treatment, and 10 months after treatment at a chronological age of 15 months. 

 

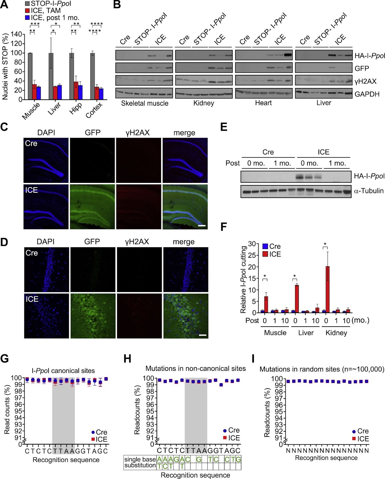
Looking first at figure S3, nothing stands out. The most important figures here are A, B, and G-I. G-I are showing the % of sequencing runs that gave an unexpected base at I-Ppol cut sites, I-Ppol alternative cut sites, and 100,000 randomly selected sites. There’s a little bit of variation in the ICE samples at canonical sites, but I consider this pretty convincing evidence that the ICE system is not particularly mutagenic. 

B is showing level of IPpol cassette expression in that second run of tissue samples, i.e immediately after the end of tamoxifen treatment. The only thing noteworthy here is that while there is clearly cassette expression in all 3 ICE samples, and none in the Cre or STOP-IPpol mice, the level is quite variable. Partially this will be down to the fact that immunoblotting is not necessarily the most precise technique, but large degrees of variation in individual mice is something seen pretty consistently in this paper. For this reason I think it would have been good to make figures that made it easier to track results from individual mice. I think this would, if anything, make the claim that the ICE system is only producing changes in the epigenome even stronger, since I would guess that the ICE mouse individual showing the least aging is the same one showing an incredibly faint stain for I-Ppol 

Figure A is just showing that the ICE system doesn’t seem to trigger apoptosis, as otherwise you’d expect a decline in cells lacking the stop cassette post treatment. 

On senescence

I’m uncertain what to make of the lack of in vivo senescence controls. Figures 1B through 1G demonstrate fairly convincingly that after 96 hours of tamoxifen treatment, ICE MEF’s don’t appear to show any senescence. From what I can tell MEF’s have a much stronger DNA damage/senescence response than most kinds of cells, extremely readily stopping proliferating in vitro in response to relatively mild stress. The fact that the TAM ICE MEF’s look basically identical to non ICE MEF’s suggest a fairly strong prior on the ICE system being an ICE system, and not a senescence inducing system. 

Charles Brenner, in his criticism of this paper, claims that the genotoxic effects of analogous systems, which is true, but I can’t say I’m convinced it’s relevant to this paper. I am less convinced. He notes one paper, “Dynamic stem cell selection safeguards the genomic integrity of the epidermis”, which finds that almost all cells with inducible endonuclease activity have been cleared by the end of 30 days. Putting aside the fact that the evidence against cell clearance in Yang 2023 is fairly solid, a ballpark estimate for tamoxifen dosing in each paper suggests the Yang mice were getting an order of magnitude less per day, while simultaneously having to go through the entire digestive tract before spreading across all tissues, as opposed to being injected directly into the cite under investigation. 

Similarly, Brenner cites Kim et al as evidence for the potential genotoxicity of this system, but I am here, again, mostly unconvinced. Apoptosis arguments are already addressed, so Kim et al would have to provide evidence of senescence, which they more or less don't. Having said that, I do think there are a couple results worth noting. For one, they find an increase in expression of p53 pathway genes in vitro, which simply aren't measured in Yang 2023, and although this is at 1uM tamoxifen, the cells are washed after 3 hours of exposure rather than 24 hour. Based on my own experience with directly analogous experiments, dosage and timing for these kinds of things is often based on a mixture of gut feeling, experimentation, and convenience, rather than any kind of principled mechanistic understanding3, so I don't have a strong reason to believe the differences in treatment between these two papers are particularly important. Similar DDR responses are seen in vivo, which is notable. However, again, here, TAM is being administered by an injection at an order of magnitude higher dose to a much smaller population of cells. 

With that said, while the authors point to the fact that their GO analysis contains a large number of developmental genes (Figure 5), I am struck by the fact that the 4 terms with the lowest FDR are associated with blood coagulation, kinases, and endothelial cell proliferation, and that ICE mice seem to be enriched for H3K27ac at immune signatures. This seems potentially indicative of upregulation of inflammatory pathways, triggered by the presence of SASPS. 

There is a story you could try and tell here, where you note that the ICE transgenic system is entirely capable of exerting genotoxic effects at varying doses in varying systems, and that, the lack of corresponding GO terms between Kim and Yang are because DDR is peaking before 96 hours post TAM treatment, but triggering cellular senescence, which is associated with the immune response implied by the top 4 GO terms and explains the high occupancy of H3K27ac at loci strongly associated with immune cell phenotypes. I don't find myself wildly convinced by this story, but it wouldn't even be a story worth entertaining if Yang et al had had even a single, basic, senescence control for the in vivo portion of this study, and it would not have been very hard. Running colorimetric assays to check for cytotoxicity is undergrad work (literally, that's how I once spent an entire summer). 

The other results

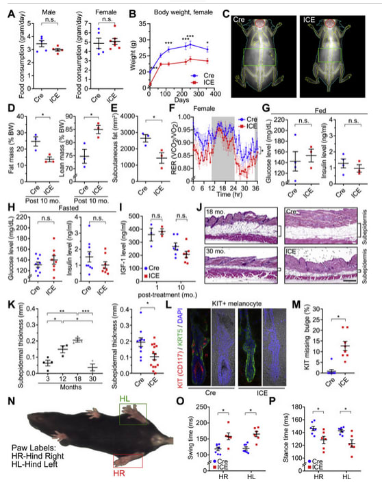
The aging section of this paper is long and not that interesting without a crash course in cell biology first, so I’ll just highlight Figure S4, which should be a good sanity check without much background, this is a standard set of frailty index measures, and it’s fairly clear that the ICE mice do worse on the metrics typically associated with aging than the Cre mice. 

 

 

I’ll also note the epigenetic clock, since it gives me an opportunity to explain what it is. One caveat is that this paper is using the simple version, a type 1 clock, as opposed to a type 2 clock, which is an attempt at dealing with the fact that construction of type 1 clocks selects against discovery of mortality predicting genetic elements. Type 1 clocks are literally just linear regression. There are regions of the genome known as CpG sites which are methylated as a core gene regulatory mechanism. It turns out that, at some of these sites, methylation increases over time. So you can look at the methylation levels of a bunch of different CpG islands over, across different animals at different ages, and find some subset of them that produce a linear relationship between chronological age and methylation level. This is useful because it gives you a benchmark, and arguably it’s useful that it’s a purely statistical construct without a biologically based derivation, since it implies that if the epigenetic clock is accelerated, whatever is causing it is impinging on lots of the same pathways associated with natural aging.

 

A, B C and D are just showing the construction and validation of an epigenetic clock for the mice in this study. E is showing that the sites chosen for the clock aren’t associated with I-Ppol target sites, since that would be an obvious confounder. 

As I said, nothing here that makes me suspicious. 

Wrap up 

The fact that the ICE system produces accelerated aging is not really surprising. Keep in mind that by the end of the treatment protocol 70% of cells they measured, across all tissues, exhibited STOP cassette removal. "Epigenetic disruption to a majority of cells in a majority of tissues in the body causes widespread decline" is what I would expect on priors.

The fact that the GO analyses seem to pretty consistently show an increase in H3K27ac marks in ICE mice at loci which seem immune associated is interesting to me. Senescent cells naturally upregulate pathways involved in immune function which suggests a relationship, especially because inflammation is almost certainly a big deal here, as it is everywhere. There's plenty of literature published on common signatures of senescent cells, and Yang et al helpfully provide differential expression data in the supplementary materials, so it would not be a huge amount of work to check how much transcriptomic overlap there is between ICE cells and senescent cells.

In general, the fact that they didn't explicitly check to see if the transcriptomes of ICE mice have substantial overlap with signatures of naturally aging cells seems like a misstep. This is a neat study, but it primarily shows that aging can be caused by widespread epigenetic disruption, it doesn't do very much work to show that it is. The results from partial cellular reprogramming aren't even especially good evidence of this, among the reasons it's garnered so much attention is because it seems to reverse a wide variety of cell phenotypes associated with poor health, including senescence.

Another concern I have is that, unsurprisingly, I-Ppol induction is pretty inconsistent. You can see this directly in the immunostaining and it probably explains the wide variance across individual mice (Figure S3B) , in particular, note the impact of partial cell reprogramming on the epigenetic clock(Figure 7G):

My current take:

-The ICE system pretty much works, and it's really neat. An obvious experiment that comes to mind is using it to check how variants in chromatin modifiers influence effectiveness of partial cellular reprogramming. It's not currently clear how exactly cells are able to recommit to the correct fate when reprogrammed. The information theory of aging paper explicitly notes QSER1 as a potentially critical protein involved in retaining epigenetic information, so an obvious experiment to try would be to induce mutations around the QSER1 locus in cell culture and see how that influences response to partial cell reprogramming. 

-Epigenetic noise is probably a factor in ageing, but only one of several. There are too many other phenomena which are not clearly related to noise, (see the IL-11 results) to think that this is the holy grail. Something I am yet to dive into is the topology of the Waddington landscape, and exactly what predictions that makes with regards to this theory. 

Footnotes

1. Tamoxifen is used in treatment of breast cancer because it acts as a selective estrogen receptor modulator, acting as an antagonist in breast tissue, but an agonist in most other tissues. The short version of why this is possible is that binding of ligands to receptors induces structural changes that facilitate several other protein interactions, and the importance of each one of these interactions to the activity of the receptor varies based on tissue type. Thus it is possible to produce a molecule which induces a slightly different set of structural changes to the receptor than the receptor's typical agonist, and these structural changes will facilitate certain kinds of secondary interactions, while inhibiting others. Nuclear receptors were one of my favorite things to learn about in class and I will likely post a lecture about them specifically at a later date. 

2. (I-Ppol has 20 canonical cut sites in the mouse genome, confirmed when I BLAST C57BL6/J for 5’-CTCTCTTAA▼GGTAGC-3’, I do not know why UCSC genome browser only shows me one, and the fact that I have not been able to work this out is why putting a pin in this to do in the future. I’ve already spent far too long researching this post). 

3. See here: https://www.ncbi.nlm.nih.gov/pmc/articles/PMC6366976/