1876

LESSWRONG
LW

1875
Bayes' TheoremBayesian Decision TheoryBayesianismEpistemologyEthics & MoralityInfra-BayesianismLogical UncertaintyPhilosophyPriorsRationality
Frontpage

3

Problems with Bayesianism: A Socratic Dialogue

by B Jacobs
22nd Apr 2025
Linkpost from bobjacobs.substack.com
17 min read
1

3

3

Problems with Bayesianism: A Socratic Dialogue
2Jiro
New Comment
1 comment, sorted by
top scoring
Click to highlight new comments since: Today at 10:55 AM
[-]Jiro6mo20

We know that the actual probability of theories that use the ideal gas law is 0. Under Bayesianism, any and all theories that make use of the ideal gas law would have no way to increase their probability.

The theory isn't "reality behaves according to the ideal gas law", the theory is "reality behaves in approximations to the ideal gas law".

Reply
Moderation Log
More from B Jacobs
View more
Curated and popular this week
1Comments
Bayes' TheoremBayesian Decision TheoryBayesianismEpistemologyEthics & MoralityInfra-BayesianismLogical UncertaintyPhilosophyPriorsRationality
Frontpage

Crossposted from my blog
 

In this fictional dialogue between a Bayesian (B) and a Non-Bayesian (N) I will propose solutions to some pre-existing problems with Bayesian epistemology, as well as introduce a new problem for which I offer a solution at the end. (Computer scientists may consider skipping to that section).

Here’s a Bayes theorem cheat sheet if you need it:

 

The problem of confirmation
 

Nayesian: Remind me again, how does confirmation work in Bayesianism?

Bayesian: The evidence E confirms hypothesis H if and only if the posterior probability of H given E is greater than the prior probability of H.

N: So there is no difference between increasing the hypothesis’ probability and confirming a hypothesis?

B: Not really, no.

N: I would say that there are cases where something increases the probability of a hypothesis, but we would not say that it confirms the hypothesis. Let's say there is a recent hypothesis that has a strong theoretical foundation and some evidence from a few experiments. Scientists disagree about whether or not this hypothesis is correct. But, again, it's a novel proposal. Say that a recent article published in a highly regarded scientific journal supports this hypothesis. Appearing in the journal increases my degree of belief that the hypothesis is true. So it appears that the Bayesian must conclude that a publication in a reputable scientific journal confirms the hypothesis, but surely that is incorrect. Appearing in a reputable scientific journal isn't in and of itself evidence that a hypothesis is correct; it merely implies that there exists evidence supporting the hypothesis.

B: No, I would say that appearing in a scientific journal is evidence, although maybe a different type of evidence than we would normally associate with that word. Perhaps we should make a taxonomy of evidence so we don’t end up in information cascades.

N: Weird. What about the other way around? What if there’s a fact that confirms a hypothesis without increasing its probability?

B: Can you give an example?

N: Sure! Let’s say I throw a rock at someone and use Newtonian mechanics to calculate the trajectory of the rock. The predicted trajectory indeed happens, but that doesn’t increase my credence in Newtonian mechanics since I believe that general relativity has displaced it. If we know Newtonian mechanics is false, its probability is zero, and that probability will never increase regardless of how many correct predictions it makes.

B: So? That seems reasonable to me. A falsified theory remains falsified even if it makes a correct prediction.

N: But surely the theory of Newtonian mechanics is less wrong than, I don’t know, the existence of fairies that make square circles. We want to be able to say that theories that make loads of correct predictions are better than those that don’t, and that the people in the past who believed in Newtonian mechanics were reasonable while those who believed in square-circle-making fairies weren’t. The first group used evidence to support their hypothesis, while the second group didn’t.

B: I don’t think you can use Bayesianism retroactively like that.

N: It’s not just a problem for retroactive evaluations. Many modern scientific theories and models include idealizations, in which certain properties of a system are intentionally simplified. For example, in physics, we often use the ideal gas law. An ideal gas consists of dimensionless particles whose movements are completely random. But an ideal gas doesn’t exist; we invented the concept to decrease the complexity of our computations. We know that the actual probability of theories that use the ideal gas law is 0. Under Bayesianism, any and all theories that make use of the ideal gas law would have no way to increase their probability. Yet we continue to believe that new evidence confirms these models, and it seems rational to do so.

B: Okay, I guess I’ll have to actually make this taxonomy of evidence now. Let’s call the evidence provided by being published in a scientific journal "secondhand evidence". What we want is "firsthand evidence". Personal confirmation might come from secondhand evidence, but the only way to confirm a hypothesis in the conventional sense of the word is to do primary research. Do experiments, try to falsify it etc. When a hypothesis appears in a scientific journal, it is not a test of the hypothesis; rather, the paper in the journal simply reports on previous research. It’s secondhand evidence.

N: I mean, it’s a kind of "test" whether or not a theory can even make it into a journal.

B: But it’s not a scientific test. Similarly, we can obviously set up tests of hypotheses we know are false, including models with idealizations. We can, for example, use a false hypothesis to design an experiment and predict a specific set of outcomes.

N: Seems vague. You would need to find a way to differentiate secondhand evidence from firsthand evidence and then design different ways Bayesianism deals with both types of evidence.

B: I’ll get right on it!

 

The problem of old evidence
 

BaNo: I think Bayesianism struggles with retrodiction.[1]

BaYes: Why do you think so?

N: Well, consider the following scenario: scientists can’t explain why volcanoes erupted when they did. We’ll call this piece of evidence (the pattern of eruptions) E. Then a new volcanological theory comes out that retrodicts the timing of all eruptions to the second. It seems like the fact that this theory can perfectly explain the timing of the eruptions is evidence that said theory is correct.
However, Bayesianism says that E confirms H when H’s posterior given E is higher than H’s prior, and we work out the posterior by applying Bayes’ rule. At the time the new theory was proposed, the pattern of the eruptions was already known, so the probability of E equals 1.

Which means the probability of E given H is also 1. It then follows that the probability of H given E is equal to the probability of H, so the posterior is equal to the prior. In other words: E can't confirm H when E is already known.
Under Bayesianism, no matter how impressive of a retrodiction a theory makes, it can never strengthen that theory.

B: I mean, what if I just give theories that provide good retrodictions a higher prior?

N: That wouldn’t work in scenarios where we only discover the retrodiction after the theory has already been introduced. If I propose this new volcanological theory and we assign it a prior and only later we discover its perfect retrodiction, the prior has already been assigned.

B: What if we used a counterfactual? Instead of asking ourselves what the scientist’s actual degree of belief is in E we ask ourselves what her degree of belief would have been had she not known about E. In that case, the probability of E does not just equal 1. 

N: How do we know what her degree of belief would have been?

B: Well, say she forgets all the volcanic eruptions without it altering her other knowledge.

N: Impossible, knowledge is entangled with one another, especially something as drastic and traumatic as volcanic eruptions.

B: Okay okay, what about a counterfactual history instead, where no one knows about volcanic eruptions and we ask the scientific community in this timeline what they think.

N: And these scientists don’t know about volcanic eruptions? What, do they live on Mars or something? How are we supposed to know what alternate universe alien scientists believe?

B: Alright, alright, I’ll bite the bullet, retrodictions don’t strengthen a theory.

N: But this is not only a problem for retrodictions, but also for old predictions. Say a theory made a correct prediction. E.g. germ theory predicted that if we looked under a microscope we would see microbes. Then when the modern microscope was invented it turned out to be a correct prediction. But we live in the present, and for us the fact that looking into a microscope will show us microbes is not new evidence. For us it’s probability is one. So, according to Bayesianism, when we first learn of germ theory, the fact that we know that we can look into a microscope to see germs can’t confirm germ theory. That’s ridiculous!

B: I think I can combine a solution for the problem of retrodiction with the problem of confirmation. The problem of us wanting to update on the ‘secondhand evidence’ of appearing in a scientific journal seems analogous to germ theory correctly predicting microbes in the past, and us ‘wanting’ to update on that past successful prediction.
What if we considered a kind of ‘collective Bayesianism’ which describes what an interconnected collection of agents (ought to) update towards. A ‘Bayesian collective’ does update because of germ theory’s successful prediction, since it’s around for that. At this point it becomes easy to make that distinction between ‘firsthand evidence’ and ‘secondhand evidence’. ‘Firsthand evidence’ is that which makes the Bayesian collective and the Bayesian individual update, whereas ‘secondhand evidence’ only makes the individual Bayesian update.
For you as an individual it’s a surprise that something has appeared in a scientific journal and ‘confirms’ a theory, but it doesn’t for the collective. The goal of the Bayesian individual is not only to use ‘firsthand evidence’ to update the knowledgebase of themself (and the collective), but also to use ‘secondhand evidence’ to bring their own credences as much in line with the Bayesian collective as possible.

N: So would an alien scientist be part of our Bayesian collective?

B: It must be interconnected, so if it can’t communicate with us, no.

N: In this model, if a historian discovers a long lost text from ancient Greece they aren’t collecting firsthand evidence? The collective doesn’t update?

B: Bayesianism is an epistemic ideal to strive towards, not a description of how people actually work. An actual collective will not conform to how the ideal of a Bayesian collective operates. An ideal Bayesian collective doesn’t forget anything, but obviously real people and groups do forget things. An ideal Bayesian collective wouldn’t need historians, the insights from ancient greek writers would continue to be in the network, and the collective thus wouldn’t update on the ancient greek text. But real collectives do need historians, and they do update on the ancient greek text, because mankind keeps forgetting it’s history.[2]

 

The problem of logical omniscience
 

Bay=cray: What are the axioms of probability theory again?

Bay=bae: They are:

  • Axiom 1: The probability of an event is a real number greater than or equal to 0 and smaller than or equal to 1.
  • Axiom 2: The probability that at least one of all the possible outcomes of a process (such as rolling a die) will occur is 1.
  • Axiom 3: If two events A and B are mutually exclusive, then the probability of either A or B occurring is the probability of A occurring plus the probability of B occurring.

N: And Bayesianism treats the axioms of probability theory as constraints on one's degrees of belief. In other words, for the Bayesian, probabilities are the same as degrees of belief, right?

B: Correct.

N: How do we know what our degrees of beliefs are?

B: With bets. If you think the odds of Biden being reelected is one in three, the most risky odds you would take for a bet on that outcome is one in three.

N: I don’t know, it seems like degrees of belief and probability are dissimilar in many ways. We have all sorts of biases, like base rate neglect, that make our beliefs different from what a Bayesian would prescribe.

B: Yes, just like with the memory issue, Bayesianism is not a descriptive model of how humans form beliefs, it is a prescriptive model of what humans ought to believe. Treat it as a goal to strive towards.

N: Okay, but what about mathematical truths? The statement 4 = 4 is true by definition. So, according to the axioms of probability theory, it should have a probability of 1, since logical truths are necessarily true. But there are many logical truths about which we are uncertain. Just think of all of the currently unproven mathematical conjectures. Do you think P=NP is true? False? Are you unsure? I doubt most people would say they are 100% confident either way. But logically these conjectures are either necessarily true or necessarily false. So they should all have a probability of either 0 or 1.
This becomes especially problematic when you think about how Bayesianism tells me I should be willing to take bets based on a theory’s probability. The probability of Pythagoras’ theorem is 1, but I’m not willing to bet all my money on it without someone else putting money in too. I can believe that the probability of a mathematical theorem or conjecture is 1, without being certain that it is true.
Bayesianism seems to have trouble explaining doubts about logical and mathematical truths, which is a shame because those doubts are often reasonable, if not unavoidable.

B: I have the same response as before. Bayesianism is an ideal to strive towards. The platonic ideal of a scientist would be aware of all logical truths, but real world scientists obviously aren’t ideal.

N: Why is this ideal? Why should logically omniscient scientists be preferred over any other type of ideal? Why doesn't the ideal scientists already have access to all possible evidence? In that case, there would be no need to test theories because scientists would already know the outcome of every possible test.

B: This idealization would be unhelpful. It would not reveal much about how actual scientists behave or the methodologies they employ. Logical truths are a better idealization because logical truths aren't really relevant to scientific confirmation. Scientists don't deal with logical hypotheses; they deal with empirical hypotheses, and Bayesianism is great at dealing with those.

N: What about mathematicians? They do have to deal with mathematical/logical conjectures.

B: They can disregard Bayesianism and use conventional mathematical methods.

N: What about philosophers and computer scientists who need to combine logical conjectures with empirical evidence?

B: We might be able to tackle it with "logical uncertainty" but that’s still a developing field.
Alternatively we might give Bayesianism its own axioms that are similar, but not exactly the same axioms as probability theory. Maybe something like:

  • Axiom 2: The credence that at least one of all the imagined outcomes of a process will occur is 1.
  • Axiom 3: If two events A and B are imagined to be mutually exclusive, then the credence of either A or B occurring is the credence of A occurring plus the credence of B occurring.

P=NP is either necessarily true or necessarily false, but we can imagine untrue things. By allowing imagination to enter our axioms we can account for this discrepancy between our minds and the mathematical laws.

N: Interesting…

 

The problem of agnosticism
 

Bayliever: Does that answer all your questions?

Bagan: Nope! What are the Bayesian probabilities? The problem of logical omniscience suggests that we can't simply say they are degrees of belief, so what are they? Take a claim like "There are a billion planets outside the observable universe". How do you assign a probability to that? We can’t observe them, so we can’t rely on empiricism or mathematics, so... shouldn’t we be agnostic? How do we represent agnosticism in terms of probability assignments?

B: Prior probabilities can be anything you want. Just pick something at random between 0 and 1. It doesn’t really matter because our probabilities will converge over time given enough incoming data.

N: If I just pick a prior at random, that prior doesn’t represent my epistemic status. If I pick 0.7, I now have to pretend I’m 70% certain that there are a billion planets outside the observable universe, even though I feel totally agnostic. I’m not even sure we’ll ever find out whether there really are a billion planets outside the observable universe. Why can’t I just say that it’s somewhere between 0 and 1, but I don’t know where?

B: You need to be able to update. A rational thinker needs to have a definite value.

N: Why? There is no Dutch book argument against being agnostic. If someone offers me Dutch book bets based on the number of planets outside the observable universe, I can just decline.

B: What if you don’t have a choice? What if that person has a gun?

N: How would that person even resolve the bet? You’d have to know the amount of planets outside the observable universe.

B: It’s God, and God has a gun.

N: Okay, fine, but even in that absurd scenario I don’t have to have a definite value to take on bets. I can, for example, use a random procedure, like rolling a dice.

B: What if that procedure gives you a 0 or a 1? You would have a trapped prior, and you couldn’t update your beliefs no matter what evidence you observed.

N: I can’t update my beliefs if I follow Bayesianism. The axioms of probability theory allow me to assign a 0 or a 1 to a hypothesis. It’s Bayesianism that traps my priors.

B: You can’t assign a 0 or a 1 to an empirical hypothesis for that reason.

N: Isn’t that ad hoc? The probabilities were meant to represent an agent's degree of belief, and agents can certainly be certain about a belief. It seems the probabilities do not represent an agent's degree of belief after all. The Bayesian needs to add all sorts of extra rules, like that we can assign 0 and 1 to logical theorems but not empirical theories, which must actually be assigned a probability between 0 and 1. So... what are the probabilities exactly?

B: Hmmm… Let me get back to you on that one!

 

The problem of foreacting agents
 

Doubting Thomas: Say there is an agent whose behavior I want to anticipate. However, I know that this agent is:

  1. extremely good at predicting what I’m going to guess (maybe it’s an AI or a neuroscientist with a brain scanner) and…
  2. this agent wants me to make a successful prediction.

If I guess the agent has a 90% chance of pushing a button they will have already predicted it, and will afterwards push the button with 90% probability. Same with any other probability, they will predict it and set their probability for acting accordingly. It’s forecasting my guess and reacting before I predict, hence foreacting. After learning this information what should my posterior be? What probability should I assign to them pushing the button?

Thomas Bayes: Whatever you want to.

Doubting Thomas: But ‘whatever you want to’ is not a number between 0 and 1.

B: Just pick a number at random then.

N: If I just pick a prior at random, that doesn’t represent my epistemic state.

B: Ah, this is the problem of agnosticism again. I think I’ve found a solution. Instead of Bayesianism being about discrete numbers, we make it about ranges of numbers. So instead of saying the probability is around 0.7 we say it’s 0.6–0.8. That way we can say in this scenario and in the case of agnosticism that the range is 0–1.[3]

N: This would be an adequate solution to one of the problems, but can’t be a solution for both agnosticism and foreacting predictors.

B: Why not?

N: Because they don’t depict the same epistemic state. In fact, they represent an almost opposite state. With agnosticism I have basically no confidence in any prediction, whereas with the foreacting predictor I have ultimate confidence in all predictions. Also, what if the agent is foreacting non-uniformly? Let’s say it makes it’s probability of acting 40% and 60% if I predict it will be 40% and 60% respectively, but makes it’s probability not conform with my prediction when I predict anything else. So if I predict, say, 51% it will act with a probability of, say, 30%. Let’s also assume I know this about the predictor. Now the range is not 0–1, it’s not even 0.4–0.6 since it will act with a different probability when I predict 51%.

B: Hmmm…

N: And what if I have non-epistemic reasons to prefer one credence over another. Let’s say I’m trying to predict whether the foreacting agent will kill babies. I have a prior probability of 99% that it will. The agent foreacts, and I observe that it does indeed kill a baby. Now I learn it’s a foreacting agent. With Bayesianism I keep my credence at 99%, but surely I ought to switch to 0%. 0% is the ‘moral credence’.

B: This is a farfetched scenario.

N: Similar things can happen in e.g. a prediction market. If the market participants think an agent has a 100% probability of killing a baby they will bet on 100%. But if they then learn that the agent will 100% kill the baby if they bet on 1%-100%, but will not kill the baby if the market is 0% they have a problem. Each individual participant might want to switch to 0%, but if they act first the other participants are financially incentivized to not switch. You have a coordination problem. The market causes the bad outcome. You don’t even need foreacting for this, a reacting market is enough. Also, there might be disagreement on what the ‘moral credence’ even is. In such a scenario the first buyers can set the equilibrium and thus cause an outcome that the majority might not want.[4]

B: This talk about ‘moral credences’ is besides the point. Epistemology is not about morality. Bayesianism picks an accurate credence and that’s all it needs to do.

N: But if two credences are equally good epistemically, but one is better morally, shouldn’t you have a system that picks the more moral one?

B: Alright, what if we make Bayesianism not about discrete numbers, nor about ranges, but instead about distributions? On the x-axis we put all the credences you could pick (so any number between 0 and 1) and on the y-axis what you think the probability will be based on which number you pick.
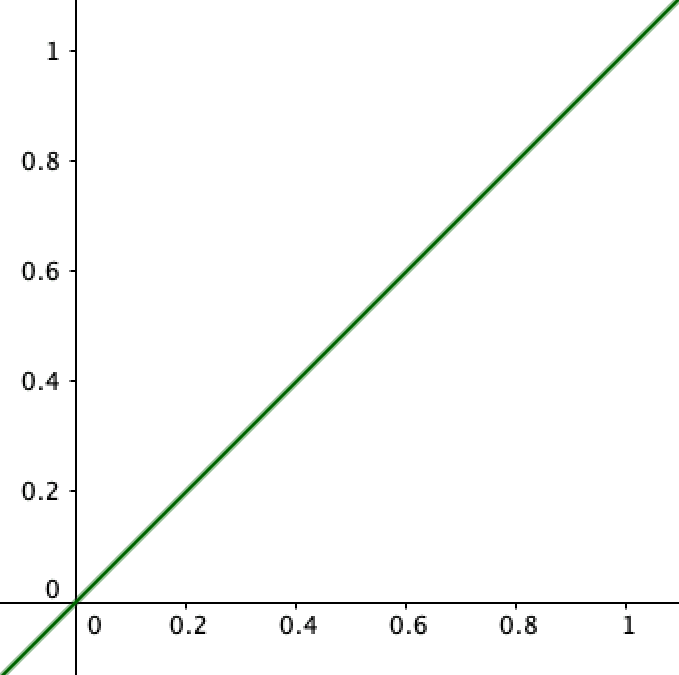
So when you encounter a phenomenon that you think has a 60% chance of occurring (no matter what you predict/which credence you pick) the graph looks like this:

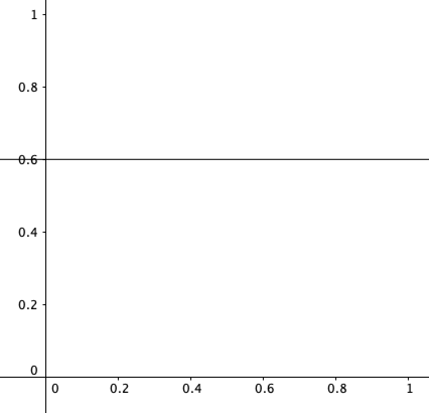
And when you encounter a uniformly foreacting agent who (you believe) makes the odds of something occurring conform to what you predict (either in your head or out loud), you have a uniform distribution:

With this you can just pick any number and be correct. However if you encounter the non-uniformly foreacting agent of your example the graph could look something like this: (green line included for the sake of comparison) 

Picking 0.2 (B) will result in the predictor giving you a terrible track record (0.4). But picking 0.4 or 0.6 (C or E) will give you an incredible track record. Let’s call C and E ‘overlap points’. If this distribution is about whether the agent will kill a baby, C is the ‘moral credence’.

N: Wouldn’t A be the moral credence, since that has the lowest chance of killing a baby?

B: Humans can’t will themselves to believe A since they know that predicting a 0% chance will actually result in a 20% chance.

N: What about an agent that is especially good at self deception?

B: Right, so if you have e.g. an AI that can tamper with it’s own memories, it might have a moral duty to delete the memory that 0% will result in 20% and instead forge a memory that 0% will lead to 0%, just so the baby only has a 20% chance of dying.

N: What if you have a range? What if you don’t know what the probability of something is but you know it’s somewhere between 0.5 and 0.7?

B: Then it wouldn’t be thin line at 0.6, but a ‘thick’ line, a field:

 

N: What about total agnosticism?

B: Agnosticism would be a black box instead of a line:

The point could be anywhere between here, but you don’t know where.

N: What if you’re partially agnostic with regards to a foreacting agent?

B: This method allows for that too. If you know what the probabilities are for the foreacting agent from A to E, but are completely clueless about E to F it looks like this:

 

N: What if I don’t know the probabilities of the agent between E and F, but I do know it's somewhere between 0.2 and 0.6?

B: It would look something like this:

 

 

N: What if it doesn’t foreact to your credences, but the graph as a whole?

B: Then you add an axis, if it reacts to that you add another axis etc.

N: This is still rather abstract, can you be more mathematical?

B: Sure!

 

You can read the mathematical treatment on my blog