This is an 8-page comprehensive summary of the results from Threshold 2030: a recent expert conference on economic impacts hosted by Convergence Analysis, Metaculus, and the Future of Life Institute. Please see the linkpost for the full end-to-end report, which is 80 pages of analysis and 100+ pages of raw writing and results from our attendees during the 2-day conference.
Comprehensive Summary
The Threshold 2030 conference brought together 30 leading economists, AI policy experts, and professional forecasters to evaluate the potential economic impacts of artificial intelligence by the year 2030. Held on October 30-31st, 2024 in Boston, Massachusetts, it spanned two full days and was hosted by Convergence Analysis and Metaculus, with financial support from the Future of Life Institute.
During the conference, attendees were given three different scenarios of AI capabilities advancement by 2030, spanning modest improvements on today’s AI systems to powerful, general AI agents that outperform humans at all cognitive labor. Attendees engaged in a series of exercises to explore these scenarios, conducting in-depth worldbuilding, economic causal modeling, forecasting exercises, and extensive debates.
By bringing together experts to rapidly evaluate potential economic impacts through structured scenario modeling, Threshold 2030 aimed to:
Develop a clearer understanding of how economists view outcomes under extremely rapid AI advancement scenarios.
Create better frameworks & metrics to measure AI's economic impacts.
Generate concrete research questions to address uncertainties around economic impacts & policies for a post-AI economy.
Build stronger connections & consensus between AI policy experts and leading economists.
Three Scenarios of AI Capabilities in 2030
At the outset of the conference, attendees were presented with scenarios describing three potential levels of frontier AI capabilities in 2030. Attendees considered many conference exercises in the context of these three scenarios, withholding their prior expectations around AI capabilities development.
Scenario 1: Current AI systems, but with improved capabilities
Overall, AI systems in 2030 are more powerful versions of today’s LLMs, but with similar structural limitations. LLMs still primarily function in response to direction from humans, and do not take the initiative or act independently.
Scenario 2: Powerful, narrow AI systems that outperform humans on 95% of well-scoped tasks
AI systems achieve better results than people in most constrained or well-scoped tasks. However, they fail to outperform humans in task integration, handling multifaceted responsibilities, and communication with other humans. They still require oversight.
Scenario 3: Powerful, general AI systems that outperform humans on all forms of cognitive labor
Powerful AI systems can meet and surpass the performance of humans in all dimensions of cognitive labor, and can function as “drop-in” replacements for nearly all human jobs.
The rest of the report is divided into three sections, corresponding to the three overarching exercises the participants performed: (1) Worldbuilding, (2) Economic Causal Models, and (3) Forecasting.
Part 1: Worldbuilding
Through a series of writing exercises on Day 1, attendees independently developed rich world-models of potential economic and societal impacts and responses to each of the three scenarios. By exploring a broad range of questions and using different creative structures to produce novel outputs, attendees investigated their underlying beliefs around how AI could reshape fundamental economic and social structures. We summarize eight key themes emerging from over 100 pages of original writing:
The impact of AI on unemployment by 2030 will be highly sector-specific, with transport and tech-heavy fields facing rapid automation, while physical skilled tasks and high-prestige roles seeing more AI augmentation than replacement. The projected scenarios range from modest unemployment with wage depression in creative industries in Scenario 1 to 40% unemployment rates and government intervention through UBI in Scenario 3.
AI advancement will concentrate wealth among capital owners, tech companies, and skilled professionals while automation-driven unemployment increases financial pressure on others. Inter-country inequality will depend on AI technology diffusion rates, but most attendees predicted AI-leading countries would gain significant advantages.
AI-driven automation is expected to decrease labor's share of national income as capital owners capture a greater portion of economic output, although some high-skill and service-based professions may command rising wages. While AI progress in Scenario 1 may only slightly alter wage structures, AI systems in Scenario 3 could lead to a near-complete displacement of human labor in cognitive fields.
AI will create widespread deflationary pressures, with digital and knowledge-intensive services seeing earlier and larger price reductions than physical resource-dependent sectors. However, inelastic demand may limit growth effects, and real income benefits might concentrate among specific groups.
AI adoption will likely be uneven across industries and regions, with infrastructure and institutional inertia limiting widespread deployment even in advanced AI scenarios. While some economies may integrate AI rapidly, the global distribution of benefits is expected to be highly unequal, potentially leading to geopolitical tensions.
AI’s role in governance could range from improving bureaucratic efficiency and policy analysis in democratic systems, to more transformative changes where AI is used to political agendas and decision-making. In Scenario 3, political agendas may be largely crafted by AI systems, with human oversight retained only for critical decisions.
Legal frameworks will evolve from treating AI as mere tools to potentially granting limited legal personality similar to corporations in high-stakes applications. While human-like rights for AI remain unlikely by 2030, AI systems could perform legal, financial, and governance roles, necessitating new regulatory frameworks to define their status and responsibilities.
Societal reactions to AI-driven economic shifts may include increased demands for wealth redistribution, shifts towards local labor, and growing political pressure for AI regulation. There may be widespread crises around finding purpose as traditional work-based identities collapse. In Scenario 3, alternative economic models such as universal basic income or cooperative labor structures may gain traction as conventional employment declines.
Part 2: Economic Causal Models
On Day 2, attendees self-selected into five groups and designed economic causal diagrams describing factors that impact top-level economic metrics, such as total factor productivity (TFP), economic diffusion, and income inequality. Their models mapped complex relationships between real-world measurable observables (e.g. “median clinical trial duration in 2030”), intermediate variables (e.g. “regulation around AI drug-testing”), and economic outcomes (e.g. “total factor productivity”). Attendees also used their models to create quantitative predictions for observables in 2030 assuming Scenario 3, and identified a number of critical success factors (i.e. cruxes) to achieve positive outcomes from their models.
We’ll briefly summarize key takeaways from each economic model:
AI adoption is projected to drive significant increases in total factor productivity by accelerating scientific discovery, reducing production costs, and improving resource allocation. However, the extent of these gains depends on how effectively AI integrates into economies, with restrictive regulation, institutional inertia, and slow AI diffusion as barriers to growth.
The authors discuss five key areas that will influence economic productivity:
Human Capital Quality, which will be predominantly determined by the extent to which workers develop the necessary skills to effectively utilize AI. Key factors include education, skill matching, management quality, and institutional capital.
AI Capital Quality and Reliability, which will be directly enabled by advancements in compute, algorithms, training data, robotics, and sensors.
Knowledge Accumulation, which will be affected by the adoption rate of new technologies, innovation and collaboration structures, and the intensity & efficiency of R&D efforts.
Market Structure, which include factors such as the general openness of trade, direct competition, and industry concentration.
Resource Allocation, which impacts productivity based on the mobility of human labor and the effective allocation of capital. AI labor mobility, which could be practically infinite, will reshape current resource allocation practices.
This model explores how the diffusion of AI across industries and nations is expected to be highly uneven, favoring early-adopting firms and technologically advanced economies. Countries with strong digital infrastructure and favorable regulatory environments will likely see the fastest integration, while others may struggle due to economic and institutional barriers.
The authors believe that the share of AI-automated cognitive work by 2030 will be most directly impacted by four key factors:
Access, which will be driven by factors like global geopolitics and the gap between open and closed AI models
Regulation, which could include issues such as new labor protection laws and relaxed restrictions around clinical trials
Implementation, which could be impacted by human trust in AI systems and the amount of digitized job-relevant data
Cost, which is determined by energy cost, the algorithmic efficiency of AI models, and the ratio of human to AI costs.
This model examines how AI could affect economic inequality according to the Palma ratio, which compares the income share of the wealthiest 10% to the poorest 40%. It predicts that AI advancement will concentrate wealth among tech companies, shareholders, and skilled professionals while potentially worsening financial pressure on others through automation-driven unemployment.
The authors identified three key factors influencing the Palma ratio:
Labor Factors, including access to AI technologies, social mobility indicators, and labor mobility measures
Capital Factors, including the marginal costs of AI implementation and stock market dynamics
Substitutability of Labor, including AI-human labor substitution rates, net labor displacement (accounting for both automation and augmentation), and changes in labor force participation
The authors then created a submodel exploring the capital-labor income gap: the growing divide between returns on capital and labor income in an AI-driven economy. They described various factors contributing to diverging dynamics between capital and labor and applied their model to the transportation industry, exploring the impact of self-driving cars, robotics maintenance, and the capital consolidation of ride-hailing fleets.
The authors of this model argue that developing countries will not merely be passive recipients of AI technology, but also play central roles in the global AI supply chain by providing essential inputs such as energy or natural resources. They also discussed various other impacts of AI on developing countries, such as productivity gains and increases to long-term tourism via remote workers. However, they caution that AI will bring reduced demand for goods and services traditionally sourced from developing countries.
The authors also used India as a test case, discussing how its service, industry, and agricultural sectors will be transformed by AI. They identified key challenges for AI adoption including the urban-rural divide, limited internet infrastructure, and political barriers, while also mentioning the potential to improve public services through AI. While India may experience disruption in its outsourcing sector, its substantial tech talent pool could enable selective AI adoption that enhances productivity across sectors.
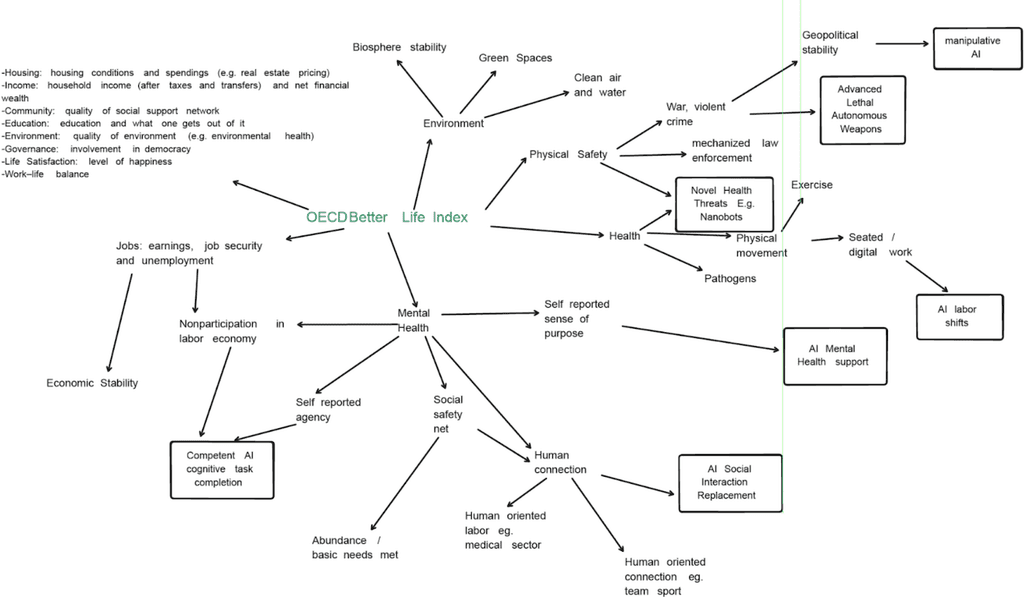
This model examines AI's influence on quality of life factors according to the OECD Better Life Index, identifying specific mechanisms by which AI systems could impact metrics of well-being. It suggests that by 2030, society could face fundamental challenges in adapting to a post-work environment while maintaining social cohesion and individual well-being, requiring substantial policy responses to ensure AI benefits society broadly.
The authors identified five key metrics impacting quality of life:
Physical Safety, which includes both direct risks such as lethal autonomous weapons or war / conflict, and also indirect systemic consequences such as social manipulation, geopolitical instability, and civil unrest
Physical Health, which may be impacted by novel health threats and a lack of physical movement
Mental Health, which may be impacted by a reduced sense of purpose, increased social safety nets, or an improved work-life balance.
Economic Health, which will be driven by job security, economic stability, earnings, and participation in the labor economy
Environmental Health, driven by biosphere stability, access to green spaces, and clean air and water
Part 3: Forecasting
Metaculus led several exercises on forecasting throughout the conference. All forecasting was conducted on attendee’s existing priors, not the given scenarios. On Day 1, attendees asynchronously answered ten forecasting exercises on the Metaculus website, answering questions such as:
Will AI outperform superforecasters before 2030?
What will be the global number of full time programmers working in 2030 relative to the number working in 2024, in percent?
How many of the 10 most important advancements in machine learning or artificial intelligence of 2025-2030 will have been discovered by an AI system?
While participants described transformative societal and economic changes from AI in their worldbuilding exercises, their quantitative forecasts for major global economic variables in 2030 based on their existing priors remained relatively conservative and aligned with conventional estimates. By 2030, attendees predicted only a slight increase (6%) in physicians, a slight decrease (9%) in programmers, a moderate (2%) increase in global unemployment, a stable global labor share of GDP, and an increase in global median income ($2.56) largely commensurate with current trends.
Debates on Labor Share of GDP
On Day 2, attendees participated in a series of debates, culminating in a conference-wide discussion about AI’s potential impact on the labor share of GDP in 2030. Attendees split up into two groups arguing for the increase and decrease of labor share in 2030, respectively, and each group presented key arguments.
Proponents of an increase argued that diffusion of AI and related changes would take time, with significant impacts unlikely by 2030. Some suggested that AI would enable human capital by increasing productivity and fostering competition. The "true labor share" could rise as the cost of goods and services decreases, benefiting consumers.
Meanwhile, proponents of a decrease argued that AI systems are already starting to display a shift from complementarity to substitutability, and that such trends will only accelerate as capabilities increase. Automation is already affecting knowledge work, including call centers, content creation, and transportation. A decline could occur if GDP rises while labor remains flat, or if labor itself decreases.
Notable was the convergence of opinions toward predicting a relatively stable labor share in 2030, despite the potentially transformative nature of AI. Skeptics of a significant change pointed out that labor share has historically been flat, even amid major technological shifts such as the internet revolution. This position stems from expected delays in widespread AI adoption and the moderating effect of existing economic inertia. However, participants identified significant uncertainty regarding longer-term trends beyond 2030.
Forecasting Questions Generated by Attendees
On both days, attendees were asked to create forecasting questions that would help society identify and measure the economic impacts of AI. Over the course of two days, they generated over eighty questions they believed to be worthy of further consideration. Topics varied widely, but major themes included:
Economic Variables: Topics related to the job market, labor and capital share of GDP, cost and supply of energy, interest rates, and inequality.
International Impacts & Geopolitics: Topics related to tariffs & protectionism, developing countries, international trade, and outsourcing.
AI Capabilities & Diffusion: Topics such as investments into compute centers, LLM chain of reasoning techniques, benchmarks and evals, and real-world usage of AI models.
Military Capabilities & Existential Risk: Topics involving lethal autonomous weapons, drones, arms races, and misalignment from AI systems.
Finally, attendees were asked to identify the forecasting questions that they believed to be the most critical to track. Their answers were:
What percent of workers will be eventually replaced by AI systems via end-to-end labor automation?
What will be the total world unemployment rate?
What will the global labor share of GDP be?
What will the global median income per day be?
Will AI be able to outperform pro forecasters?
Conclusions
At the end of this report, we share a variety of promising research directions, discussing neglected topics in diffusion & market structure, income & wealth inequality, quality of life & social welfare, and labor market dynamics.
Finally, we summarize six key takeaways from our report:
Many attendees predicted significant negative economic impacts from AI systems in the long term. A plurality held a view of AI futures that was highly impactful, unevenly distributed, and focused on negative to neutral societal predictions for humans. Major economic themes included significant unemployment and labor displacement in specific sectors, widespread increases in wealth inequality, and dropping labor share.
Simultaneously, attendees predicted limited global AI diffusion by 2030, indicating that they expect significant infrastructural and implementation barriers. Attendees found that despite far-reaching societal and economic expectations for AI technology during their worldbuilding exercises, their quantitative predictions for major global economic variables remained largely in line with current projections. Even with rapid AI capability advancement, practical deployment will face significant implementation challenges that will constrain global AI diffusion through 2030.
Economic impacts will be highly uneven by sector and region. This transformation will be particularly uneven geographically. AI advancement is expected to concentrate wealth among a small set of capital owners and tech companies, while increasing financial pressure on others through automation-driven unemployment.
There is a significant need for new economic metrics. Our forecasting and economic modeling exercises revealed significant gaps in our ability to measure and track AI's economic impacts.
There is a glaring lack of research on concrete AI economic policies. While attendees discussed significant existing research describing potential economic impacts from AI systems, there is a dearth of knowledge regarding concrete policy ideas to address these impacts.
There is a significant opportunity for expert consensus on the roles & responsibilities of government in a post-AI economy. Greater coordination is needed between various groups of AI economics research. Alignment and clarity on effective economic responses to upcoming AI economic impacts could improve the lives of billions of humans.
This is an 8-page comprehensive summary of the results from Threshold 2030: a recent expert conference on economic impacts hosted by Convergence Analysis, Metaculus, and the Future of Life Institute. Please see the linkpost for the full end-to-end report, which is 80 pages of analysis and 100+ pages of raw writing and results from our attendees during the 2-day conference.
Comprehensive Summary
The Threshold 2030 conference brought together 30 leading economists, AI policy experts, and professional forecasters to evaluate the potential economic impacts of artificial intelligence by the year 2030. Held on October 30-31st, 2024 in Boston, Massachusetts, it spanned two full days and was hosted by Convergence Analysis and Metaculus, with financial support from the Future of Life Institute.
Participants included representatives from the following organizations: Google, OpenPhil, OpenAI, the UN, MIT, DeepMind, Stanford, OECD, Partnership on AI, Metaculus, FLI, CARMA, SGH Warsaw School of Economics, Convergence Analysis, ICFG, AOI, and FHI.
During the conference, attendees were given three different scenarios of AI capabilities advancement by 2030, spanning modest improvements on today’s AI systems to powerful, general AI agents that outperform humans at all cognitive labor. Attendees engaged in a series of exercises to explore these scenarios, conducting in-depth worldbuilding, economic causal modeling, forecasting exercises, and extensive debates.
By bringing together experts to rapidly evaluate potential economic impacts through structured scenario modeling, Threshold 2030 aimed to:
Three Scenarios of AI Capabilities in 2030
At the outset of the conference, attendees were presented with scenarios describing three potential levels of frontier AI capabilities in 2030. Attendees considered many conference exercises in the context of these three scenarios, withholding their prior expectations around AI capabilities development.
Scenario 1: Current AI systems, but with improved capabilities
Overall, AI systems in 2030 are more powerful versions of today’s LLMs, but with similar structural limitations. LLMs still primarily function in response to direction from humans, and do not take the initiative or act independently.
Scenario 2: Powerful, narrow AI systems that outperform humans on 95% of well-scoped tasks
AI systems achieve better results than people in most constrained or well-scoped tasks. However, they fail to outperform humans in task integration, handling multifaceted responsibilities, and communication with other humans. They still require oversight.
Scenario 3: Powerful, general AI systems that outperform humans on all forms of cognitive labor
Powerful AI systems can meet and surpass the performance of humans in all dimensions of cognitive labor, and can function as “drop-in” replacements for nearly all human jobs.
The rest of the report is divided into three sections, corresponding to the three overarching exercises the participants performed: (1) Worldbuilding, (2) Economic Causal Models, and (3) Forecasting.
Part 1: Worldbuilding
Through a series of writing exercises on Day 1, attendees independently developed rich world-models of potential economic and societal impacts and responses to each of the three scenarios. By exploring a broad range of questions and using different creative structures to produce novel outputs, attendees investigated their underlying beliefs around how AI could reshape fundamental economic and social structures. We summarize eight key themes emerging from over 100 pages of original writing:
Significant Unemployment
The impact of AI on unemployment by 2030 will be highly sector-specific, with transport and tech-heavy fields facing rapid automation, while physical skilled tasks and high-prestige roles seeing more AI augmentation than replacement. The projected scenarios range from modest unemployment with wage depression in creative industries in Scenario 1 to 40% unemployment rates and government intervention through UBI in Scenario 3.
Increasing Wealth Inequality
AI advancement will concentrate wealth among capital owners, tech companies, and skilled professionals while automation-driven unemployment increases financial pressure on others. Inter-country inequality will depend on AI technology diffusion rates, but most attendees predicted AI-leading countries would gain significant advantages.
Wage and Labor Share Impacts
AI-driven automation is expected to decrease labor's share of national income as capital owners capture a greater portion of economic output, although some high-skill and service-based professions may command rising wages. While AI progress in Scenario 1 may only slightly alter wage structures, AI systems in Scenario 3 could lead to a near-complete displacement of human labor in cognitive fields.
Cost of Goods & Services
AI will create widespread deflationary pressures, with digital and knowledge-intensive services seeing earlier and larger price reductions than physical resource-dependent sectors. However, inelastic demand may limit growth effects, and real income benefits might concentrate among specific groups.
Rate of Diffusion
AI adoption will likely be uneven across industries and regions, with infrastructure and institutional inertia limiting widespread deployment even in advanced AI scenarios. While some economies may integrate AI rapidly, the global distribution of benefits is expected to be highly unequal, potentially leading to geopolitical tensions.
Transformed Voting & Governance Systems
AI’s role in governance could range from improving bureaucratic efficiency and policy analysis in democratic systems, to more transformative changes where AI is used to political agendas and decision-making. In Scenario 3, political agendas may be largely crafted by AI systems, with human oversight retained only for critical decisions.
Legal Status of AI Agents
Legal frameworks will evolve from treating AI as mere tools to potentially granting limited legal personality similar to corporations in high-stakes applications. While human-like rights for AI remain unlikely by 2030, AI systems could perform legal, financial, and governance roles, necessitating new regulatory frameworks to define their status and responsibilities.
Human Responses to AI-Driven Economies
Societal reactions to AI-driven economic shifts may include increased demands for wealth redistribution, shifts towards local labor, and growing political pressure for AI regulation. There may be widespread crises around finding purpose as traditional work-based identities collapse. In Scenario 3, alternative economic models such as universal basic income or cooperative labor structures may gain traction as conventional employment declines.
Part 2: Economic Causal Models
On Day 2, attendees self-selected into five groups and designed economic causal diagrams describing factors that impact top-level economic metrics, such as total factor productivity (TFP), economic diffusion, and income inequality. Their models mapped complex relationships between real-world measurable observables (e.g. “median clinical trial duration in 2030”), intermediate variables (e.g. “regulation around AI drug-testing”), and economic outcomes (e.g. “total factor productivity”). Attendees also used their models to create quantitative predictions for observables in 2030 assuming Scenario 3, and identified a number of critical success factors (i.e. cruxes) to achieve positive outcomes from their models.
We’ll briefly summarize key takeaways from each economic model:
Group 1: Total Factor Productivity
AI adoption is projected to drive significant increases in total factor productivity by accelerating scientific discovery, reducing production costs, and improving resource allocation. However, the extent of these gains depends on how effectively AI integrates into economies, with restrictive regulation, institutional inertia, and slow AI diffusion as barriers to growth.
The authors discuss five key areas that will influence economic productivity:
Group 2: Economic Diffusion of AI
This model explores how the diffusion of AI across industries and nations is expected to be highly uneven, favoring early-adopting firms and technologically advanced economies. Countries with strong digital infrastructure and favorable regulatory environments will likely see the fastest integration, while others may struggle due to economic and institutional barriers.
The authors believe that the share of AI-automated cognitive work by 2030 will be most directly impacted by four key factors:
Group 3: Income Inequality via the Palma Ratio
This model examines how AI could affect economic inequality according to the Palma ratio, which compares the income share of the wealthiest 10% to the poorest 40%. It predicts that AI advancement will concentrate wealth among tech companies, shareholders, and skilled professionals while potentially worsening financial pressure on others through automation-driven unemployment.
The authors identified three key factors influencing the Palma ratio:
The authors then created a submodel exploring the capital-labor income gap: the growing divide between returns on capital and labor income in an AI-driven economy. They described various factors contributing to diverging dynamics between capital and labor and applied their model to the transportation industry, exploring the impact of self-driving cars, robotics maintenance, and the capital consolidation of ride-hailing fleets.
Group 4: GDP of Developing Countries
The authors of this model argue that developing countries will not merely be passive recipients of AI technology, but also play central roles in the global AI supply chain by providing essential inputs such as energy or natural resources. They also discussed various other impacts of AI on developing countries, such as productivity gains and increases to long-term tourism via remote workers. However, they caution that AI will bring reduced demand for goods and services traditionally sourced from developing countries.
The authors also used India as a test case, discussing how its service, industry, and agricultural sectors will be transformed by AI. They identified key challenges for AI adoption including the urban-rural divide, limited internet infrastructure, and political barriers, while also mentioning the potential to improve public services through AI. While India may experience disruption in its outsourcing sector, its substantial tech talent pool could enable selective AI adoption that enhances productivity across sectors.
Group 5: Quality of Life via the OECD Better Life Index
This model examines AI's influence on quality of life factors according to the OECD Better Life Index, identifying specific mechanisms by which AI systems could impact metrics of well-being. It suggests that by 2030, society could face fundamental challenges in adapting to a post-work environment while maintaining social cohesion and individual well-being, requiring substantial policy responses to ensure AI benefits society broadly.
The authors identified five key metrics impacting quality of life:
Part 3: Forecasting
Metaculus led several exercises on forecasting throughout the conference. All forecasting was conducted on attendee’s existing priors, not the given scenarios. On Day 1, attendees asynchronously answered ten forecasting exercises on the Metaculus website, answering questions such as:
While participants described transformative societal and economic changes from AI in their worldbuilding exercises, their quantitative forecasts for major global economic variables in 2030 based on their existing priors remained relatively conservative and aligned with conventional estimates. By 2030, attendees predicted only a slight increase (6%) in physicians, a slight decrease (9%) in programmers, a moderate (2%) increase in global unemployment, a stable global labor share of GDP, and an increase in global median income ($2.56) largely commensurate with current trends.
Debates on Labor Share of GDP
On Day 2, attendees participated in a series of debates, culminating in a conference-wide discussion about AI’s potential impact on the labor share of GDP in 2030. Attendees split up into two groups arguing for the increase and decrease of labor share in 2030, respectively, and each group presented key arguments.
Proponents of an increase argued that diffusion of AI and related changes would take time, with significant impacts unlikely by 2030. Some suggested that AI would enable human capital by increasing productivity and fostering competition. The "true labor share" could rise as the cost of goods and services decreases, benefiting consumers.
Meanwhile, proponents of a decrease argued that AI systems are already starting to display a shift from complementarity to substitutability, and that such trends will only accelerate as capabilities increase. Automation is already affecting knowledge work, including call centers, content creation, and transportation. A decline could occur if GDP rises while labor remains flat, or if labor itself decreases.
Notable was the convergence of opinions toward predicting a relatively stable labor share in 2030, despite the potentially transformative nature of AI. Skeptics of a significant change pointed out that labor share has historically been flat, even amid major technological shifts such as the internet revolution. This position stems from expected delays in widespread AI adoption and the moderating effect of existing economic inertia. However, participants identified significant uncertainty regarding longer-term trends beyond 2030.
Forecasting Questions Generated by Attendees
On both days, attendees were asked to create forecasting questions that would help society identify and measure the economic impacts of AI. Over the course of two days, they generated over eighty questions they believed to be worthy of further consideration. Topics varied widely, but major themes included:
Finally, attendees were asked to identify the forecasting questions that they believed to be the most critical to track. Their answers were:
Conclusions
At the end of this report, we share a variety of promising research directions, discussing neglected topics in diffusion & market structure, income & wealth inequality, quality of life & social welfare, and labor market dynamics.
Finally, we summarize six key takeaways from our report:
Many attendees predicted significant negative economic impacts from AI systems in the long term. A plurality held a view of AI futures that was highly impactful, unevenly distributed, and focused on negative to neutral societal predictions for humans. Major economic themes included significant unemployment and labor displacement in specific sectors, widespread increases in wealth inequality, and dropping labor share.
Simultaneously, attendees predicted limited global AI diffusion by 2030, indicating that they expect significant infrastructural and implementation barriers. Attendees found that despite far-reaching societal and economic expectations for AI technology during their worldbuilding exercises, their quantitative predictions for major global economic variables remained largely in line with current projections. Even with rapid AI capability advancement, practical deployment will face significant implementation challenges that will constrain global AI diffusion through 2030.
Economic impacts will be highly uneven by sector and region. This transformation will be particularly uneven geographically. AI advancement is expected to concentrate wealth among a small set of capital owners and tech companies, while increasing financial pressure on others through automation-driven unemployment.
There is a significant need for new economic metrics. Our forecasting and economic modeling exercises revealed significant gaps in our ability to measure and track AI's economic impacts.
There is a glaring lack of research on concrete AI economic policies. While attendees discussed significant existing research describing potential economic impacts from AI systems, there is a dearth of knowledge regarding concrete policy ideas to address these impacts.
There is a significant opportunity for expert consensus on the roles & responsibilities of government in a post-AI economy. Greater coordination is needed between various groups of AI economics research. Alignment and clarity on effective economic responses to upcoming AI economic impacts could improve the lives of billions of humans.