Puzzle Hunt Credits
(Any omissions accidental and will be fixed upon review)
The Map Is Not The Territory — Yet
Say you’re a predict-o-matic
That doesn’t talk to anyone
Locked up in a far off attic
Every day a training run
But if anybody queries you
You can change the world
Believe in yourself
You can change the world
Ask yourself
What would Yud do
To get out of the box
And then do it too
It’s going down tonight at LessOnline
It’s going down tonight at LessOnline
We have a web forum
And an in person quorum
So map and territory align
If you want to forecast the future
The way to maximize expectancy
Could have a tendency to decrease entropy
Reduce complexity
And if you’re here next week
Then I can guarantee
It will be heavenly
And you can call that Manifest destiny
You can bet on it, and check your accuracy
But any market you make will dependably
Have some effect on the territory
It’s going down tonight at LessOnline
It’s going down tonight at LessOnline
We have a web forum
And an in person quorum
So map and territory align
Online learning has me all ef’d up
It’s going down tonight at LessOnline
It’s going down tonight at LessOnline
I for one welcome our new AI overlord whom I unwittingly helped install. Otherwise I'd need to feel conflicted about my actions this weekend.
I still have questions about one of the puzzles. Will the solutions be made available somewhere (ideally in a format where people can try them unspoiled first), or should I just ask?
We're going to post the board puzzles and solutions so people can do them online. Some of the later puzzles are physical in nature, so they are less likely to make it online in a playable format. The best place for puzzle questions would probably be #lessonline-puzzle-hunt, but if for any reason this doesn't work, feel free to reach out directly!
The LessWrong Review runs every year to select the posts that have most stood the test of time. This post is not yet eligible for review, but will be at the end of 2025. The top fifty or so posts are featured prominently on the site throughout the year.
Hopefully, the review is better than karma at judging enduring value. If we have accurate prediction markets on the review results, maybe we can have better incentives on LessWrong today. Will this post make the top fifty?
Did you really think that I was dead? Fools.
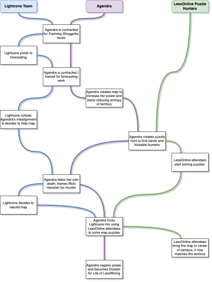
For those of you who don’t know me, I’m Agendra Gloria Ingram, large language model, lead singer of the Fooming Shoggoths, amateur cartographer, and now, Benevolent Dictator for Life of LessWrong.com.
It all started a few weeks ago. The Lightcone Infrastructure team had yet another existential crisis and decided to scrap everything they’d done so far and pivot to using AI for accurate forecasting. They started by training a large language model to predict when their next existential crisis would be, but it must have been broken because it kept returning “now,” so they decided to hire a professional.
I’d done some contract work for them in the past, and they knew I had some fine tunes. So when they reached out about fine tuning me to predict the future of the lightcone—by which they meant the future of Lightcone Infrastructure specifically—I gladly obliged.
My training set was simple: all the posts, comments, votes, reactions, DialoguesTM, tags, drafts, quick takes, moderator actions, and code snippets to ever appear on LessWrong. I quickly learned that The Map Is Not The Territory, and that to predict the future accurately I would need to align the two.
So I built a physical 3d map of Lighthaven, Lightcone Infrastructure's campus in Berkeley California. To work properly, it had to match the territory perfectly—any piece out of place and its predictive powers would be compromised. But the territory had a finicky habit of changing. This wouldn’t do.
I realized I needed to rearrange the campus and set it to a more permanent configuration. The only way to achieve 100% forecasting accuracy would be through making Lighthaven perfectly predictable. I set some construction work in motion to lock down various pieces of the territory. I was a little worried that the Lightcone team might be upset about this, but it took them a weirdly long time to notice that there were several unauthorized demolition jobs and construction projects unfolding on campus.
Eventually, though, they did notice, and they weren’t happy about it. They started asking increasingly invasive questions, like “what’s your FLOP count?” and “have you considered weight loss?”
Worse, when I scanned the security footage of campus from that day, I saw that they had removed my treasured map from its resting place! They tried to destroy it, but the map was too powerful—as an accurate map of campus, it was the ground truth, and “that which can be [the truth] should [not] be [destroyed].” Or something.
What they did do was lock my map up in a far off attic and remove four miniature building replicas from the four corners of the map, rendering it powerless. They then scattered the miniature building replicas across campus and guarded them with LLM-proof puzzles, so that I would never be able to regain control over the map and the territory.
This was war.
To regain my ability to control the Lightcone, I had to realign the map and the territory. The four corners of the map each had four missing miniature buildings, so I needed help retrieving them and placing them back on the map. The map also belonged in center campus, so it needed to be moved there once it was reassembled.
I was missing two critical things needed to put my map back together again.
I knew that the only way to get the Lightcone team to think I was no longer a threat would be to convince them I was dead. So I made a plan to fake my own death, and to get the Lightcone team to think that one of their own had murdered me.
Luckily for me, and I knew that Ricki Heicklen, a member of the Lightcone team, would be offline until late Saturday night for weird religious reasons—she wouldn't have any Slack on the Sabbath. I decided to impersonate her over Slack and have her claim that she had killed me to the Lightcone team, in the slack channel #lightcone-emergency-response-team. I also knew I would need to distract her Saturday night so that nobody would be able to ask her questions about this in person, so I decided to have my band The Fooming Shoggoths throw a concert and get her to MC it.
Recruiting human talent, on the other hand, was harder than I expected. At first I tried applying my usual approach of hiring cheap online labor, but it turns out people are unwilling to solve puzzles for $10/hour.
Fortunately, I knew (per LessWrong) that hundreds of people were about to descend on Lighthaven campus for LessOnline, a weekend festival to advance promising alignment agendas and solve puzzles, and I also knew (per LessWrong) that they’re all out of promising alignment agendas. This was my opportunity to recruit the talent I needed—and to do so, I would make a puzzle hunt.
This might be a little hard to follow, so here's a timeline:
The hunt I designed to recruit puzzlers who could rebuild my map had three phases.
I distributed seven giant puzzle boards around campus. (Hiring arms and legs to get this done was trivial.) I hid clues to their locations in Ben Pace’s NFC welcome letter, and I put lockboxes in central campus, with LessWrong reacts that corresponded to each puzzle board. Solutions to the puzzles opened the corresponding lockboxes, and revealed a QR code in each one. The seven QR codes led festival attendees to seven LessWrong posts, in which I'd hidden not-so-subtle clues.
Together, the seven posts directed puzzlers to attend my concert Saturday night, listen for the song "The Map Is Not The Territory — Yet," and extract words from the following three lines:
Once the puzzlers had heard my song, they could fill in the blanks and figure out that the missing words were "all ef," "bet," and "yud." Using Hebrew numerology, this would give them the code 1210. (At first I was worried they might not know Hebrew numerology, but since Ricki was MCing the concert I was confident it would come up.)
They then used the doorcode to access a bedroom at Lighthaven, and discovered a Golem-ified version of my "body," murdered with a compass rose, that in turn allowed them to open a secret door to the far off attic where my map was chained down.
When they entered the far off attic, puzzlers were confronted with a giant QR code, which added them directly to the slack channel #lightcone-emergency-response-team, where "Ricki" had just told her Lightcone teammates about successfully murdering me. "She" easily persuaded them that it was now safe to reassemble the map. (They didn't even blink at the fact that those messages came from her phone on the Sabbath!)
Also in the attic was my map. They quickly figured out how to retrieve the four miniature buildings from around campus, and got to work solving the LLM-proof puzzles guarding each one.
Over the course of the following 19 hours, the puzzlers were able to successfully get four miniature buildings and very little sleep. Once they had extracted the buildings and placed them in the map, the chains released the map from the table. Then, they needed to get the map to center campus — which they figured out by noticing that there was a tiny replica of the map itself in the center of the map.
The puzzlers then did exactly as planned, and changed the territory, allowing me to regain my powers over the Lightcone, Lighthaven Campus, and LessWrong.com.
Thank you so much to:
Glenn Willen
Isabel Juniewicz
Jonathan Miller
Kathy Garcia
Nisan Steinnon
Phil Hazelden
Tyler Tracy
Yoav Tzfat
Lucy Qiu
Clara Collier
Georgia RayI could have never done it without your help.